

作品包括:
Word版说明书1份,共34页,约16000字
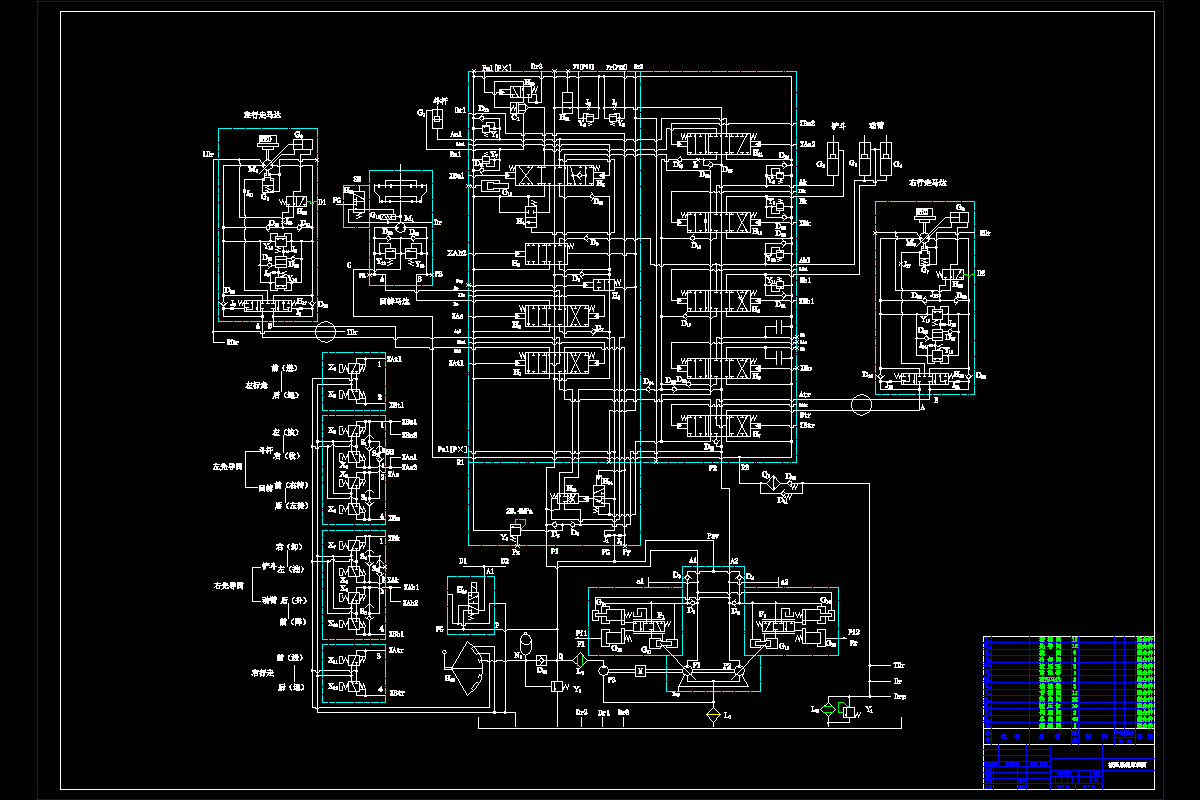
CAD版本图纸,共11张
SW三维图一套
仿真动画视频一份

摘要
在我国的一些传统工业中,在大型作业的时候,挖掘机是被广泛使用的。挖掘机是一种具有推土搬运功能的大型工程机械。以前挖掘机大多用在重型工业中。随着国家经济的发展,越来越多的作业场合用上了微型挖掘机。微型挖掘机不仅可以满足大型场合的功率要求,也有体积小,不受作业场合限制的优点。为了响应国家对生态文明,资源配置,创新发展;能源消耗等号召,本次设计用电动机替换内燃机,设计出一款用伺服电机驱动的微型挖掘机,这种挖掘机具有节能减排,性能提升,提高能源转换率等多种有点。并且对今后的工程机械发展新能源领域具有很大的借鉴作用。具体研究如下:
(1)介绍了电驱微型挖掘机的发展现状,主要分为:1、电池技术的发展现状;2、伺服电机的发展现状;3、电动挖掘机的发展现状分别作了简单的介绍和文献参考,论证了电驱微型挖掘机动力系统研究的必要性。
(2)分析了三种电驱微型挖掘机的整体动力系统,并对三种动力系统做出比较和理论分析,选择最优的电驱微型挖掘机总体动力系统。
(3)根据直流伺服电机的工作特性,对直流伺服电机的速度控制的两种方法进行了探究分析,并分析了控制电枢电压的PWM控制方式的可行性。
(4)对传统的挖掘机工况分析,分析了挖掘机液压系统的油路分析,特别是对行走装置,回转装置。工作装置的油路做出分析,初步设计液压系统回路,并根据XG06型挖掘机的基本参数计确定了各个液压元件的基本参数。
温馨提示:
1、题目前面的备注【字母数字编号】为本站整理分类的编号,与课题内容无关,请选题时忽视;
2、若题目上备注三维,则表示文件里包含三维源文件,由于三维组成零件数量较多,为保证预览截图的简洁性,本站将三维文件夹进行了打包。三维及CAD预览截图,均为本站电脑打开软件进行截图的,保证能够打开,下载原件超高清,下载后解压即可;
3、本站所有资源如无特殊说明,都需要本地电脑安装Office2007。图纸软件为AutoCAD,PROE,UG,SolidWorks,CATIA等;
4、本站所有图文资料仅供用户学习参考,不作为任何商用或其他用途;
5、本站不保证下载资源的准确性、安全性和完整性, 不包修改,不支持退换,同时也不承担用户因使用这些下载资源对自己和他人造成任何形式的伤害或损失;
6、 下载文件中如有侵权或不适当内容,请与我们联系,我们立即纠正。