

作品包括:
说明书1份,共30页,约13000字
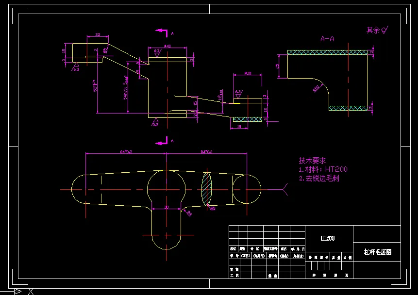
CAD版本本图纸,共3张

目 录
前言 2
第1章 零件的分析 3
1.1零件的用途分析 3
1.2零件的技术要求 3
1.3零件的工艺分析 3
1.4确定零件的生产类型 4
第2章 工艺规程设计 5
2.1确定毛坯的制造形式 5
2.2确定毛坯的制造方法 5
2.3基面的选择 5
2.3.1粗基准的选择 5
2.3.2精基准的选择。 5
2.4工件表面加工方法的选择 5
2.5选择加工设备及刀、量、夹具 6
2.5确定工艺路线 7
2.5.1工艺路线方案一 7
2.5.2工艺路线方案二 8
2.5.3工艺方案的比较和分析 8
2.6机械加工余量、工序尺寸及毛坯尺寸的确定 10
2.7确定切削用量与时间定额的计算 12
第3章 夹具设计 26
3.1确定设计方案 27
3.2选择定位元件 27
3.3计算夹紧力并确定螺杆直径 27
3.4定位误差计算 28
3.5夹具设计及操作的简要说明 28
设计心得 29
参考文献 30
温馨提示:
1、题目前面的备注【字母数字编号】为本站整理分类的编号,与课题内容无关,请选题时忽视;
2、若题目上备注三维,则表示文件里包含三维源文件,由于三维组成零件数量较多,为保证预览截图的简洁性,本站将三维文件夹进行了打包。三维及CAD预览截图,均为本站电脑打开软件进行截图的,保证能够打开,下载原件超高清,下载后解压即可;
3、本站所有资源如无特殊说明,都需要本地电脑安装Office2007。图纸软件为AutoCAD,PROE,UG,SolidWorks,CATIA等;
4、本站所有图文资料仅供用户学习参考,不作为任何商用或其他用途;
5、本站不保证下载资源的准确性、安全性和完整性, 不包修改,不支持退换,同时也不承担用户因使用这些下载资源对自己和他人造成任何形式的伤害或损失;
6、 下载文件中如有侵权或不适当内容,请与我们联系,我们立即纠正。