

作品包括:
Word版说明书1份,共30页,约11000字
工序卡8张
工艺过程卡1张
CAD版本图纸,共4张

摘 要
机械加工行业作为一个传统而富有活力的行业,近十几年取得了突飞猛进的发展,在新经济时代,行业呈现了新的发展趋势,由此对其质量、性能要求有了新的变化。现在机械加工行业发生着结构性变化,工艺工装夹具的设计与改良已成为企业生存和发展的必要条件,工艺工装夹具的设计与改良直接影响加工产品的质量与性能。
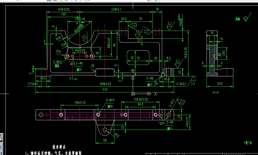
本课题主要是针对支架工艺规程和铣20孔右端面工装夹具设计及其调研, 文中介绍了支架的加工工艺规程,以及在制定过程中所遇到问题的分析、工时定额、切削用量的计算等。同时通过对夹具整体方案的设计,定位机构的设计,以及了解了专用夹具的设计要求,详细设计出了支架零件铣床的夹具机构,并对加工中用到的夹具的设计过程,包括定位、夹紧及误差进行了分析和计算。
通过设计,进一步熟悉了加工工件工艺分析过程,了解夹具的设计规程,通过调研和查阅资料,从而设计出最佳的加工工艺方案和工件专用的夹具。通过刀具的合理选择以及夹具的实际设计,掌握了一个零件加工工艺方案如何制定、夹具如何设计,并提高分析问题解决问题的能力。通过使用AutoCAD和Proe进行夹具设计,进一步提高了计算机绘图能力,为我以后的学习和工作奠定了良好的基础。
关键词:支架;工艺方案;夹具;刀具
目 录
引 言 2
第一章 工件加工工艺安排 3
第二章 机械加工工艺规程 5
2.1 工艺规程 5
2.1.1确定毛坯的制造形式 5
2.1.2材料的技术要求 5
2.1.3 基准的选择 6
2.2 工艺规程涉及的计算 6
2.2.1工序一 铣后侧大平面 6
2.2.2工序二 铣圆柱右侧平面 7
2.2.3工序三 铣圆柱左侧平面 8
2.2.4工序四 铣上平面 9
2.2.5工序五:加工Φ20H7孔 10
2.2.6工序六:加工Φ6H8孔 13
2.2.7工序七:加工3*Φ7-Φ14孔 16
第三章 夹具设计 20
3.1夹具总体方案设计 20
3.2定位机构的设计 20
3.3专用夹具设计要求 21
3.4加工支架铣面的工装夹具 21
3.4.1本工序零件的加工要求分析 21
3.4.2确定夹具类型 21
3.4.3拟定定位方案和选择定位元件 21
3.4.4切削力及夹紧力计算 22
3.4.5确定夹紧方案 23
3.4.6总体结构分析 23
3.4.7工作原理 24
3.5夹具图 24
3.5.1夹具装配图如下 24
3.5.2夹具体如下 25
总 结 26
谢 辞 27
参考文献 28
附 表 29
温馨提示:
1、题目前面的备注【字母数字编号】为本站整理分类的编号,与课题内容无关,请选题时忽视;
2、若题目上备注三维,则表示文件里包含三维源文件,由于三维组成零件数量较多,为保证预览截图的简洁性,本站将三维文件夹进行了打包。三维及CAD预览截图,均为本站电脑打开软件进行截图的,保证能够打开,下载原件超高清,下载后解压即可;
3、本站所有资源如无特殊说明,都需要本地电脑安装Office2007。图纸软件为AutoCAD,PROE,UG,SolidWorks,CATIA等;
4、本站所有图文资料仅供用户学习参考,不作为任何商用或其他用途;
5、本站不保证下载资源的准确性、安全性和完整性, 不包修改,不支持退换,同时也不承担用户因使用这些下载资源对自己和他人造成任何形式的伤害或损失;
6、 下载文件中如有侵权或不适当内容,请与我们联系,我们立即纠正。