

作品包括:
Word版说明书1份,共32页,约12000字
任务书一份
工序卡1张
工艺过程卡1张
CAD版本图纸,共8张
Proe三维图一套

摘要
现在进行生产的时候,使用的机器是夹具是不能缺少的一个部分,要是产品的生产数量非常大,不仅要对生产精度进行思考,还要注意生产时候的效率问题,还有利润的问题都要进行考虑,很多时候为了生产一个零件,为了某一道生产工序设计出来的夹具就是专用夹具。这个时候不需要进行找正,也不需要进行划线,只要把产品放到夹具里面去,进行夹紧就可以了。
对于某一个产品的某一道工序而生产的夹具就是专用夹具,这个夹具的针对性是非常的,并不通用,要是加工的产品要是非常高,数量还非常多的话,那么就要用到专用夹具,这样一来生产率就非常高了,并且生产精度也是很高的。
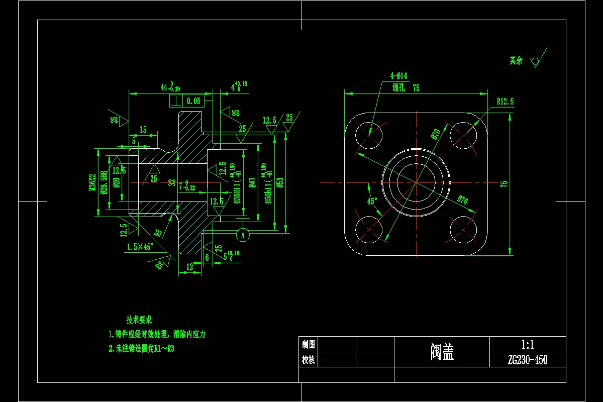
设计的零件是阀盖,设计内容有绘制毛坯图、零件图、编写加工工艺路线以及确定机床主轴的转速等。夹具的设计是,在钻床上将孔4-Ф14生产出来,设计一定要合理,用起来要方便,这样生产零件的质量才能符合需要。
关键词:阀盖、加工工艺、夹具、钻床、4-Ф14通孔
目录
摘要I
ABSTRACT II
第1章绪论1
1.1机床夹具的功能和作用1
1.1.1机床夹具的功能1
1.1.2机床夹具的作用1
1.2机床夹具的组成2
1.3机床夹具的分类及设计要求3
1.3.1机床夹具的分类3
1.3.2机床夹具的设计要求4
1.4机床夹具的发展现状4
第2章阀盖机械加工工艺规程设计5
2.1零件的作用、设计基准及技术要求5
2.1.1零件的作用5
2.1.2零件的设计基准5
2.1.3零件的表面构成5
2.2零件加工表面的分析5
2.3零件的机械加工工艺性、材质及热处理要求6
2.3.1零件的机械加工工艺性6
2.3.2零件的材质6
2.4基准的选择及加工方案的选择与确定6
2.4.1基准的选择6
2.4.2加工方案的选择比较与确定7
2.5毛坯尺寸及加工余量的确定9
2.5.1毛坯尺寸的确定9
2.5.2加工余量的确定9
2.6机械加工机床、刀具及量具的选择10
2.7确定切削用量及基本工时11
第3章组合机床的设计20
3.1组合机床方案的确定20
3.2组合机床配置形式的确定20
3.3加工工序图的绘制21
第4章钻4-Ф14通孔夹具设计23
4.1定位方案及定位元件23
4.1.1确定定位方案23
4.1.2选择定位元件23
4.2夹紧方案及夹紧元件23
4.2.1确定夹紧方案23
4.2.2选择夹紧元件23
4.3设计夹具体23
4.4选择导向装置24
4.5计算钻削力24
4.6计算夹紧力24
4.7分析定位误差25
结论26
致谢27
参考文献28
温馨提示:
1、题目前面的备注【字母数字编号】为本站整理分类的编号,与课题内容无关,请选题时忽视;
2、若题目上备注三维,则表示文件里包含三维源文件,由于三维组成零件数量较多,为保证预览截图的简洁性,本站将三维文件夹进行了打包。三维及CAD预览截图,均为本站电脑打开软件进行截图的,保证能够打开,下载原件超高清,下载后解压即可;
3、本站所有资源如无特殊说明,都需要本地电脑安装Office2007。图纸软件为AutoCAD,PROE,UG,SolidWorks,CATIA等;
4、本站所有图文资料仅供用户学习参考,不作为任何商用或其他用途;
5、本站不保证下载资源的准确性、安全性和完整性, 不包修改,不支持退换,同时也不承担用户因使用这些下载资源对自己和他人造成任何形式的伤害或损失;
6、 下载文件中如有侵权或不适当内容,请与我们联系,我们立即纠正。