

作品包括:
Word版说明书1份,共26页,约7600字
工序卡3张
工艺过程卡1张
CAD版本图纸,共4张
SW三维图一套

目 录
第1章 杠杆的机械加工工艺规程设计 …………………………………………1
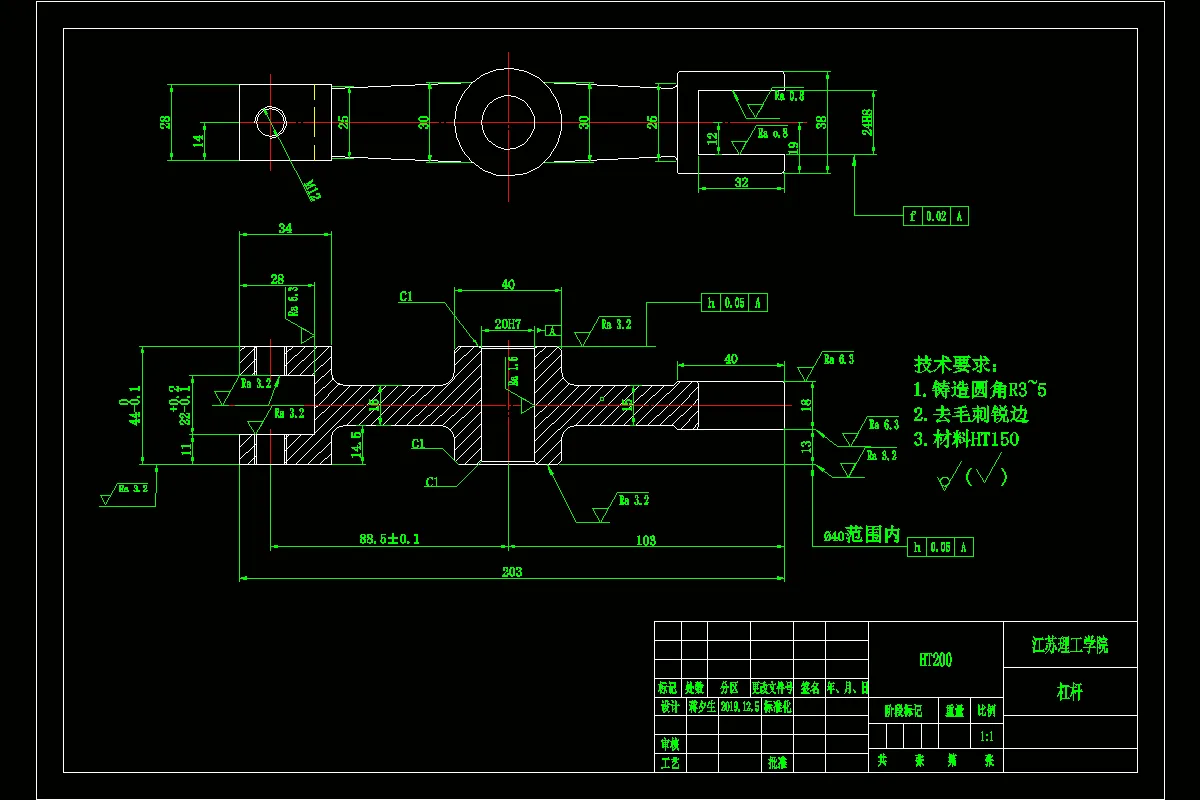
1.1零件分析 ……………………………………………………………………………1
1.1.1零件的作用 ………………………………………………………………………1
1.1.2零件的工艺分析……………………………………………………………………1
1.1.3确定生产类型………………………………………………………………………2
1.2确定毛坯类型及尺寸…………………………………………………………………2
1.2.1确定毛坯类型………………………………………………………………………2
1.2.2确定毛坯尺寸………………………………………………………………………2
1.3 机械加工工艺路线设计………………………………………………………………4
1.3.1 定位基准的选择……………………………………………………………………4
1.3.2 制定工艺路线………………………………………………………………………4
1.4 加工机床及工艺设备的选择…………………………………………………………5
1.4.1 选择机床……………………………………………………………………………5
1.4.2 选择刀具及量具 …………………………………………………………………5
1.4.3 选择夹具 …………………………………………………………………………6
1.5 确定每道工序尺寸 …………………………………………………………………6
1.6 确定切削用量和时间定额 …………………………………………………………7
1.6.1 工序Ⅰ (钻孔、保证尺寸Φ20H7) ………………………………………………7
1.6.2 工序Ⅱ(钻孔、保证尺寸Φ12) ……………………………………………8
1.6.3 工序Ⅲ(粗铣22*28的槽、保证尺寸28*22*28) ……………………………………8
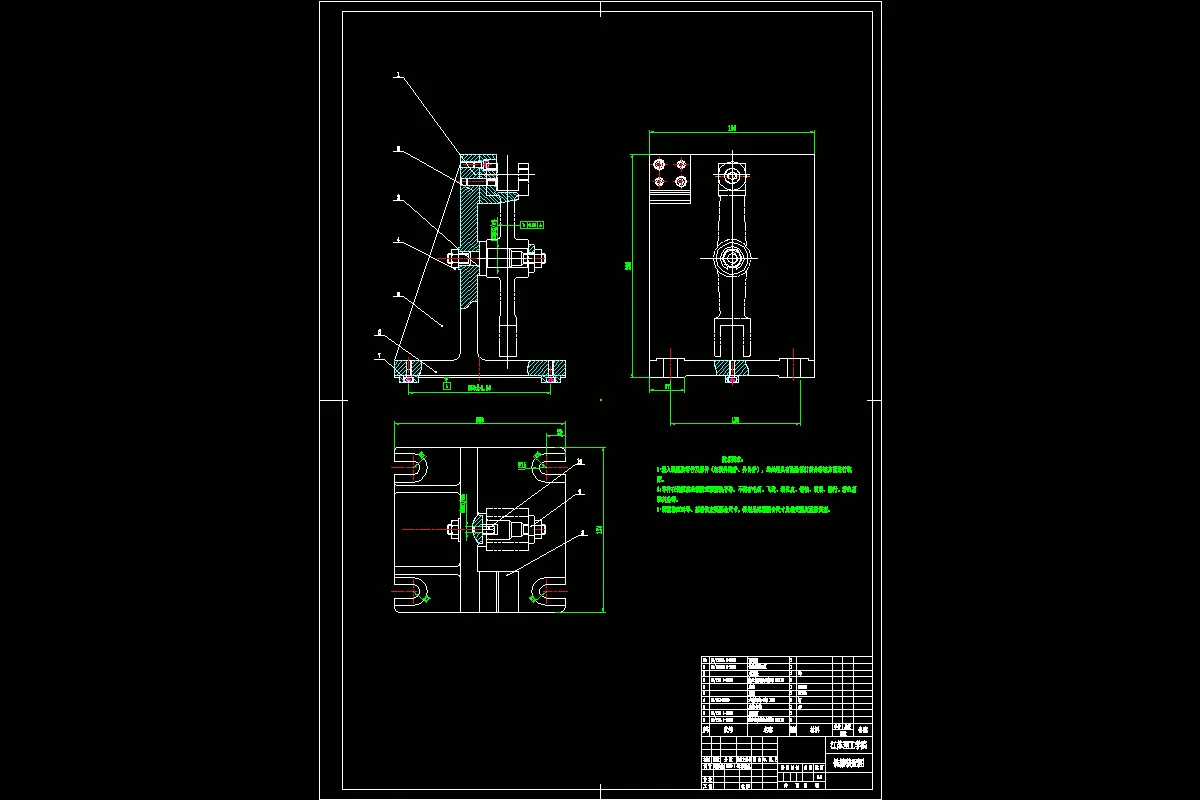
第2章 专用夹具设计…………………………………………………………………10
2.1 确定设计任务 ………………………………………………………………………10
2.2 夹具设计方法 ………………………………………………………………………10
2.2.1 夹具类型的确定 …………………………………………………………………10
2.2.2 定位方案的确定 …………………………………………………………………11
2.2.3 夹紧机构设计 ……………………………………………………………………11
2.2.4 导向装置设计 ……………………………………………………………………14
2.2.5 夹具体设计 ………………………………………………………………………14
2.2.6 绘制夹具体装配图 ………………………………………………………………15
2.3 确定夹具技术要求和有关尺寸、公差配合 ………………………………………16
2.3.1 技术要求 …………………………………………………………………………16
2.3.2 夹具装配图应有尺寸及公差 ……………………………………………………17
第3章 夹具三维造型………………………………………………………………17
3.1三维造型实现方法概述……………………………………………………………… 17
3.2 夹具主要零件三维造型………………………………………………………… 18
3.3 夹具三维装配…………………………………………………………………………20
参考文献 ………………………………………………………………………………22
温馨提示:
1、题目前面的备注【字母数字编号】为本站整理分类的编号,与课题内容无关,请选题时忽视;
2、若题目上备注三维,则表示文件里包含三维源文件,由于三维组成零件数量较多,为保证预览截图的简洁性,本站将三维文件夹进行了打包。三维及CAD预览截图,均为本站电脑打开软件进行截图的,保证能够打开,下载原件超高清,下载后解压即可;
3、本站所有资源如无特殊说明,都需要本地电脑安装Office2007。图纸软件为AutoCAD,PROE,UG,SolidWorks,CATIA等;
4、本站所有图文资料仅供用户学习参考,不作为任何商用或其他用途;
5、本站不保证下载资源的准确性、安全性和完整性, 不包修改,不支持退换,同时也不承担用户因使用这些下载资源对自己和他人造成任何形式的伤害或损失;
6、 下载文件中如有侵权或不适当内容,请与我们联系,我们立即纠正。