

作品包括:
说明书1份,共32页,约12000字左右
CAD版本本图纸,共4张
摘要
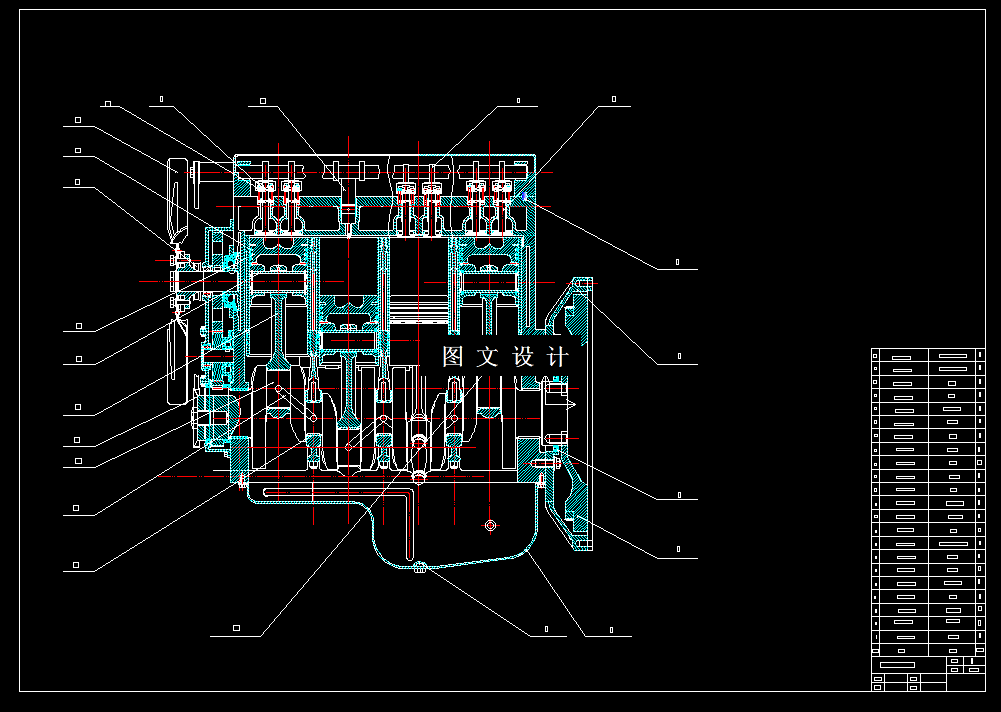
本文查阅了大量谷物联合收割机相关资料,对谷物联合收割机的发展历程、现状和趋势做了论述。经过分析对比,对 4LB-1.3联合收割机进行了总体设计,包括整体结构设计、割台和拨禾装置及输送行走装置和脱粒装置的选型、传动方式、主要性能参数和结构参数计算、传动机构分析和计算。 对偏心拨禾轮进行了具体设计和计算。该机采用自走,可一次性完成收割、脱粒、分离作业。本机器通过能力与适应能力均良好,能够在泥水深度不大于25cm的稻田中完成的正常收割任务。脱粒装置为半喂入轴流式,脱净率高、破碎率低,分离性能好。整机结构简单、制造成本低、可稻麦两 用。
关键词:自走式;联合收割机;总体设计;传动装置
目录
摘要 1
1 绪论 2
2 水稻联合收割机总体设计及工作原理 5
2.1 谷物收获机械应满足的技术要求 5
2.2 联合收割机的设计类型 5
2.3 联合收割机结构配置及悬挂 5
2.4 水稻联合收割机的工作流程 5
2.5 割台部分 6
2.5.1 切割机构 6
2.5.2 拨禾轮 7
2.5.3 卧式输送带 8
2.5.4 拨禾轮、割台、输送装置的相互布置 9
2.6 夹持链输送装置 9
2.7 脱粒装置 10
2.8 分离集谷输送装置 11
2.9 履带行走装置 11
2.10 车架的选择 12
2.11 机器总体配置 12
3 参数设计与选择 13
3.1 发动机的选择 13
3.2 收割机的参数设计 14
3.3 功率计算 16
4 传动机构分析及计算 18
4.1 各部分传动 19
4.2 收割各部分机构转速计算 20
4.3 各部分带轮的选择 22
4.3.1 第一级输出带轮设计 22
4.4 各部链传动 25
4.4.1 第一级链轮设计 25
4.4.2 传入夹持链动力链的设计 26
致谢 29
温馨提示:
1、题目前面的备注【字母数字编号】为本站整理分类的编号,与课题内容无关,请选题时忽视;
2、若题目上备注三维,则表示文件里包含三维源文件,由于三维组成零件数量较多,为保证预览截图的简洁性,本站将三维文件夹进行了打包。三维及CAD预览截图,均为本站电脑打开软件进行截图的,保证能够打开,下载原件超高清,下载后解压即可;
3、本站所有资源如无特殊说明,都需要本地电脑安装Office2007。图纸软件为AutoCAD,PROE,UG,SolidWorks,CATIA等;
4、本站所有图文资料仅供用户学习参考,不作为任何商用或其他用途;
5、本站不保证下载资源的准确性、安全性和完整性, 不包修改,不支持退换,同时也不承担用户因使用这些下载资源对自己和他人造成任何形式的伤害或损失;
6、 下载文件中如有侵权或不适当内容,请与我们联系,我们立即纠正。