

作品包括:
Word版设计说明书1份,共83页,约14000字
S7-200 PLC程序一份
组态王6.53组态画面一份
电气CAD图纸,2张
IO分配

摘 要
本课题是基于PLC和组态软件的智能停车场收费系统的设计,采用西门子S7-200小型可编程控制器为控制核心,为加一块EM223数字量输入和数字量输出扩展模块EM223和EM222数字量输出扩展模块,以组态王组态软件为上位机,设计了一个容量为20车位的停车场收费系统。通过识别车辆信息,对内部和外部车辆分别不同价格计费,车辆进入停车场,进行车辆识别,开启入口车闸,开始按不同的价格计时计费,车辆通过出口车辆识别,根据计时和计费进行,使用数码管显示计费和计时,进行缴费,缴费成功,车闸打开,允许车辆出停车场,同时复位计时计费数据。通过分析控制要求,进行了总体设计;进行了硬件设计,设计了主电路和控制电路,PLC输入和输出接线图,分配了PLC输入和输出;进行了软件设计,设计了控制流程图,编写了梯形图和语句表程序;进行了组态设计,定义了通讯,定义了变量,组态了画面,组态了动画,进行了仿真演示,符合设计要求,达到了预期的设计目的。
关键词: 可编程控制器;停车场;计时计费
基于PLC和组态软件的智能停车场收费系统流程如下:停车场共有20个车位,停车场未满,有空位指示灯点亮,车辆满红色指示灯熄灭,允许车辆进入,车辆进入,进行车辆识别,识别内部车辆还是外部车辆,并分配车辆号,停车场门开,车辆驶入。车辆停入车位内,地上有个传感器检测到车辆开始计时,同时车位前面地上的红色信号灯灭掉表示此车位有人停车。车辆离开后计时停止,反馈给系统后台,同时车位前地上的红色信号灯亮起车辆出来,屏幕显示车费是多少(内部车辆和外部车辆每小时单价不同,内部车辆停车价格较低,预设1元每小时;外部停车价格较高,预设2元每小时),另外还有个屏幕会显示时间。缴费成功,出口车闸打开,允许车辆外出,计时计费清零
摘 要 2
ABSTRACT 3
目 录 4
第1章 绪论 6
第2章 总体设计 7
2.1设计要求 7
2.2设计方案 7
第3章 硬件设计 9
3.1 PLC选择 9
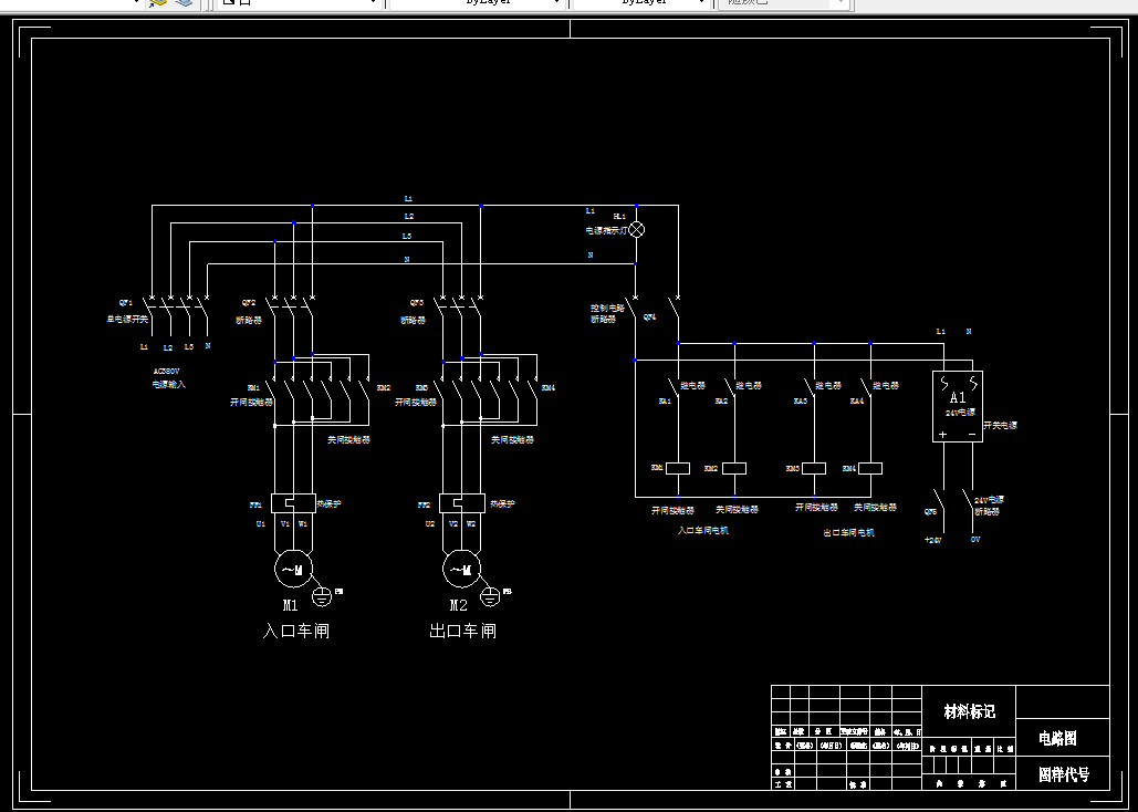
3.2 主电路设计 9
3.3 控制电路设计 10
3.4 PLC输入和输出分配 11
3.5 PLC输入和输出接线图 13
第4章 软件设计 17
4.1 PLC 内部地址 17
4.2 梯形图程序 19
4.2.1 初始化赋值程序 19
4.2.2 停车场有无车位显示 19
4.2.3 开关车闸 20
4.2.4 子程序调用 22
4.2.5 计时计费子程序 23
4.2.6 指示灯显示子程序 25
4.2.7 数码显示子程序 26
4.3 语句表程序 32
第5章 组态设计 67
5.1 通讯设定 67
5.2 变量定义 68
5.3 建立画面 69
5.4 组态命令 71
5.5 运行 77
结束语 80
参考文献 81
致 谢 82
附录 83
附录1 梯形图汇总 83
温馨提示:
1、题目前面的备注【字母数字编号】为本站整理分类的编号,与课题内容无关,请选题时忽视;
2、若题目上备注三维,则表示文件里包含三维源文件,由于三维组成零件数量较多,为保证预览截图的简洁性,本站将三维文件夹进行了打包。三维及CAD预览截图,均为本站电脑打开软件进行截图的,保证能够打开,下载原件超高清,下载后解压即可;
3、本站所有资源如无特殊说明,都需要本地电脑安装Office2007。图纸软件为AutoCAD,PROE,UG,SolidWorks,CATIA等;
4、本站所有图文资料仅供用户学习参考,不作为任何商用或其他用途;
5、本站不保证下载资源的准确性、安全性和完整性, 不包修改,不支持退换,同时也不承担用户因使用这些下载资源对自己和他人造成任何形式的伤害或损失;
6、 下载文件中如有侵权或不适当内容,请与我们联系,我们立即纠正。