

作品包括:
Word版说明书1份,共43页,约6400字
西门子S7-200 PLC程序一份
CAD版本图纸,共2张
MCGS6.2组态画面一份
IO分配

摘 要
本课题是基于PLC和组态的隧道照明控制系统的设计,通过分析高速公路隧道照明控制系统的工艺要求,选择西门子 PLC S7-224 PLC为下位机,组态软件MCGS为上位机,设计了可以选择手动和自动模式进行隧道照明控制。手动方式,根据当前情形进行手动控制。自动操作采用春夏秋冬不同的季节,设定不同的分段时序,进行控制。同时考虑了突发事件,例如车祸或者火灾情形。设计主电路图,分配输入和输出点,设计接线图,PLC梯形图和MCGS监控画面。控制系统具有简单,稳定,容易操作。
关键词:隧道照明 MCGS 梯形图
目 录
第一章 绪论 5
第二章 控制要求 6
第三章 硬件设计 8
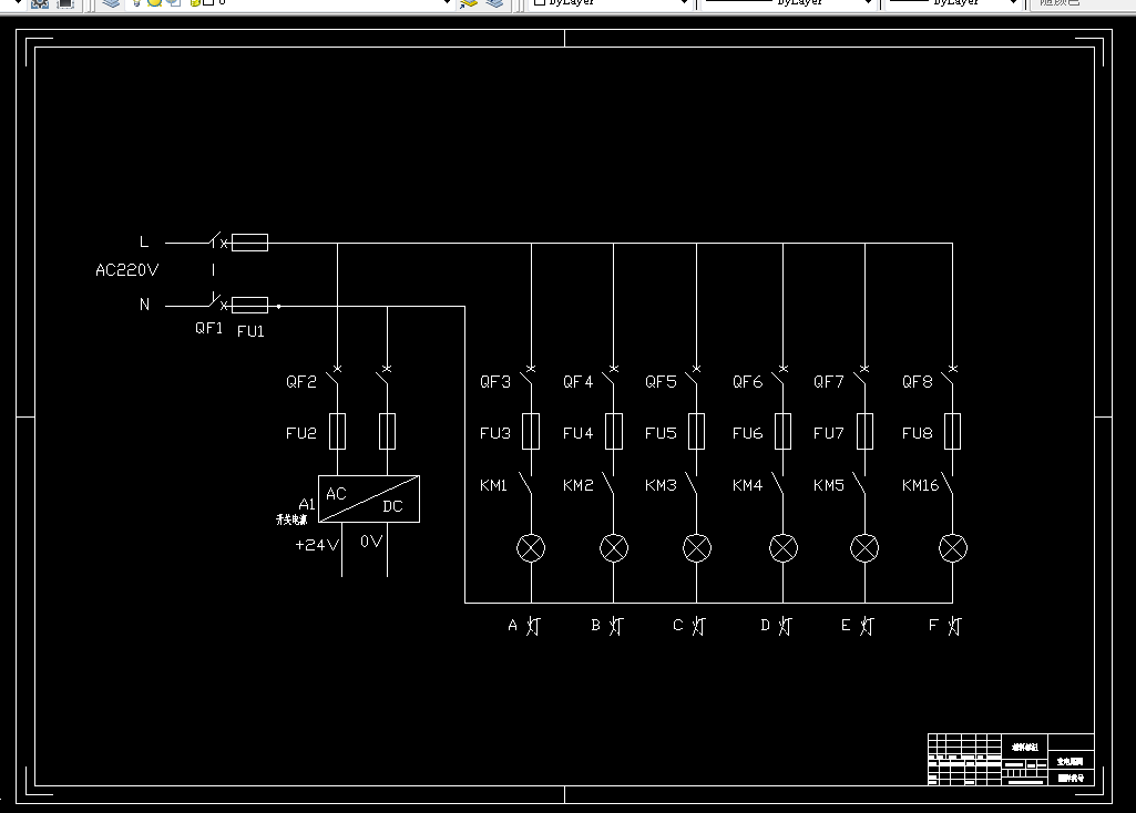
3.1 主电路设计 8
3.2 I/O口分配表 9
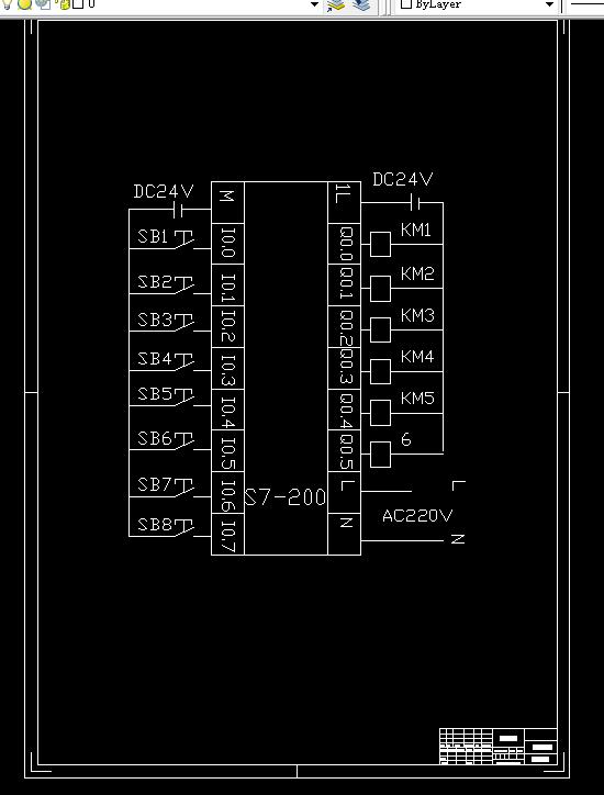
3.3 PLC接线图 10
第四章 软件设计 11
4.1 PLC内部使用地址 11
4.2 PLC梯形图 11
4.3 语句表程序 26
第五章 组态画面设计 34
5.1 通信设定 34
5.2 组态变量的建立 36
5.3建立画面 39
5.4 运行 40
设计总结 42
参考文献 43
温馨提示:
1、题目前面的备注【字母数字编号】为本站整理分类的编号,与课题内容无关,请选题时忽视;
2、若题目上备注三维,则表示文件里包含三维源文件,由于三维组成零件数量较多,为保证预览截图的简洁性,本站将三维文件夹进行了打包。三维及CAD预览截图,均为本站电脑打开软件进行截图的,保证能够打开,下载原件超高清,下载后解压即可;
3、本站所有资源如无特殊说明,都需要本地电脑安装Office2007。图纸软件为AutoCAD,PROE,UG,SolidWorks,CATIA等;
4、本站所有图文资料仅供用户学习参考,不作为任何商用或其他用途;
5、本站不保证下载资源的准确性、安全性和完整性, 不包修改,不支持退换,同时也不承担用户因使用这些下载资源对自己和他人造成任何形式的伤害或损失;
6、 下载文件中如有侵权或不适当内容,请与我们联系,我们立即纠正。