

作品包括:
Word版说明书1份,共33页,约10000字
任务书一份
开题报告一份
PPT答辩一份
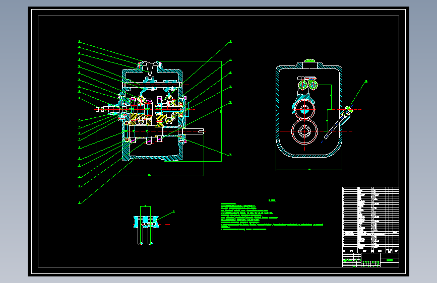
CAD版本图纸,共8张

设计总说明
随着科学技术的发展,越来越自动化的机械产品出现在了我们生活中的各行各业方方面面。它们解放了我们的双手,提高我们的生产效率和生活质量。而如今国内深海网箱养殖还停留在人工投饵的阶段,无谓的消耗着人力资源和时间。于是,设计一套能够帮助人们实现远距离投饵的高智能化气力输送投饵设备成为了深海养殖的一大重要课题,具有非常大的使用价值,能带来巨大的经济利益。
本设计为了解决我国海域海况条件与实际情况的对投饵装置的要求,优化目前式投饵系统出现的成本高、利用率低、操作麻烦,自动化程度不高等问题,利用投饵船取代海上或陆上平台,对远离海岸的网箱进行投饵。本设计主要实现了远程气力投饵系统的机械结构设计、动力设计、网箱布局方案设计与plc控制系统设计四大主要部分,对系统的结构、工作流程和工作原理以及功能特点进行了简要的介绍。
整个设计从计算输送过程中输送速度、单位时间输送量、管道直径及管道压力损失开始,通过初步计算结果,确定工作压力及气源机械的功率。并确定可以通过一条输料管道来进行输送,到每只网箱通过二位三通换向阀来进行转向,连接网箱的输料管,从而实现对每只网箱的单独投饵,也使每只网箱投饵量大致均匀。根据计算结果,对比各种发送设备的功能要求,确定系统气源机械与配套电机,再确定系统发送装置与分流系统的构成,从而确定下这个系统的整体基本结构。而后在图中将整个系统部件的装配图与弯管布局图较为准确的表达出来,使整个布局变得简单合理,可操作性大大增强。对于部分需要进行特殊说明的部分必须进行特殊说明。例如作为整个气力输送过程重要结构部分的分配阀,只有分配阀在根据接收到控制系统给予的转向信号后准时正确的转向,才能保证饵料顺利完整的输送到每个网箱且网箱分得的饵料量大致相等。因此,本设计选用了气动式二位三通分配阀,在二位三通电磁阀的控制下能够充分保证其按时准确的进行转向运动,从而使输送按时顺利进行。软件控制设计则是为了实现投饵全自动化需求,通过对投饵装置各组成部分的控制,编制系统监控软件和运行软件,实现投饵系统的自动化、精确化、人性化。因此设计控制系统也是本课题的一个重要任务。在FXGP-WIN-C环境下使用PLC,采用梯形图语言(最常用的图形编程语言)编制系统运行和监控软件, 实现投饵作业的精确自动进行。
本系统表现工作流程是通过系统控制流程图来实现的,它清晰的表现出系统各部分工作的顺序及相互关系,为PLC的控制程序的编写提供了具体依据和有力的支持。
关键词:气力输送、投饵、自动化
目录
设计总说明 1
Introduction 2
⒈绪论 4
1.1设计要求 5
1.2 总体设计 5
⒉设计方案的确定 6
2.1 多种气力输送方式的选择 6
2.2 管线的布置 7
2.3 整个系统的构成及工作原理 7
⒊系数计算 8
3.1 输送气流速度Va 8
3.2 输送空气量 9
3.3 输料管管径 9
3.4 输气压力损失 10
3.4.1空气管的压力损失 10
3.4.2加速段压力损失 10
3.4.3直管道段的压力损失: 11
3.4.4弯管的压力损失 11
3.5 气源机械所需功率 11
⒋零部件的选取 12
4.1发送设备选择 12
4.2 气源设备 13
4.3阀门 14
4.3.1换向阀 14
4.3.2电磁阀 15
4.3.3 安全阀 19
4.4卸料器 19
4.5管路增压器 20
⒌系统工作流程图 21
⒍控制系统的软硬件设计 23
总结 31
鸣谢 32
温馨提示:
1、题目前面的备注【字母数字编号】为本站整理分类的编号,与课题内容无关,请选题时忽视;
2、若题目上备注三维,则表示文件里包含三维源文件,由于三维组成零件数量较多,为保证预览截图的简洁性,本站将三维文件夹进行了打包。三维及CAD预览截图,均为本站电脑打开软件进行截图的,保证能够打开,下载原件超高清,下载后解压即可;
3、本站所有资源如无特殊说明,都需要本地电脑安装Office2007。图纸软件为AutoCAD,PROE,UG,SolidWorks,CATIA等;
4、本站所有图文资料仅供用户学习参考,不作为任何商用或其他用途;
5、本站不保证下载资源的准确性、安全性和完整性, 不包修改,不支持退换,同时也不承担用户因使用这些下载资源对自己和他人造成任何形式的伤害或损失;
6、 下载文件中如有侵权或不适当内容,请与我们联系,我们立即纠正。