

作品包括:
Word版说明书1份,共40页,约16000字
CAD版本图纸,共1张
电路图1张

摘要
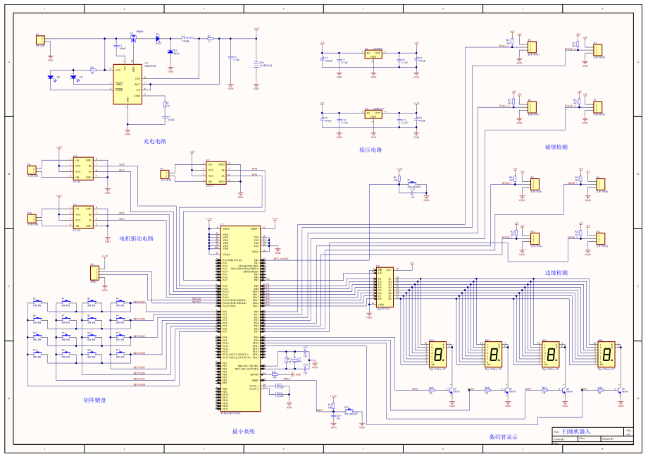
随着生活水平的提高,扫地机器人逐步进入普通家庭,扫地机器人具有主动躲避障碍物、自动吸尘、自动返回充电灯诸多智能功能,可帮助人们清扫家庭垃圾,给人们提供便利。本文设计的扫地机器人采用机电一体化的设计思想对机械结构和控制系统进行设计,机械设计主要完成了整机外型的选定,及清扫机构的设计,其中清扫机构主要采用蜗轮蜗杆带动轴转动的方式实现清扫功能。控制系统才用了STM32F407VET6单片机作为控制系统的核心,主要完成了驱动电机和清扫电机的控制,设计了由八个红外传感组成的检测系统,主要进行边缘检测和碰壁检测,并且采用了数码管显示模块与单片机连接实现对清扫时间的显示,整体控制简单,使用方便。此扫地机器人的机械结构实现了给定的设计参数要求,控制形态也满足了设计要求。
温馨提示:
1、题目前面的备注【字母数字编号】为本站整理分类的编号,与课题内容无关,请选题时忽视;
2、若题目上备注三维,则表示文件里包含三维源文件,由于三维组成零件数量较多,为保证预览截图的简洁性,本站将三维文件夹进行了打包。三维及CAD预览截图,均为本站电脑打开软件进行截图的,保证能够打开,下载原件超高清,下载后解压即可;
3、本站所有资源如无特殊说明,都需要本地电脑安装Office2007。图纸软件为AutoCAD,PROE,UG,SolidWorks,CATIA等;
4、本站所有图文资料仅供用户学习参考,不作为任何商用或其他用途;
5、本站不保证下载资源的准确性、安全性和完整性, 不包修改,不支持退换,同时也不承担用户因使用这些下载资源对自己和他人造成任何形式的伤害或损失;
6、 下载文件中如有侵权或不适当内容,请与我们联系,我们立即纠正。