

作品包括:
Word版说明书1份,共70页,约34000字
任务书一份
开题报告一份
CAD版本图纸,共5张
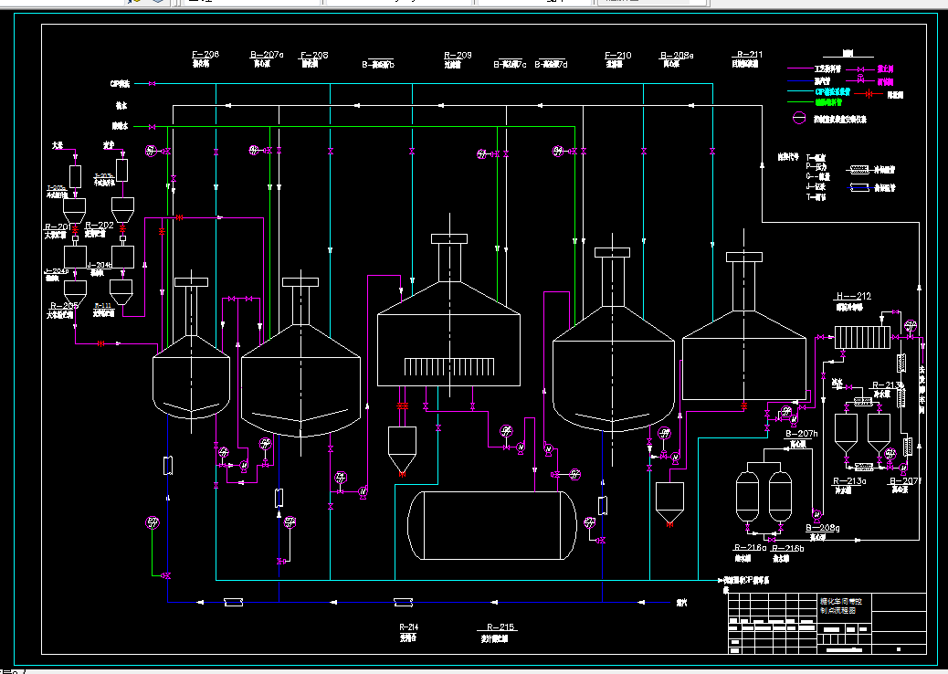
![1735382723585187.png QO[U5SG])$(5_X4XXLR_2}A.png](/uploadfiles/20241228/1735382723585187.png)
摘要
啤酒以大麦芽、酒花、水为主要原料,经酵母发酵作用酿制而成的饱含二氧化碳低 酒精度酒,被称为“液体面包”,是一种低浓度酒精饮料。本次设计为年产5万吨淡啤酒糖化工艺及糖化车间布置初步设计。主要包括啤酒糖化工艺参数的论证与设计,啤酒生产其他工艺及工艺参数的选择。选定淡色啤酒度数为10度。以二棱大麦芽作为麦汁原料,大米为辅料,采用优质酒花与苦型酒花,用复式一次煮出糖化法作为糖化工艺。糊化温度为50°C。糖化温度66°C左右,时间30-90分钟。78C保温过滤。麦汁煮沸强度10%,100°C下煮沸时间70-90min。啤酒发酵采用下面发酵法,前发酵温度8°C,时间10h,主发酵温度5.5°C,时间9天,后发酵温度为4°C,贮酒温度0°C。进行了全厂物料衡算、热量衡算及耗水量计算。全年啤酒实际产量为5.075万吨。全年大麦芽耗量4952吨,大米2124吨,酒花106.1吨。其中糖化一次定额用大麦芽2923Kg,大米1254Kg,酒花62.64Kg。每小时最大蒸汽用量5252.7Kg/h,全年蒸汽消耗量为10085184Kg/a。旺季工艺耗水量为82.85t/h,非工艺耗水量140.5t/h。啤酒糖化车间设备采用三锅两槽配置。主要设备有效容积分别为:糖化锅23.04m3,糊化锅11.49m3,煮沸锅30.882m3,过滤槽23.384m3,回旋沉淀槽38.784m3。绘制全厂工艺流程方块图一张,糖化车间带控制点流程图一张,啤酒糖化车间设备平面布置图及立面图各一张,完成设计。
关键词: 啤酒;糖化车间;物料衡算;热量衡算
目 录
摘 要 I
第一章 前 言 1
1.1 啤酒发展简史 1
1.2 中国啤酒工业现状 1
1.3 设计简介 3
第二章 啤 酒 原 料 5
2.1 麦 芽 5
2.2 原料辅料 5
2.2.1 大 米 6
2.2.2 玉 米 6
2.2.3 小 麦 6
2.2.4 大 麦 7
2.3 酒 花 7
2.4 水 8
2.5 酵母 9
2.5.1 酵母的组成 9
2.5.2 酵母的分类 9
第三章 麦 汁 制 备 10
3.1 麦芽粉碎 10
3.2 糖 化 11
3.2.1 糖化过程 11
3.2.2 糖化方法的选择 13
3.3 麦汁过滤 16
3.3.1 过滤方法 16
3.3.2 麦汁煮沸和酒花添加 17
第四章 啤酒发酵 21
4.1 发酵中的物质变化 21
4.2 啤酒酵母 22
4.2.1 啤酒酵母 22
4.2.2 卡尔酵母的一般特性 23
4.2.3 啤酒优良酵母的评估和筛选方法 24
4.2.4 啤酒酵母扩大培养 25
4.3 啤酒发酵工艺 26
4.3.1 下面发酵 27
4.3.2 上面发酵 26
第五章 啤酒过滤与包装 31
5.1 啤酒的过滤 31
5.2 啤酒的包装 31
5.2.1 洗 瓶 32
5.2.2 验 瓶 32
5.2.3 装 酒 33
5.2.4 灭 菌 33
5.2.5 验 酒 34
5.3 成品啤酒 34
5.3.1啤酒分类 34
第六章 工艺计算 36
6.1 5万吨啤酒厂糖化车间的物料衡算 36
6.1.1 工艺技术指标及基础数据 36
6.1.2 100kg原料生产10度淡色啤酒的物料衡算 36
6.1.3 生产100L10度淡色啤酒的物料衡算 37
6.1.4 年产5万吨 10度淡色啤酒糖化车间物料衡算表 38
6.2 5万吨啤酒厂糖化车间的热量衡算 40
6.2.1 糖化用水耗热量Q1 41
6.2.2第一次米醪煮沸耗热量Q2 42
6.2.3第二次煮沸部分混合醪的耗热量Q3 43
6.2.4糖化锅中两次兑醪所需耗热量Q4 44
6.2.5 洗槽水耗热量Q5 44
6.2.6 麦汁煮沸过程耗热量Q6 44
6.2.7 糖化一次总耗热量Q总 45
6.2.8 糖化一次蒸汽用量D 45
6.2.9 糖化过程每小时最大蒸汽耗量Qmax 45
6.2.10 蒸汽单耗 45
6.3 工艺耗水量计算(含冷却水) 46
第七章 糖化车间主要设备选型及计算 49
7.1糖化锅车间设备 49
7.1.1 糖化锅选型 49
7.1.2糊化锅 50
7.1.3过滤槽 51
7.1.4 麦汁暂存罐 52
7.1.5麦汁煮沸锅 53
7.1.6 回旋沉淀槽 53
7.1.7 麦芽暂贮箱 54
7.1.8 麦芽粉贮箱 54
7.1.9 大米暂贮箱 54
7.1.10 大米粉贮箱 55
7.1.11麦糟贮仓 55
7.2其他设备 56
7.2.1.泵的选择 56
第八章 车间布置设计 57
参考文献 58
致谢辞 59
温馨提示:
1、题目前面的备注【字母数字编号】为本站整理分类的编号,与课题内容无关,请选题时忽视;
2、若题目上备注三维,则表示文件里包含三维源文件,由于三维组成零件数量较多,为保证预览截图的简洁性,本站将三维文件夹进行了打包。三维及CAD预览截图,均为本站电脑打开软件进行截图的,保证能够打开,下载原件超高清,下载后解压即可;
3、本站所有资源如无特殊说明,都需要本地电脑安装Office2007。图纸软件为AutoCAD,PROE,UG,SolidWorks,CATIA等;
4、本站所有图文资料仅供用户学习参考,不作为任何商用或其他用途;
5、本站不保证下载资源的准确性、安全性和完整性, 不包修改,不支持退换,同时也不承担用户因使用这些下载资源对自己和他人造成任何形式的伤害或损失;
6、 下载文件中如有侵权或不适当内容,请与我们联系,我们立即纠正。