

作品包括:
Word版设计说明书1份,共39页,约11000字
CAD版本图纸,共6张

摘要
液压游梁式抽油机,包含液压系统原理图设计,总装配图,游梁总成,驴头组件,驴头轴,控制电路,设计计算书等。 基本参数: 抽油载荷:50KN 冲程:3670mm 游梁后壁长度:3000mm 最大摆角:30°
随着油田行业的不断发展,各种液压油梁式抽油机越来越广泛的被应用于现实的生产和生活当中,那么对于专门应用于油田石油开采的抽油机需求也越来越广泛,需求不断地增加,但是这种专用的机器存在着市场种类比较繁杂,效率大多数较低、功率损失大、噪声大、驱动力不足、操作不安全等问题。针对解决这些问题是非常紧迫的任务。
鉴于以上存在的问题的解决,本文着重考虑各个问题,综合分析,设计一种液压驱动的液压油梁式抽油机,通过液压控制,大大减少了能量损失,提高了效率,增大了折弯力,减少了成本。
本次设计的是一种新型的液压油梁式抽油机的整体机械结构和液压系统,包括了液压油梁式抽油机的整机机械结构,各部件结构设计,性能分析与受力分析计算,液压系统设计,液压系统原理图绘制,液压系统参数的计算、液压元件的选型、能量损失验算、热平衡验算、油箱设计、集成块设计、油缸的设计等。
通过本次设计,可以综合各产品优势,同时考虑实际工作需求,结合液压驱动,设计出了一种新型的液压油梁式抽油机及其液压系统,对于现如今油田作业日益剧增的需求的一个现实的研发支持。市场需求的增加、技术研发的迫切需求使得这种液压油梁式抽油机及其液压系统研究设计有着广阔的前景。
关键词:液压油梁式抽油机;结构设计;液压系统设计;全新设计;新型;广阔前景;
目 录
摘 要 I
目 录 III
1 绪 论 1
1.1 课题研究背景 1
1.2 国内外研究现状 1
1.3 课题研究目的 3
1.4 课题研究内容 4
2 机械结构的设计与分析 5
2.1 基本参数 5
2.2 整体结构设计分析 5
2.3 组件结构设计 6
2.3.1驴头组件 6
2.3.2游梁组件 7
2.3.3油缸组件 8
2.3.4横梁组件 9
2.4 受力分析 10
3 液压系统的设计与分析 11
3.1 基本参数设定 11
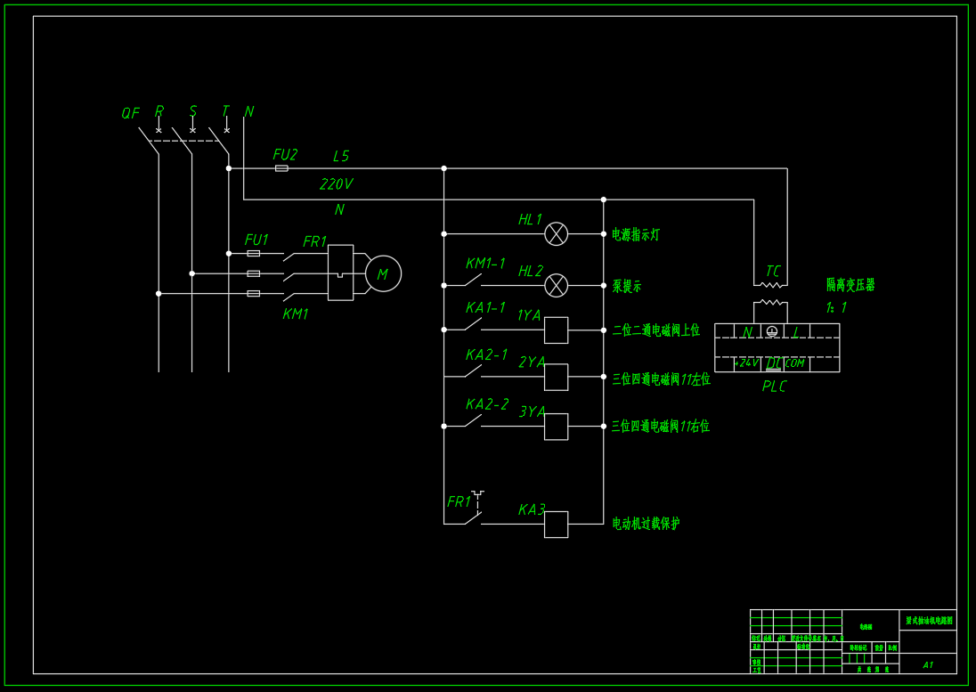
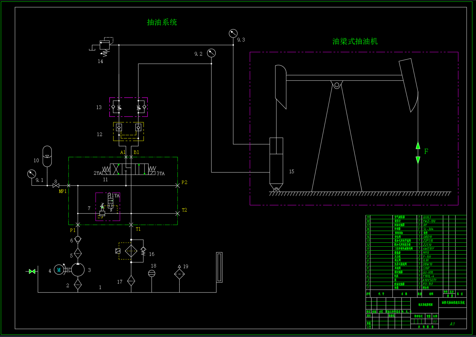
3.2 液压系统原理图的设计 11
3.3 液压系统原理图的分析 12
4 液压元件的计算与选型 13
4.1 参数确定 13
4.2 油缸的参数计算 14
4.2.1缸径设计计算 14
4.2.2缸筒壁厚设计计算 14
4.2.3缸杆设计计算 15
4.3 油缸的结构设计 16
4.3.1油缸缸筒 16
4.3.2液压缸活塞杆 17
4.3.3液压缸活塞 18
4.3.4液压缸导向套 19
4.4 液压泵的选型 19
4.5 电机功率的确定 20
4.6 油箱设计 21
4.6.1油箱容积计算 21
4.6.2油箱外形尺寸计算 21
4.7 管路的设计 22
4.8 液压元件选择 23
5 液压系统的性能验算 25
5.1 系统效率的估算 25
5.2 发热温升估算及热交换器选择 26
5.2.1发热温升估算 31
5.2.2液压系统散热估算 32
参考文献 33
致 谢 34
温馨提示:
1、题目前面的备注【字母数字编号】为本站整理分类的编号,与课题内容无关,请选题时忽视;
2、若题目上备注三维,则表示文件里包含三维源文件,由于三维组成零件数量较多,为保证预览截图的简洁性,本站将三维文件夹进行了打包。三维及CAD预览截图,均为本站电脑打开软件进行截图的,保证能够打开,下载原件超高清,下载后解压即可;
3、本站所有资源如无特殊说明,都需要本地电脑安装Office2007。图纸软件为AutoCAD,PROE,UG,SolidWorks,CATIA等;
4、本站所有图文资料仅供用户学习参考,不作为任何商用或其他用途;
5、本站不保证下载资源的准确性、安全性和完整性, 不包修改,不支持退换,同时也不承担用户因使用这些下载资源对自己和他人造成任何形式的伤害或损失;
6、 下载文件中如有侵权或不适当内容,请与我们联系,我们立即纠正。