

作品包括:
Word版设计说明书1份,共44页,约15000字
开题报告一份
外文翻译一份
CAD版本图纸,共11张

摘要:
本次论文对数控车床主传动系统进行了设计,主要采用了类比法。主传动的性能直接影响机床的加工精度和生产效率,对提高产品的质量和档次有重大意义。本论文主要研究了主轴的切削扭矩,计算了主轴的受力分析以及轴承支承,并计算了前后轴承的寿命。本论文的特色有:通过对主轴扭矩的研究,提高了主轴的加工能力。通过对主轴的受力情况和支承跨距的分析,使主轴具有更高的刚度。通过对轴承进行预紧,并合理的使用润滑与密封,提高了轴承的寿命。通过对主传动的设计,优化了主传动,对数控车床的发展和应用有深远的影响。
关键词:数控车床,主传动系统,主轴组件,主轴
目 录
前 言 1
第1章 绪论 2
1.1数控机床国内外研究现状及发展局势 2
1.1.1数控机床国内外研究现状 2
1.1.2数控机床国内外发展趋势 3
1.2数控机床的组成 3
1.3数控车床的功能和特点 4
1.3.1数控车床的功能 4
1.3.2数控车床的分类和特点 5
1.4数控车床主传动系统的简介 5
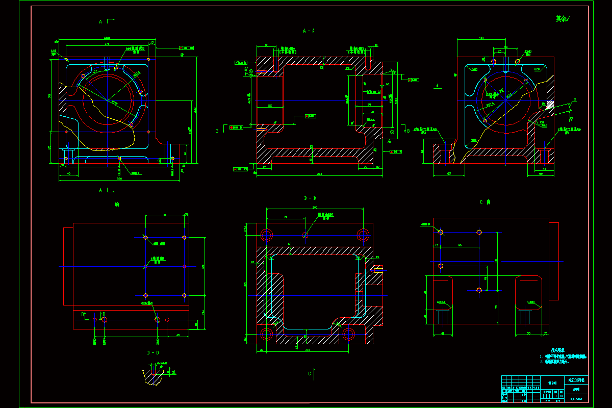
第2章 主轴箱总体方案设计 6
2.1主传动系统的设计要求 6
2.2主传动的结构特点和传动方式 6
2.2.1主传动的结构特点 6
2.2.2传动方式的分类及特点 6
2.3电机的选择及同步带的计算 8
2.3.1电机型号的选择 8
2.3.2同步带参数的计算 9
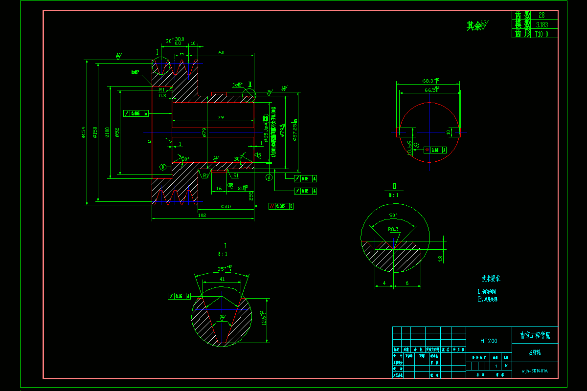
第3章 主轴组件的设计 12
3.1主轴组件的基本要求 12
3.2主轴的功用、类型及结构设计 13
3.2.1主轴的功用 13
3.2.2主轴的结构设计 13
3.3主轴主要参数的确定 14
3.3.1前后轴承型号的选择 14
3.3.2主轴参数的确定 14
3.3.3主轴受力分析 14
3.4主轴材料的选择及热处理 19
第4章 轴承的选择 20
4.1轴承的选择及寿命计算 20
4.1.1轴承的功用及特点 20
4.1.2轴承的配置形式 21
4.1.3轴承寿命计算 22
4.2轴承的预紧 27
4.2.1轴承预紧的意义 27
4.2.2轴承预紧方式 27
4.3轴承的润滑及密封 28
4.3.1轴承的润滑 28
4.3.2主轴部件的密封 28
第5章 技术经济分析 31
5.1 技术成本分析的目的与意义 31
5.2 成本构成 31
5.2.1 非标准件外购费用 31
5.2.2 标准件外购费用 33
5.3成本计算依据 34
第6章 结 论 37
致 谢 38
参考文献 39
温馨提示:
1、题目前面的备注【字母数字编号】为本站整理分类的编号,与课题内容无关,请选题时忽视;
2、若题目上备注三维,则表示文件里包含三维源文件,由于三维组成零件数量较多,为保证预览截图的简洁性,本站将三维文件夹进行了打包。三维及CAD预览截图,均为本站电脑打开软件进行截图的,保证能够打开,下载原件超高清,下载后解压即可;
3、本站所有资源如无特殊说明,都需要本地电脑安装Office2007。图纸软件为AutoCAD,PROE,UG,SolidWorks,CATIA等;
4、本站所有图文资料仅供用户学习参考,不作为任何商用或其他用途;
5、本站不保证下载资源的准确性、安全性和完整性, 不包修改,不支持退换,同时也不承担用户因使用这些下载资源对自己和他人造成任何形式的伤害或损失;
6、 下载文件中如有侵权或不适当内容,请与我们联系,我们立即纠正。