

作品包括:
Word设计说明书1份
单片机程序及仿真一份
摘要
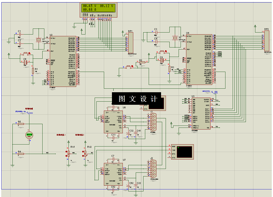
本系统以两个STC89C52单片机为核心,包含硬件单元和软件单元,硬件单元包含两个主控模块,供电单元,显示单元,键盘模块,电压、电流变换模块,电压、电流测量模块等。系统软件单元包括系统电压电流测量模块,显示程序模块,键盘程序模块,双口RAM读写模块等等。本系统在设计完硬件系统之后,使用Keil软件进行系统软件设计,并且,系统联合调试之后,本系统采用Proteus软件进行整体的设计和仿真。经过Proteus仿真,系统可以完整的运行。
温馨提示:
1、题目前面的备注【字母数字编号】为本站整理分类的编号,与课题内容无关,请选题时忽视;
2、若题目上备注三维,则表示文件里包含三维源文件,由于三维组成零件数量较多,为保证预览截图的简洁性,本站将三维文件夹进行了打包。三维及CAD预览截图,均为本站电脑打开软件进行截图的,保证能够打开,下载原件超高清,下载后解压即可;
3、本站所有资源如无特殊说明,都需要本地电脑安装Office2007。图纸软件为AutoCAD,PROE,UG,SolidWorks,CATIA等;
4、本站所有图文资料仅供用户学习参考,不作为任何商用或其他用途;
5、本站不保证下载资源的准确性、安全性和完整性, 不包修改,不支持退换,同时也不承担用户因使用这些下载资源对自己和他人造成任何形式的伤害或损失;
6、 下载文件中如有侵权或不适当内容,请与我们联系,我们立即纠正。