M2332-小型扫雪车结构创新设计
M2329-雨伞甩干机结构设计[含SW三维图]
M2319-食品挂浆机结构设计
M2315-肉块食品提升机设计
Z1158-智能自动送餐小车结构设计[含SW三维图]
M2313-预制棒上料架旋转机构的结构设计[含SW三维图]
M2311-膜片式真空泵结构设计[含SW三维图]
M2310-折叠式垃圾桶设计[含SW三维图]
M2309-锻机自动上料机械手结构设计[含SW三维图]
Z1057-一种新型太阳能割草机结构设计
M2307-螺钉自动检验分选机设计[含SW三维图]
M2306-立式U钻主销孔组合机床总体设计
M2305-家用太阳能热水器的节水改造系统设计[含SW三维图]
M2304-成型彩色3D打印机设计[含SW三维图]
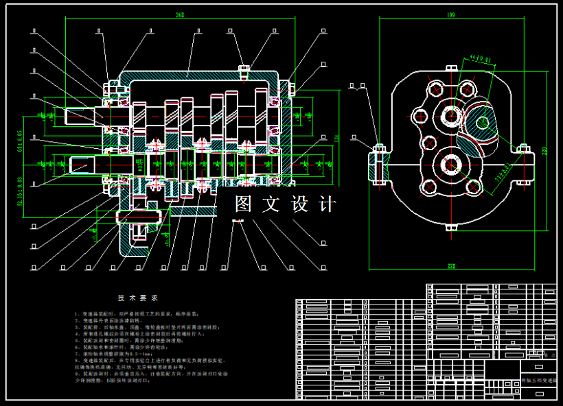
M2303-两轴五档变速器设计
M2300-叶片红外线检测平台设计[含SW三维图]
M2299-IC贴标机机头设计[含SW三维图]
M2298-绳系收放装置结构设计[含SW三维图]
M2297-单刀破岩试验台结构设计[含SW三维图]
M2296-内燃机活塞传动机构结构设计