

作品包括:
word版本说明书一份,共35页,约18000字
CAD版本图纸,共6张
A0-电器原理图.dwg
A0-铣床总装配图.dwg
A0-主轴装配图.dwg
A1-箱体.dwg
A2-齿轮.dwg
A2-滚珠丝杠.dwg
三坐标数控铣床设计
毕业设计是在原有普通铣床的基础上,对其进行改造,成为三坐标数控铣床。该机床能通过三轴联动,实现曲线直线等不同的加工路线。
所设计的三坐标数控铣床,三个坐标方向的移动均由步进电机带动,主轴电机采用交流电机,所有电机均由单片机进行控制。设计主要对数控铣床的机构进行设计,了解单片机的工作原理,主要有以下几个方面:X、Y,Z工作台的传动机构设计,主要是滚珠丝杠的运用;机床整体结构的设计,了解优缺点,充分考虑主要矛盾,择优选取;单片机控制系统的设计,进一步熟悉其应用。
在数控机床系统中,加工精度和加工可靠性是伺服系统决定的,本文对普通铣床的数控化改造进行了分析和设计,通过对普通铣床的数控化改造,提高了普通铣床的加工能力和加工范围,节省了直接购买机床的部分资金,具有很好的经济效益。
[关键词] 铣床, 数控, 改造, 三坐标
目录
中文摘要 1
英文摘要 2
目录 3
前言 1
第1章 概论 2
1.1 数控机床的产生及发展 2
1.2 数控机床的组成及分类 2
1.3 数控机床的特点及应用范围 4
第2章 设计主要参数及基本思想 5
2.1 课题要求 5
2.2 设计原则 5
2.3 总结构设计 5
第3章 立式数控铣床的设计和计算 8
3.1主传动系统的设计 8
3.2 主轴系统计算 11
3.3 进给伺服系统的设计 13
3.4 进给传动的计算 15
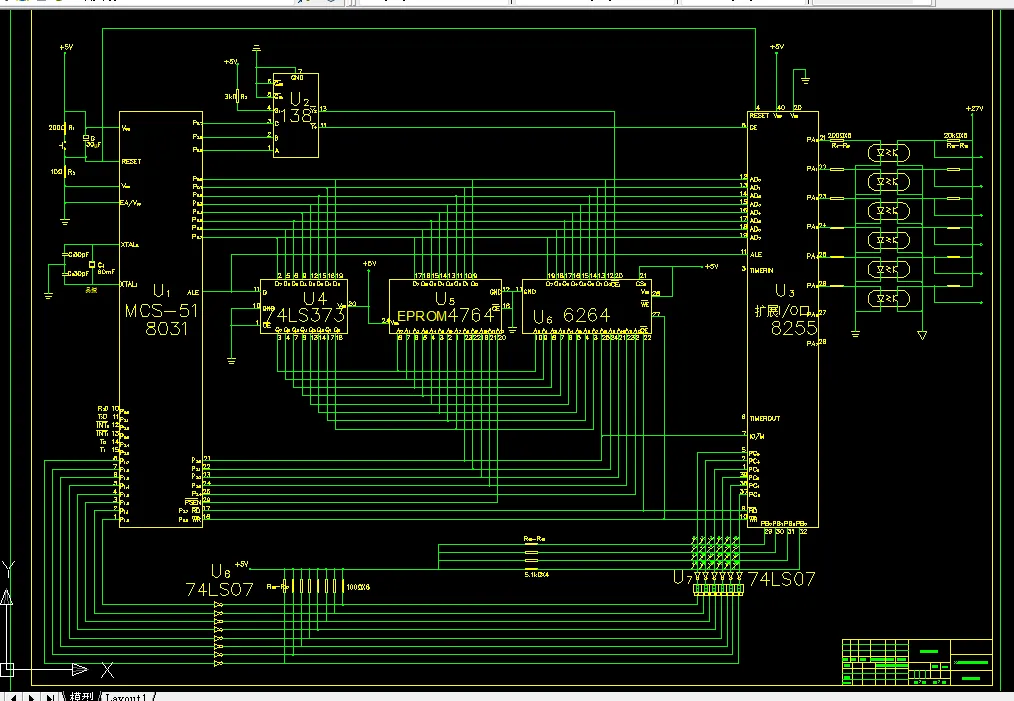
第4章 微机控制系统的设计 25
4.1 微机控制系统组成及特点 25
4.2 微机控制系统设备介绍 25
4.3 程序部分 29
致 谢 33
参考文献 34
温馨提示:
1、题目前面的备注【字母数字编号】为本站整理分类的编号,与课题内容无关,请选题时忽视;
2、若题目上备注三维,则表示文件里包含三维源文件,由于三维组成零件数量较多,为保证预览截图的简洁性,本站将三维文件夹进行了打包。三维及CAD预览截图,均为本站电脑打开软件进行截图的,保证能够打开,下载原件超高清,下载后解压即可;
3、本站所有资源如无特殊说明,都需要本地电脑安装Office2007。图纸软件为AutoCAD,PROE,UG,SolidWorks,CATIA等;
4、本站所有图文资料仅供用户学习参考,不作为任何商用或其他用途;
5、本站不保证下载资源的准确性、安全性和完整性, 不包修改,不支持退换,同时也不承担用户因使用这些下载资源对自己和他人造成任何形式的伤害或损失;
6、 下载文件中如有侵权或不适当内容,请与我们联系,我们立即纠正。