

作品包括:
word说明书一份,共47页,约22000字
任务书一份。
开题报告一份
实习报告一份
CAD版本图纸,共4张
A0-掘锚联合机总图.dwg
A1-掘锚连接机构.dwg
A1-锚杆钻机推进机构.dwg
A2-锚杆钻机连接轴.dwg
目录
引言………………………………………………………………………………………………1
1 国内外掘进机水平现状………………………………………………………………2
1.1 国外现状………………………………………………………………………………2
1.1.1 欧洲的巷道掘进及支护实践…………………………………………2
1.1.2 适用于欧洲的掘锚机系统………………………………………………3
1.2 国内现状…………………………………………………………………………………4
1.3国内锚杆钻进设备现状…………………………………………………………4
1.3.1 国外现状…………………………………………………………………4
1.3.2 国内现状…………………………………………………………………5
1.3.3 煤矿锚杆孔钻进设备的前途……………………………………………5
2 掘进机分析与选择………………………………………………………………………8
2.1机械传动系统……………………………………………………………………………8
2.2 截割机构…………………………………………………………………………………8
2.2.1 截割头……………………………………………………………………9
2.2.2 截割减速器………………………………………………………………10
2.2.3 电动机……………………………………………………………………11
2.2.4 悬臂伸缩装置……………………………………………………………12
2.2.5 截割头的设计参数………………………………………………………13
2.3 悬臂支撑机构…………………………………………………………………………13
2.4 装运机构…………………………………………………………………………………15
2.4.1 耙装部……………………………………………………………………15
2.4.2 减速器……………………………………………………………………16
2.4.3 中间输送机构……………………………………………………………17
2.4.4 参数选择…………………………………………………………………17
2.5 行走机构…………………………………………………………………………………18
2.5.1 整体设计分析……………………………………………………………18
2.5.2 参数选择计算……………………………………………………………20
2.6 转载机……………………………………………………………………………………21
2.6.1 带式转载机 ……………………………………………………………21
2.6.2 刮板式转载机……………………………………………………………22
2.6.3 斗式转载车………………………………………………………………22
2.7 冷却喷雾系统……………………………………………………………………………22
2.8 液压系统…………………………………………………………………………………23
2.8.1 装运机构…………………………………………………………………24
2.8.2 行走机构…………………………………………………………………25
2.8.3 切割机构升降,回转及推进油缸………………………………………25
2.8.4 起重油缸…………………………………………………………………25
2.8.5 喷雾泵油马达的控制……………………………………………………25
2.8.6 液压系统的压力调节……………………………………………………25
2.9电气系统…………………………………………………………………………………26
2.10掘进机的选择…………………………………………………………………………26
2.10.1 使用范围………………………………………………………………27
2.10.2 构特点…………………………………………………………………27
3锚杆钻机设计与安装…………………………………………………………………28
3.1 现有锚杆钻机的整体分析……………………………………………………………28
3.1.1 工作原理…………………………………………………………………28
3.1.2 主要部件和结构…………………………………………………………28
3.2 钻具的选择………………………………………………………………………………29
3.2.1 钻头的选择………………………………………………………………29
3.2.2 钻杆的选择………………………………………………………………29
3.3 钻头参数的选择与计算………………………………………………………………30
3.3.1 钻具回转数………………………………………………………………30
3.3.2 钻头轴向压力……………………………………………………………30
3.3.3 钻头回转扭矩的确定……………………………………………………31
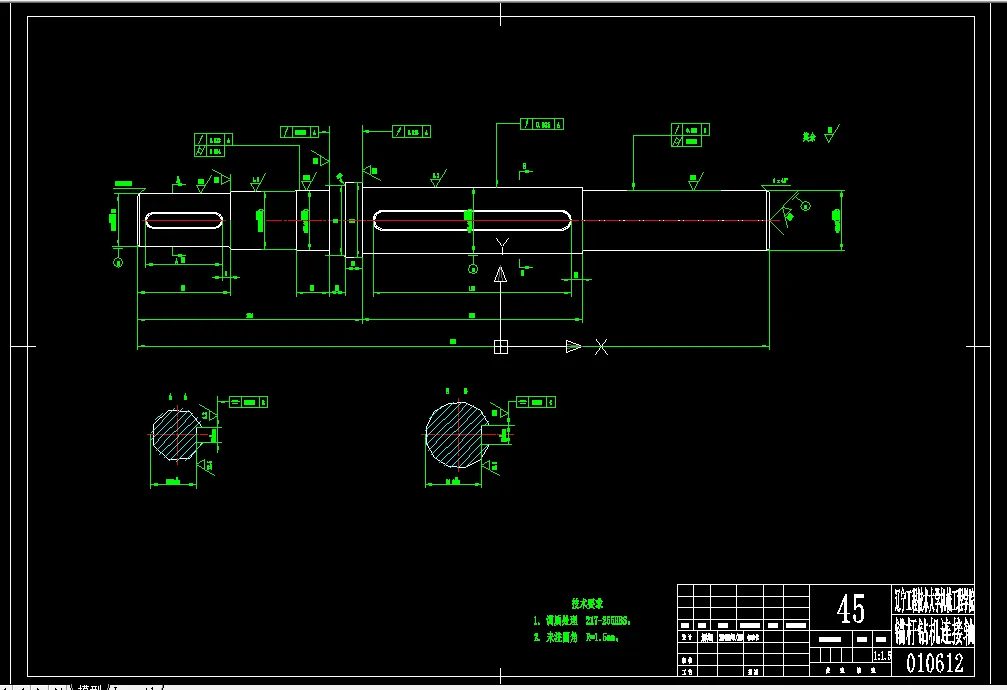
3.4 锚杆钻机连接轴的设计………………………………………………………………31
3.4.1 选择轴的材料……………………………………………………………31
3.4.2 按转矩初步估算轴最细段直径…………………………………………31
3.4.3 轴的计算…………………………………………………………………32
3.4.4 轴的校核…………………………………………………………………32
3.5 锚杆钻机推进机构的设计……………………………………………………………34
3.5.1零件的选择………………………………………………………………34
3.5.2 工作原理…………………………………………………………………35
3.5.3 安装问题分析……………………………………………………………35
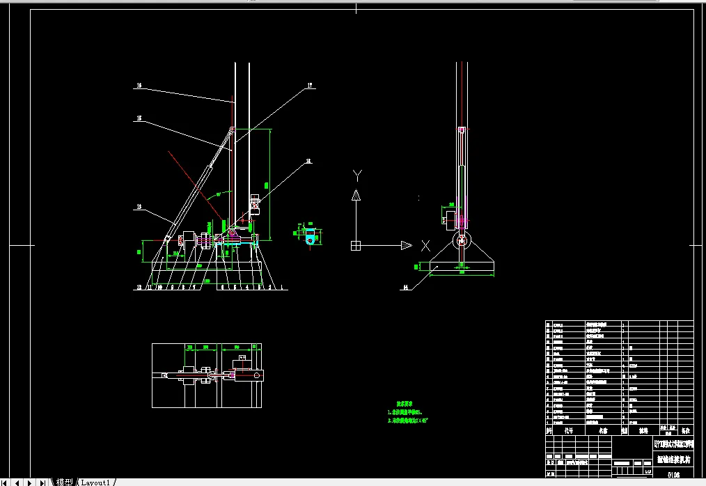
3.6 锚掘连接机构的设计…………………………………………………………………36
3.6.1 零件的选择………………………………………………………………36
3.6.2 工作原理 ………………………………………………………………37
3.6.3 干涉分析…………………………………………………………………37
3.7 锚杆钻机运动分析……………………………………………………………………37
4结论…………………………………………………………………………………………39
4.1 整机受力与稳定性分析………………………………………………………………39
4.1.1 掘进机受力分析…………………………………………………………39
4.1.2 掘进机稳定性计算………………………………………………………39
4.1.3 锚掘联合机组稳定性分析………………………………………………41
4.2 总体参数…………………………………………………………………………………42
致谢……………………………………………………………………………………………46
参考文献……………………………………………………………………………………………………47
附录A……………………………………………………………………………48
附录B……………………………………………………………………………52
摘要
掘进机和锚杆钻机的联合使用是巷道支护的发展方向,国内外对此项研究差距较大。本文详细研究掘进机的结构特征、控制系统和工作原理。选择现有的掘进机作为基础进行掘锚联合机组设计。通过对现有锚杆钻机的结构特点和工作原理整体分析,选择出锚杆钻具,并对钻头的参数进行了选择和计算。使用液压马达作为钻头旋转和推进的动力。由于工作环境恶劣、钻头所需推进力大,采用链传动的方式把动力传给钻头。锚杆钻机通过轴连接在掘进机上。这样就可以通过控制轴的旋转来实现钻机工作时的位置变换。这项研究,能够实现掘进过程中同时进行锚杆支护,既降低了工人的劳动强,又提高了生产效率。
温馨提示:
1、题目前面的备注【字母数字编号】为本站整理分类的编号,与课题内容无关,请选题时忽视;
2、若题目上备注三维,则表示文件里包含三维源文件,由于三维组成零件数量较多,为保证预览截图的简洁性,本站将三维文件夹进行了打包。三维及CAD预览截图,均为本站电脑打开软件进行截图的,保证能够打开,下载原件超高清,下载后解压即可;
3、本站所有资源如无特殊说明,都需要本地电脑安装Office2007。图纸软件为AutoCAD,PROE,UG,SolidWorks,CATIA等;
4、本站所有图文资料仅供用户学习参考,不作为任何商用或其他用途;
5、本站不保证下载资源的准确性、安全性和完整性, 不包修改,不支持退换,同时也不承担用户因使用这些下载资源对自己和他人造成任何形式的伤害或损失;
6、 下载文件中如有侵权或不适当内容,请与我们联系,我们立即纠正。