

文档包括:
Word版说明书一份,共76页,约29000字
外文翻译一份
实习报告一份
CAD版本图纸,共4张
300吨水泥制品压力机
摘要
目前,液压压力机被广泛用于各个领域。技术也在不断地更新。要解决控制问题,只从机械和液压角度来考虑很难使产品有质的飞跃,必须引入良好控制性能和信息处理能力的电子技术或电业转换技术。我设计的 “300吨液压压力机”正是应用了电和液的混合技术。
该设计分为液压部分和主机部分。文中首先简要的概括了液压机的相关知识及发展前景,接着详细的阐述了液压机液压系统的原理和设计,从工况分析到确定系统的主要参数,重点设计了液压缸。(主要尺寸,活塞和活塞杆,缓冲装置、排气装置等)。在这些设计的基础上,选择了液压元件及对系统进行验算。
其次,主机部分设计了液压机的主要部件(上横梁、活动横梁、工作台、立柱)的尺寸,机架的强度和刚度的校核。
接着,对液压机过载问题做了一些简单的陈述。
最后,对本设计进行了总结。
关键词:压力机过载 电液位置控制 液压机 液压系统 液压缸 电液转换技术
目录
摘要 I
The abstract II
第1章 绪论 1
1.1液压压力机介绍 1
1.2液压机的特点 2
1.3电液比例控制技术 3
1.3.1电液比例控制技术概述 3
1.3.2电液比例控制技术的特点 4
1.3.3电液比例位置控制系统 5
1.3.4电液比例控制技术在液压机中的应用 6
第2章 总体方案设计 8
2.1 总述 8
2.2 各分方案的选择 9
2.3 方案综合与论证 9
第3章 液压系统的设计计算 10
3.1系统的设计要求 10
3.1.1概述 10
3.1.2设计要求 11
3.1.3确定液压系统参数 11
3.2工况分析 11
3.2.1负载分析及负载图 11
3.2.2运动分析及运动循环图 14
3.3初选系统压力 15
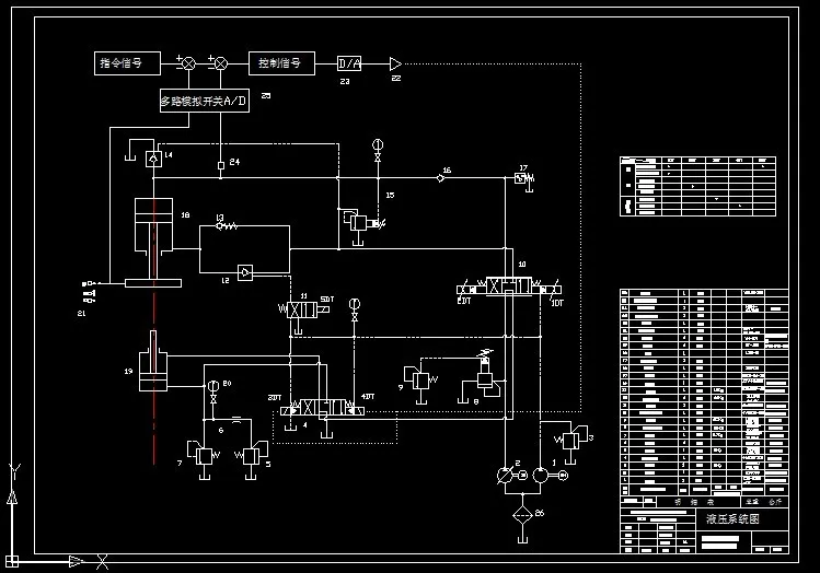
3.4液压系统图的拟定 16
3.4.1液压回路的选择 16
3.4.2液压回路的综合 19
3.5液压机系统的动作循环 19
3.5.1概述 19
3.5.2液压机对液压系统的基本要求 20
3.5.3液压系统工作原理 21
3.5.4液压机液压系统的特点 22
第4章 液压元件的设计及液压油的选取 23
4.1液压泵的选择 23
4.1.1确定液压泵的工作压力 23
4.1.2碗定液压泵的流量 23
4.1.3选择液压泵的规格 24
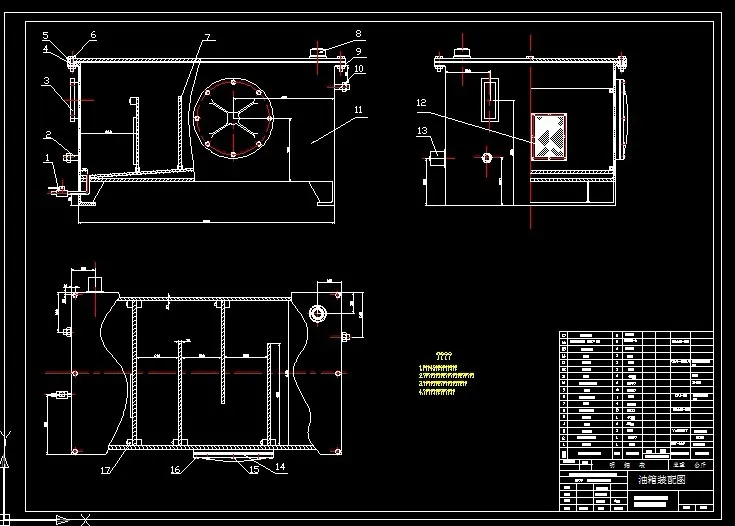
4.2油箱的设计 24
4.2.1空气滤清器 26
4.2.2油位指示器 26
4.3液压油的选用 26
4.3.1液压油的污染控制 27
4.4速度选择 27
4.5辅助装置的选取 28
4.5.1管件的选择 28
4.5.2滤油器的选择原则 29
4.5.3蓄能器的选择 29
4.6液压系统性能验算 30
4.6.1系统压力损失计算 30
4.6.2系统发热量计算 31
4.6.3液压缸缓冲计算 32
4.7液压结构设计及编制技术文件 34
4.7.1液压装置的结构设计 34
4.7.2液压装置中的元件的配置形式 34
4.7.3液压系统辅助装置的设计与选取 35
第5章 液压缸主要零部件的设计 37
5.1概述 37
5.2液压缸的主要尺寸 37
5.3活塞直径的确定 38
5.4主油缸 39
5.4.1主油缸外径的确定 39
5.4.2主油缸尺寸的确定 40
5.4.3缸筒厚度验算 40
5.4.4缸底厚度的计算 43
5.4.5缸头厚度的计算 43
5.4.6缸底与缸筒之间的联接 44
5.4.7缸头与缸筒的联结计算 44
5.5油缸的进出油口尺寸(采用标准系列) 45
5.6活塞杆 46
5.6.1活塞杆长度的确定 46
5.6.2活塞杆直径的确定 46
5.6.3活塞杆直径的校核 46
5.6.4活塞杆弯曲稳定性验算 47
5.6.5活塞杆与活塞之间的联接方式的确定 48
5.6.6活塞杆的技术要求 48
5.7排气阀 48
5.8缸口部分零件强度的计算 49
5.9液压缸的缓冲装置 49
第6章 液压机主机部分的设计 49
6.1概述 49
6.2机身结构 52
6.3上横梁计算 52
6.4工作台计算 55
6.5机架刚度计算 59
6.5.1上横梁 59
6.5.2工作台 60
6.5.3立柱拉伸变形 60
6.5.4活动横梁 61
6.6立柱设计计算 61
6.6.1立柱受力分析 61
6.6.2立柱的强度校核 62
6.6.3立柱受力情况及结构尺寸 63
6.6.4立柱预紧部分的计算 65
6.6.5立柱螺纹强度计算 66
第7章 压力机过载 67
7.1压力机过载故障原因 67
7.2压力机过载保护装置 67
参考文献 68
结束语 69
温馨提示:
1、题目前面的备注【字母数字编号】为本站整理分类的编号,与课题内容无关,请选题时忽视;
2、若题目上备注三维,则表示文件里包含三维源文件,由于三维组成零件数量较多,为保证预览截图的简洁性,本站将三维文件夹进行了打包。三维及CAD预览截图,均为本站电脑打开软件进行截图的,保证能够打开,下载原件超高清,下载后解压即可;
3、本站所有资源如无特殊说明,都需要本地电脑安装Office2007。图纸软件为AutoCAD,PROE,UG,SolidWorks,CATIA等;
4、本站所有图文资料仅供用户学习参考,不作为任何商用或其他用途;
5、本站不保证下载资源的准确性、安全性和完整性, 不包修改,不支持退换,同时也不承担用户因使用这些下载资源对自己和他人造成任何形式的伤害或损失;
6、 下载文件中如有侵权或不适当内容,请与我们联系,我们立即纠正。