

作品包括:
Word版说明书一份,共46页,约15000字
外文翻译一份
CAD版本图纸,共9张
挖泥船液压系统的设计
摘 要
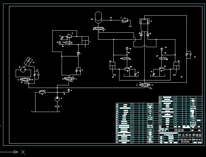
本次设计的挖泥船液压系统包括抓斗的上升和下降过程,抓斗的张合控制,以及挖泥船放泥箱的排放淤泥运动等。
概括起来本文主要完成了五大部分的设计计算。首先根据乌梁素海的实际环境条件以及经济条件对挖泥船的总体方案进行了分析和选择。同时,也对液压系统中的各回路进行比较分析,选择合适回路,从而构成了液压系统的原理图。第二部分中主要做了液压系统中液压马达和各液压缸的动力和运动分析。在这部分中,通过计算确定了各液压缸及其尺寸和缸工作时的运动速度;也确定了马达及其参数,同时对和马达配合工作的卷筒及钢丝绳的参数也进行了确定。第三部分是根据前面的计算结果完成了液压系统中元件的选择。第四部分,由于液压系统中的设计内容基本上已经完成,故在这部分中主要是对所设计的系统的各项技术指标(包括系统温升级压力损失)进行了验算。最后,对包括油箱和液压阀块在内的液压泵站进行了设计。
关键词:液压系统;抓斗;液压缸;液压马达;卷筒转动
目录
摘 要 Ⅰ
Abstract Ⅱ
目录 Ⅲ
第一章绪论 1
1.1疏浚业的背景 1
1.2课题简介及工作过程 4
第二章方案选择 5
2.1挖泥船方案选择 5
2.2拟定液压系统原理图 6
2.2.1 回路选择 6
2.2.1.1 平衡回路 6
2.2.1.2 同步回路 9
2.2.1.3 保压泄压回路 10
2.2.1.4液压马达制动回路 12
2.2.2绘制液压系统原理图 14
第三章运动分析和动力分析 18
3.1 主液压缸 18
3.1.1负载分析 18
3.1.2缸尺寸的确定 19
3.1.3速度分析 20
3.1.4主液压缸进油腔实际压力的计算: 21
3.1.5最低稳定速度验证: 21
3.2两辅助缸 22
3.2.1负载分析 22
3.2.2速度分析 23
3.2.3缸尺寸的确定 23
3.2.4最低稳定速度验证 25
3.3液压马达 25
3.3.1放泥箱的受力分析 25
3.3.2钢丝绳直径的确定 27
3.3.3卷筒直径的确定 27
3.3.4液压马达及其参数的确定 27
第四章 液压元件的选择 29
4.1液压泵的确定 29
4.1.1液压泵最大工作压力 29
4.1.2液压泵的最大流量 29
4.1.3液压泵的驱动功率计算与电动机的选择 30
4.2阀类元件及辅助元件的选择 30
4.3油管 32
4.3.1压油管 32
4.3.2吸油管 32
4.3.3回油管 32
4.4 油箱 32
第五章 液压系统性能验算 34
5.1压力损失验算 34
5.2液压系统效率 的估算 34
5.3油液温升验算 35
第六章液压站的设计 37
6.1泵站的设计 37
6.2阀块设计 38
参考文献 40
附录一:编写程序 42
致谢 44
温馨提示:
1、题目前面的备注【字母数字编号】为本站整理分类的编号,与课题内容无关,请选题时忽视;
2、若题目上备注三维,则表示文件里包含三维源文件,由于三维组成零件数量较多,为保证预览截图的简洁性,本站将三维文件夹进行了打包。三维及CAD预览截图,均为本站电脑打开软件进行截图的,保证能够打开,下载原件超高清,下载后解压即可;
3、本站所有资源如无特殊说明,都需要本地电脑安装Office2007。图纸软件为AutoCAD,PROE,UG,SolidWorks,CATIA等;
4、本站所有图文资料仅供用户学习参考,不作为任何商用或其他用途;
5、本站不保证下载资源的准确性、安全性和完整性, 不包修改,不支持退换,同时也不承担用户因使用这些下载资源对自己和他人造成任何形式的伤害或损失;
6、 下载文件中如有侵权或不适当内容,请与我们联系,我们立即纠正。