

作品包括:
Word版说明书一份,共71页,约23000字
外文翻译一份
CAD版本图纸,共11张
Solidworks实体模型一份
扎啤桶清洗设备设计
摘 要
在如今的啤酒市场来看,扎啤由于价格便宜,口感好,很受消费者的喜爱,所以占有一定的市场份额。然而扎啤桶的清洗尤为重要,是因为它关系到扎啤的质量,并且设计相应的有关的清洗设备是必要。
扎啤桶的清洗设备是随着扎啤酒逐渐被消费者接受所研制开发的。早年由于扎啤酒未被遍及,所以相应的设备也比较简单落后。以致使扎啤桶的清洗成为一件难事,大大限制了扎啤的推广,相应的限制了扎啤清洗设备的研制开发。现有设备只能清洗桶的内壁,外壁还需人工清洗。
本次设计的设备所要突出的特点是可以清洗5L、10L、15L、20L四种型号的桶。采用单片机编程控制。整个清洗设备的清洗是半自动化的,内外壁清洗是自动化的,桶的拆卸是人工的。外壁的清洗采用超声波清洗技术,这样提高了桶的清洗效果。
关键词:扎啤桶;清洗机;单片机;可编程序控制;超声波
目 录
摘 要 I
Abstract II
第一章 前 言 1
1.1 研究背景 1
1.2 现有产品 2
1.3 本设备概述 6
第二章 单片机概述 8
2.1 单片机及其发展概况 8
2.2 单片机的结构特点 11
2.3 单片机应用综述 13
2.3.1单片机的优点 13
2.3.2单片机的应用领域 14
2.3.3单片机的选择 15
2.3.4单片机发展趋势 15
第三章 设备本体设计 18
3.1 设备总体方案 18
3.2 旋转桶托支架设计 19
3.2.1 扎啤桶桶托设计 19
3.2.2 扎啤桶桶托支架的设计 20
3.3 清洗头与其托架的设计 21
3.3.1 清洗头 21
3.3.2 清洗头托架设计 24
3.4 轴的设计 25
3.5 机架的设计 25
3.6 清洗槽设计 26
3.6.1 清洗槽设计 26
3.6.2 清洗槽支架设计 26
3.7 管路原理设计 28
3.8 气动系统设计 29
第四章 有关配件的选择及计算 31
4.1 泵及匹配电机的选择 31
4.1.1 泵的选择 31
4.1.2 电机的选择 31
4.2 空气压缩机的选择 32
4.3 管道的选择 33
4.3.1 金属管的选择 33
4.3.2 软管的选择 34
4.3.3 管道附件的选择 35
4.3.4 气动系统输气管的选择 36
4.4 气缸的选择与安装 36
4.4.1 气缸的选择计算 36
4.4.2 气缸的安装 37
4.5 气动阀的选择 37
4.5.1 气动阀的原理及结构说明 37
4.5.2 阀体的设计计算 38
4.5.3 阀体的密封 39
4.6 旋转桶托支架的驱动电机的选择 39
4.7 传感器的选用 40
4.8 电磁换向阀的选择 43
4.9 超声波发生器的选择与安装 43
4.9.1 超声波发生器的选择 43
4.9.2 超声波发生器的安装 45
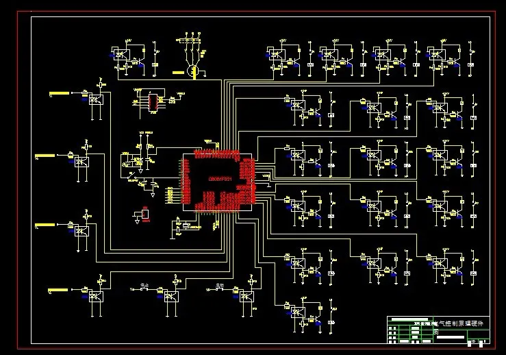
第五章 电路设计 47
5.1 电路工作原理说明 47
5.2 电气元件的选择 47
5.2.1 单片机的选择 47
5.2.2 按钮的选择 48
5.2.3 接触器的选择 49
5.2.4 熔断器的计算 49
5.2.5 热继电器的选择计算 49
5.2.6 电容器的选择 50
5.2.7 光电耦合器的选择 50
5.2.8 三极管的选择 50
5.2.9 电阻的选择 50
5.2.10 稳压块的选择 50
第六章 单片机程序设计 51
6.1 控制要求 51
6.2 C8051F021单片机简介 52
6.3 管脚分配 53
6.4 程序编写 54
结束语 55
参考文献 56
附录:C语言编程计算 58
致 谢 63
温馨提示:
1、题目前面的备注【字母数字编号】为本站整理分类的编号,与课题内容无关,请选题时忽视;
2、若题目上备注三维,则表示文件里包含三维源文件,由于三维组成零件数量较多,为保证预览截图的简洁性,本站将三维文件夹进行了打包。三维及CAD预览截图,均为本站电脑打开软件进行截图的,保证能够打开,下载原件超高清,下载后解压即可;
3、本站所有资源如无特殊说明,都需要本地电脑安装Office2007。图纸软件为AutoCAD,PROE,UG,SolidWorks,CATIA等;
4、本站所有图文资料仅供用户学习参考,不作为任何商用或其他用途;
5、本站不保证下载资源的准确性、安全性和完整性, 不包修改,不支持退换,同时也不承担用户因使用这些下载资源对自己和他人造成任何形式的伤害或损失;
6、 下载文件中如有侵权或不适当内容,请与我们联系,我们立即纠正。