

作品包括:
说明书一份,共31页,约12000字
开题报告一份
外文翻译一份
CAD版本图纸,共21张
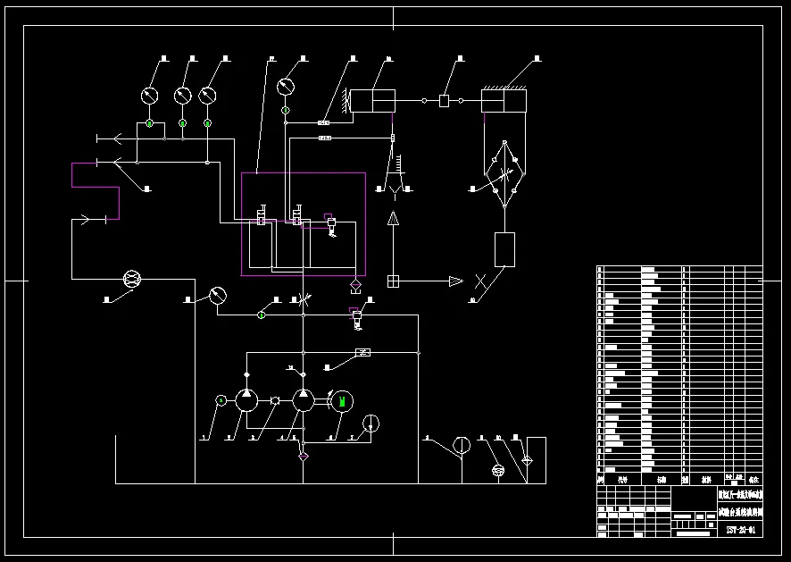
YST-20KW液压综合试验台的设计
摘要
介绍了一种液压综合试验台的系统设计、工作原理及主要技术指标。它综合了液压泵、液压阀和液压缸专用试验台的性能,达到了一机多用的目的,该试验台具有测试可靠、制造容易、维护方便、成本低廉等特点。
关键词:试验台; 测试参数; 液压泵; 液压阀; 液压缸
目录
摘要 I
ABSTRACT II
前言 III
目录 IV
1 选题依据 - 1 -
1.1我国液压行业的现状 - 1 -
1.2国外液压技术发展状况 - 1 -
1.3本课题的目的与意义 - 2 -
2 被测试元件的主要性能指标 - 2 -
2.1油泵测试指标 - 2 -
2.2阀类测试指标 - 2 -
2.3油缸测试指标 - 2 -
3 对试验台的工作要求 - 2 -
4 拟定试验台油路系统的设计 - 3 -
4.1油泵试验台液压系统的设计 - 3 -
4.2阀类试验台液压系统的设计 - 4 -
4.3油缸试验台液压系统的设计 - 5 -
4.4综合试验台的设计 - 6 -
5 液压元件的选择与计算 - 6 -
5.1泵的选择 - 7 -
5.2电机的选择 - 7 -
5.3各种阀的选择 - 7 -
6 绘制正式系统图 - 9 -
7 系统验算 - 10 -
7.1压力损失的验算 - 10 -
7.2 系统发热温升及冷却的计算 - 11 -
8 泵站传动系统的设计 - 11 -
8.1传动方案的确定 - 11 -
8.2带轮传动的设计计算 - 11 -
8.3小带轮的结构设计 - 12 -
8.4其他传动件的选择与计算 - 12 -
9 加载油缸的设计 - 13 -
9.1参数的确定 - 13 -
9.2缸作用能力的计算 - 13 -
9.3缸的结构设计 - 13 -
10 试验台的使用说明 - 14 -
10.1油泵的测试方法 - 14 -
10.2阀类的测试方法 - 15 -
10.3油缸的测试方法 - 16 -
11试验台的经济性能分析 - 16 -
12 结论 - 17 -
结束语 - 18 -
参考文献 - 19 -
致谢 - 21 -
附录 - 22 -
温馨提示:
1、题目前面的备注【字母数字编号】为本站整理分类的编号,与课题内容无关,请选题时忽视;
2、若题目上备注三维,则表示文件里包含三维源文件,由于三维组成零件数量较多,为保证预览截图的简洁性,本站将三维文件夹进行了打包。三维及CAD预览截图,均为本站电脑打开软件进行截图的,保证能够打开,下载原件超高清,下载后解压即可;
3、本站所有资源如无特殊说明,都需要本地电脑安装Office2007。图纸软件为AutoCAD,PROE,UG,SolidWorks,CATIA等;
4、本站所有图文资料仅供用户学习参考,不作为任何商用或其他用途;
5、本站不保证下载资源的准确性、安全性和完整性, 不包修改,不支持退换,同时也不承担用户因使用这些下载资源对自己和他人造成任何形式的伤害或损失;
6、 下载文件中如有侵权或不适当内容,请与我们联系,我们立即纠正。