

作品包括:
Word版说明书1份,共108页,约12000字
S7-200 PLC程序一份
MCGS6.2组态画面一份
电气CAD图纸,3张
IO分配
![1742341108197904.webp AFY9[[0~{UCV[[7]7O`V6E7.webp](/static/upload/image/20250319/1742341108197904.webp)
摘 要
本课题是基于PLC的十层电梯控制系统的设计,设计了一套以西门子S7-200PLC为控制核心,以组态王组态软件为上位机的十层电梯自动控制系统,用来取代以往的比较复杂的继电器--接触器控制系统。由于核心控制部分采用的是软件程序进行控制,从而极大的减少了接线的工作量,和日常的维护维修时间,降低了故障率,达到了预期的设计目的。通过分析控制对象,选择了PLC,设计了主电路,控制电路,接线图等,编写了梯形图程序,建立了组态王仿真画面,最后进行了模拟仿真。
关键词:电梯 PLC 梯形图
目录
摘要 3
1.前 言 4
1.1 课题研究背景 4
1.2 课题设计的目的和意义 4
2控制要求 5
3 硬件设计 7
3.1 PLC型号的选择和确定 7
3.2 变频器的选择 7
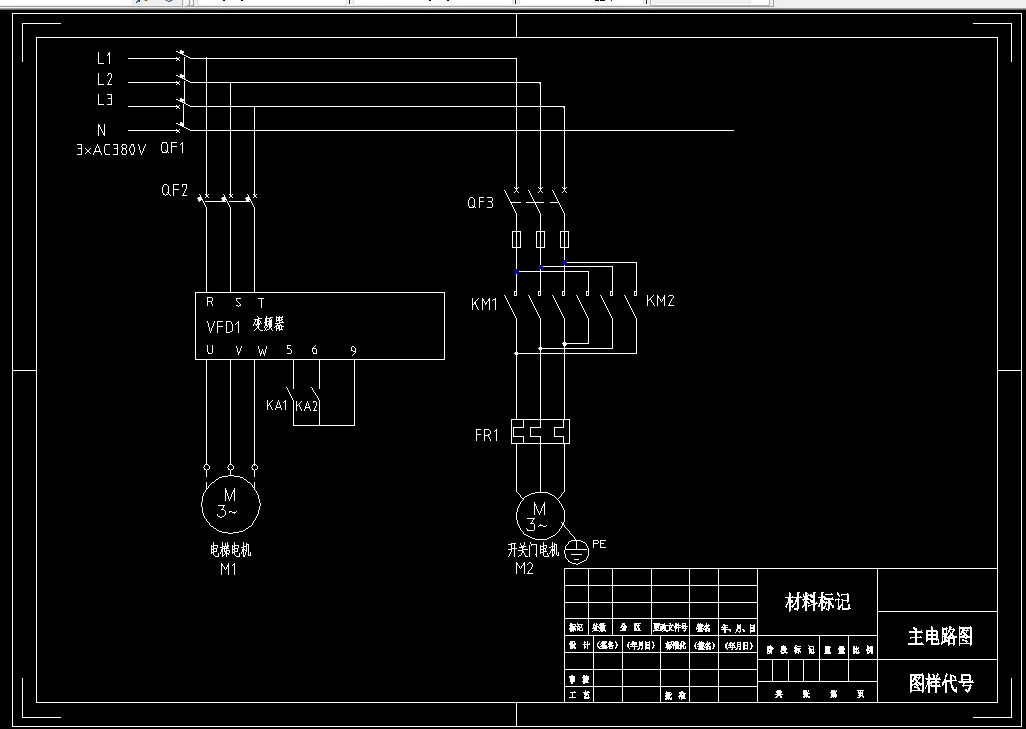
3.3 主电路设计 8
3.4 控制电路图 9
3.5 PLC I/O表 10
3.6 PLC接线图 12
4 软件设计 16
4.1 内部使用地址 16
4.2 流程图 17
4.3 PLC梯形图 22
4.4 语句表程序 32
5 组态画面设计 71
5.1 通信设定 71
5.2 添加设备驱动 72
5.3 数据词典建立 72
5.4 组态画面 73
5.5 运行 84
结束语 89
参考文献 90
致 谢 91
附 录 92
附录1 体形成图程序 92
温馨提示:
1、题目前面的备注【字母数字编号】为本站整理分类的编号,与课题内容无关,请选题时忽视;
2、若题目上备注三维,则表示文件里包含三维源文件,由于三维组成零件数量较多,为保证预览截图的简洁性,本站将三维文件夹进行了打包。三维及CAD预览截图,均为本站电脑打开软件进行截图的,保证能够打开,下载原件超高清,下载后解压即可;
3、本站所有资源如无特殊说明,都需要本地电脑安装Office2007。图纸软件为AutoCAD,PROE,UG,SolidWorks,CATIA等;
4、本站所有图文资料仅供用户学习参考,不作为任何商用或其他用途;
5、本站不保证下载资源的准确性、安全性和完整性, 不包修改,不支持退换,同时也不承担用户因使用这些下载资源对自己和他人造成任何形式的伤害或损失;
6、 下载文件中如有侵权或不适当内容,请与我们联系,我们立即纠正。