

作品包括:
Word版说明书1份,共39页,约5500字
S7-200 PLC程序一份
组态王6.53组态画面一份
CAD版本图纸,共2张
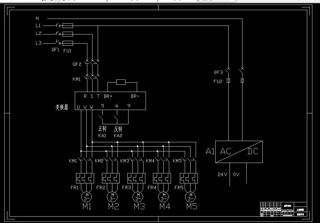
IO分配
![1716636783618129.webp 08)LQ65)_1%0RL9(]ACV`DA.webp](/static/upload/image/20240525/1716636783618129.webp)
摘 要
为了提高自动控制系统的可靠性和设备的工作效率,设计了一套以PLC为核心的提升机自动控制系统,
用来取代以往的较复杂的继电器—接触器控制。本系统核心控制部分使用了西门子公司生产的S7-200 226型
PLC。因为在核心控制部分采用的是软件程序控制,从而在保证提升机正常运行这个要求的情况下,
大大提高了提升机故障检查与维修的方便性和容易性,同时还克服了手动操作所带来的一些人为干扰因素,
取得了良好的预期效果。
关键词:提升机、PLC、梯形图
目 录
1 概 述 5
1.1 研究的背景 5
1.2 研究的目的和意义 6
2 设计要求 7
3 硬件系统设计 8
3.1 PLC选型 8
3.2 主电路图 8
3.4 PLC的I/O分配 9
3.5 PLC外围接线图 10
4 软件系统设计 12
4.1 PLC 内部使用地址分配 12
4.2 程序流程图设计 12
4.3 PLC梯形图 14
4.4 语句表程序 24
5 组态画面 30
5.1设备连接 30
5.2 通信设备参数设置 33
5.3 构造数据库 34
5.4 监控界面的设计与动画连接 34
5.5 系统运行 35
总 结 37
参考文献 38
致 谢 39
温馨提示:
1、题目前面的备注【字母数字编号】为本站整理分类的编号,与课题内容无关,请选题时忽视;
2、若题目上备注三维,则表示文件里包含三维源文件,由于三维组成零件数量较多,为保证预览截图的简洁性,本站将三维文件夹进行了打包。三维及CAD预览截图,均为本站电脑打开软件进行截图的,保证能够打开,下载原件超高清,下载后解压即可;
3、本站所有资源如无特殊说明,都需要本地电脑安装Office2007。图纸软件为AutoCAD,PROE,UG,SolidWorks,CATIA等;
4、本站所有图文资料仅供用户学习参考,不作为任何商用或其他用途;
5、本站不保证下载资源的准确性、安全性和完整性, 不包修改,不支持退换,同时也不承担用户因使用这些下载资源对自己和他人造成任何形式的伤害或损失;
6、 下载文件中如有侵权或不适当内容,请与我们联系,我们立即纠正。