

作品包括:
Word版说明书1份,共43页,约15000字
任务书一份
开题报告一份
CAD版本图纸,共4张

摘要
本文所讲述的小型飞机水平尾翼系统是控制小型飞机飞行和保障飞机安全的重要组成部分。主要设计工作包括以下几方面:
1.确定总体设计方案,调研国内外飞机水平尾翼系统的发展现状,根据设计要求,来设计方案。
2.完成机械结构的设计,主要包括轴的计算、齿轮的计算、电动机的选型和计算。
3.完成控制系统的设计,主要包括控制系统硬件电路设计、单片机及程序选择等。
本设计充分考虑了空气受力、气动效率、推进力、操纵性能与控制能力等方面因素的影响,最终完成了设计。
关键词:飞机尾翼系统、控制、效率;
目录
第1章绪论1
1.1课题研究的目的和意义1
1.2国内外的研究状况1
1.3课题任务1
1.4本设计的主要研究内容和要求1
1.4.1主要研究内容1
1.4.2设计参数及要求1
第2章系统总体方案4
2.1系统的工作要求4
2.2试验系统构成和控制原理6
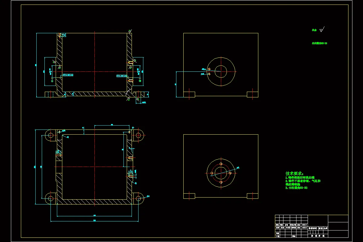
第3章机械结构设计10
3.1轴的计算10
3.2齿轮计算11
3.3步进电机的选型和计算14
3.3.1步进电机先容14
3.3.2步进电机的特点15
3.3.3步进电机的选择15
3.3.4步进电机的控制16
3.3.5步进电机应用中的注意点18
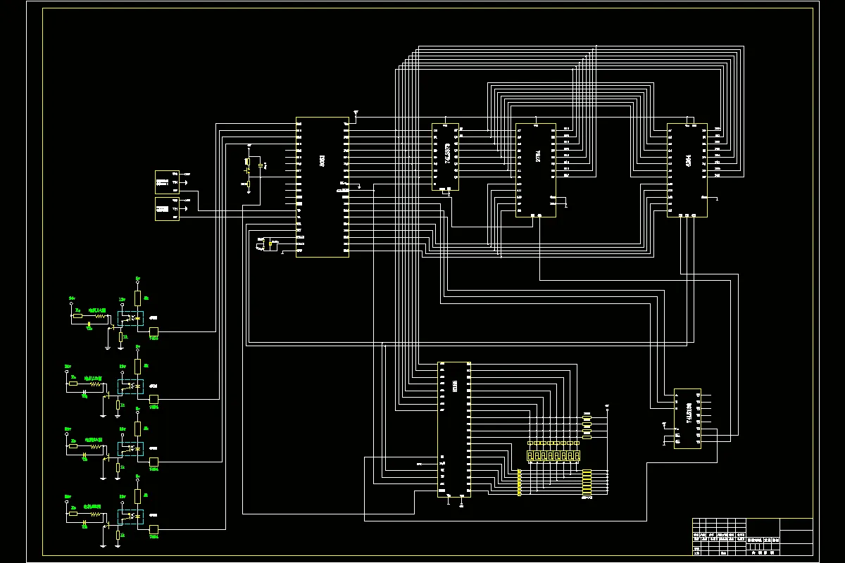
第4章控制系统设计19
4.1小型飞机水平尾翼控制系统的组成19
4.2控制系统硬件电路设计19
4.3 MCS-51单片机引脚描述和片外总线结构19
4.4 MCS-51系列单片机系统扩展24
4.4.1程序存储器扩展电路24
4.4.2静态数据存储器扩展25
4.4.3地址锁存器27
4.5 8155可编程并行I/O扩展接口28
4.5.1 8155芯片介绍28
4.5.2 8051单片机和8155的接口30
4.6由8155构成的键盘、显示器接口电路31
4.7光电旋转编码器31
4.8程序设计32
4.8.1程序设计技术32
4.8.2程序设计说明34
第5章设计总结36
致谢37
参考文献37
温馨提示:
1、题目前面的备注【字母数字编号】为本站整理分类的编号,与课题内容无关,请选题时忽视;
2、若题目上备注三维,则表示文件里包含三维源文件,由于三维组成零件数量较多,为保证预览截图的简洁性,本站将三维文件夹进行了打包。三维及CAD预览截图,均为本站电脑打开软件进行截图的,保证能够打开,下载原件超高清,下载后解压即可;
3、本站所有资源如无特殊说明,都需要本地电脑安装Office2007。图纸软件为AutoCAD,PROE,UG,SolidWorks,CATIA等;
4、本站所有图文资料仅供用户学习参考,不作为任何商用或其他用途;
5、本站不保证下载资源的准确性、安全性和完整性, 不包修改,不支持退换,同时也不承担用户因使用这些下载资源对自己和他人造成任何形式的伤害或损失;
6、 下载文件中如有侵权或不适当内容,请与我们联系,我们立即纠正。