

作品包括:
Word版说明书1份,共49页,约15000字
开题报告一份
外文翻译一份
CAD版本图纸,共4张

摘要
混凝土泵车是通过管道依靠压力输送混凝土的施工设备,它能一次连续地完成水平输送和垂直输送,工作强度极大。而臂架系统是混凝土泵车重要的工作部件之一,要求臂架系统具有较高的整体刚度和强度、良好的工作适应性和可靠性。泵送系统要有较强的泵送能力和系统稳定性。
本文主要针对泵车臂架系统及其配管、液压驱动系统及泵送机构进行了设计。制定了臂架系统设计方案以及相关元件选型方案,确定了相关结构参数,计算校核,运用CAD画图软件进行相关图纸的绘制。
本文分析了混凝土泵车泵送系统的特点,分析负载并根据负载确定各个臂架的参数,针对泵车的臂架系统以及泵送系统的液压回路进行设计,进行了相关构件的强度校核,进行液压系统性能验算,计算各个工作过程的液压损失。最后确定液压系统在运行过程中的发热温升等方面的损耗。
关键词 混凝土泵车;臂架系统设计;液压系统设计
目 录
摘要 I
目录 III
1绪论 1
1.1引言 1
1.2课题提出的背景 1
1.2.1课题提出的宏观背景 1
1.2.2课题提出的行业背景 2
2混凝土泵车原理 4
2.1混凝土泵车分类 4
2.2泵送机构的基本构造及其工作原理 4
2.2.1混凝土泵车的基本构成 4
2.2.2混凝土泵车的代号及其主要性能参数 4
3液压系统的设计 6
3.1液压系统的发展前景 6
3.2液压系统的设计步骤及其要求 6
3.2.1液压系统的设计步骤 7
3.2.2液压系统的设计要求 7
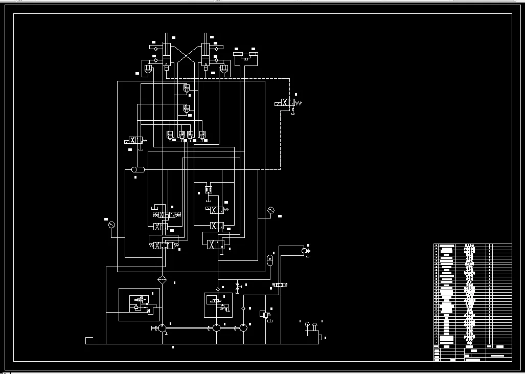
3.3液压系统图的拟定 7
3.3.1液压系统主要参数的确定 7
3.3.2液压系统方案设计 10
3.4液压系统图的绘制 11
3.5液压系统动作说明 12
3.5.1泵送回路 13
3.5.2分配与润滑泵驱动回路 15
3.5.3搅拌冷却液压回路 16
3.5.4吸油滤油器 16
3.5.5回油滤油器 16
3.5.6泵车臂架部分液压系统 17
4液压元件的设计和计算 19
4.1液压油缸的方案选择 19
4.1.1活塞式液压缸 19
4.1.2柱塞式液压缸 19
4.1.3伸缩式液压缸 19
4.2液压缸承载力的计算 20
4.2.1臂架工作负载的分析 20
4.2.2外摩擦负载分析 21
4.2.3惯性负载分析 22
4.3总承载力计算 22
4.4各臂架液压缸参数计算 22
4.4.1液压缸承载力计算 22
4.4.2液压缸内径尺寸与活塞杆直径的确定 22
4.4.3 液压缸流量的确定 32
4.4.4 液压缸行程的确定 32
4.4.5液压缸油口直径的计算 32
4.4.6 活塞杆柔度校核计算 33
4.5 液压泵的参数计算 33
4.5.1 油泵工作压力计算 33
4.5.2油泵最大工作流量计算 34
4.5.3 油泵排量计算 35
4.6 液压阀的选择 35
4.6.1根据液压阀额定压力选择 36
4.6.2 液压阀安装方式 36
4.6.3 液压阀控制方式的选择 36
4.6.4液压阀结构形式的选择 36
4.7 液压元件成品件列表 36
5 液压系统性能验算 39
5.1 液压系统压力损失 39
5.1.1 沿程压力损失 39
5.1.2局部压力损失 39
5.1.3 总压力损失 40
5.2 液压系统的发热温升计算 40
5.2.1 计算液压系统的发热功率 40
5.2.2 系统散热与温升计算 41
结论 43
致谢 44
温馨提示:
1、题目前面的备注【字母数字编号】为本站整理分类的编号,与课题内容无关,请选题时忽视;
2、若题目上备注三维,则表示文件里包含三维源文件,由于三维组成零件数量较多,为保证预览截图的简洁性,本站将三维文件夹进行了打包。三维及CAD预览截图,均为本站电脑打开软件进行截图的,保证能够打开,下载原件超高清,下载后解压即可;
3、本站所有资源如无特殊说明,都需要本地电脑安装Office2007。图纸软件为AutoCAD,PROE,UG,SolidWorks,CATIA等;
4、本站所有图文资料仅供用户学习参考,不作为任何商用或其他用途;
5、本站不保证下载资源的准确性、安全性和完整性, 不包修改,不支持退换,同时也不承担用户因使用这些下载资源对自己和他人造成任何形式的伤害或损失;
6、 下载文件中如有侵权或不适当内容,请与我们联系,我们立即纠正。