

作品包括:
Word版说明书1份,共45页,约19000字
开题报告一份
外文翻译一份
CAD版本图纸,共11张

摘要
本次我所做设计题目为水平多关节型工业机器人设计——小臂与手腕结构及控制系统设计,具体设计了小臂,腕部结构的装配图及零件图,电气原理图部分采用了MCS-51型单片机控制。
在本次设计中,了解了工业机器人的现状以及之后可能的发展趋势同时草拟了自己的设计方案,随后确定了水平多关节型机器人的手臂与手腕的机械结构,设计了总装结构图,同时对此进行了数据计算和强度校合,以保证机器人的良好运行,并且在此之后确定了以步进电机为驱动的数控电机部分,同时设计了一部分程序,也对手腕与小臂进行了有限元仿真分析,确保了水平多关节型机器人强度与稳定性,最后对于此次设计进行了总结。
工业机器人由操作机(机械本体)、控制器、伺服驱动系统和传感装置构成,是一种仿人操作、自动控制、可重复编程、能在三维空间完成各种作业的光仪电一体化自动化生产设备,特别适合于多品种、变批量的柔性生产。
关键词 多关节 工业机器人 自动化 单片机
目录
摘要 1
Abstract 2
1 引言 5
1.1工业机器人概述 7
1.2工业机器人的发展现状 8
1.3工业机器人的发展趋势 9
1.4工业机器人产业发展模式的探讨 9
2 研究内容 10
2.1设计的主要内容与要求 10
2.2设计(论文)的主要技术参数及进度安排。 11
3水平多关节型机器人手腕设计 11
3.1腕轴的设计 11
3.2轴的强度校核 12
3.3腕盖的设计 15
3.4手爪的设计 15
4 工业机器人手臂设计 17
4.1.1 设计要求 17
4.1.2 带轮设计 18
5 数控部分设计 21
5.1 电机的选择 21
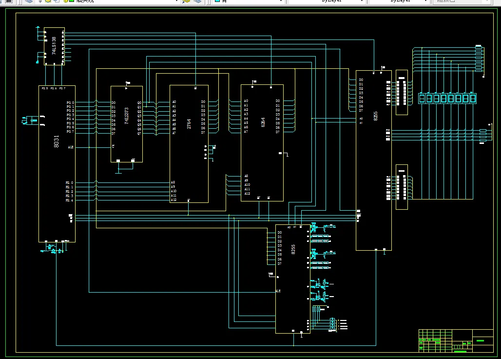
5.2步进电机控制电路 22
5.3控制系统硬件电路设计 22
5.3.1确定硬件电路总体方案 22
5.3.2 单片机及其接口电路设计 23
5.3.3系统扩展 24
5.3.4程序储存器的扩展 26
5.3.5 外部地址锁存器的选用 27
5.3.6 静态数据存储器的扩展 28
5.3.7 译码器的选用 29
5.3.8 8031的扩展I/O接口的设计 30
5.3.9 键盘和显示器的选用 32
5.4 程序设计 33
6水平多关节型机器人腕部结构仿真分析 36
6.1腕部结构运动仿真分析 36
6.1.1运动仿真分析概述 36
6.1.2腕部结构运动仿真 39
6.2夹持体有限元仿真分析 39
6.2.1有限元分析过程概述 40
6.2.2手腕的载荷计算及有限元分析 41
6.2.3小臂的载荷计算及有限元分析 42
7毕业设计总结 43
8.致谢 44
9.参考资料 45
温馨提示:
1、题目前面的备注【字母数字编号】为本站整理分类的编号,与课题内容无关,请选题时忽视;
2、若题目上备注三维,则表示文件里包含三维源文件,由于三维组成零件数量较多,为保证预览截图的简洁性,本站将三维文件夹进行了打包。三维及CAD预览截图,均为本站电脑打开软件进行截图的,保证能够打开,下载原件超高清,下载后解压即可;
3、本站所有资源如无特殊说明,都需要本地电脑安装Office2007。图纸软件为AutoCAD,PROE,UG,SolidWorks,CATIA等;
4、本站所有图文资料仅供用户学习参考,不作为任何商用或其他用途;
5、本站不保证下载资源的准确性、安全性和完整性, 不包修改,不支持退换,同时也不承担用户因使用这些下载资源对自己和他人造成任何形式的伤害或损失;
6、 下载文件中如有侵权或不适当内容,请与我们联系,我们立即纠正。