

作品包括:
Word版说明书1份,共57页,约20000字
CAD版本图纸,共10张
SW三维图一套
仿真动画视频3份

摘 要
机械手是在在机械化、自动化生产过程中发展的一种新型装置,使用的一种具有抓取和移动工件功能的自动化装置。机械手能代替人类、重复枯燥完成危险工作,提高劳动生产力,减轻人劳动强度。该装置涵盖了位置控制技术可编程控制技术、检测技术等。本课题拟开发的物料液压转位机械手可在空间抓放物体,动作灵活多样,根据工件的变化及运动流程的要求随时更改相关参数,可代替人工在高温危险区进行作业,。
本文主要设计的是液压转位机械手,该机械手需要满足机械手能实现伸缩300mm
和升降功能500mm;机械手能实现转向90度和定位功能;机械手能实现抓紧和松开功能。本文通过计算,进行了液压转位机械手的方案的拟定,进行了总体设计,完成系统机构的设计,完成液压转位机械手图纸一套,并且通过UG5.0进行设计建模及仿真,经过验证能够达到预期的设计要求。
关键词:机械手, 液压转位机械手,抓取,提升
目 录
摘 要 II
Abstract III
目 录 IV
第1章 绪论 1
1.1课题背景及目的 1
1.2机械手的定义 1
1.3 液压转位机械手概念 1
1.4 液压转位机械手的组成 2
1.5液压转位机械手的应用 2
1.6 课题研究的背景和意义 2
1.7 国内液压转位机械手的研究 3
1.8液压转位机械手的应用 3
第2章 液压转位机械手设计要求与方案 4
2.1 液压转位机械手设计要求 4
2.2 基本设计思路 4
2.2.1 系统分析 4
2.2.2 总体设计框图 5
2.2.3 液压转位机械手的基本参数 5
2.3 液压转位机械手结构设计 6
2.4 机械手材料的选择 6
2.5机械臂的运动方式 6
2.6 液压转位机械手驱动方式的选择 7
2.7 动作要求分析 7
2.8 液压转位机械手结构及驱动系统选型 8
第3章 系统各主要组成部分设计 9
3.1夹持器结构设计与校核 9
3.1.1夹持器种类 9
3.1.2夹持器设计计算 10
3.1.3夹持器校核 11
3.2升降方向设计计算 11
3.2.1 初步确系统压力 11
3.2.2 升降油缸计算 12
3.2.3 活塞杆的计算校核 14
3.2.4 液压缸工作行程的确定 15
3.2.5 活塞的设计 16
3.2.6 导向套的设计与计算 16
3.2.7 端盖和缸底的计算校核 17
3.2.7 缸体长度的确定 18
3.2.8 缓冲装置的设计 18
3.2.9 油缸的选型 18
3.3 水平方向设计计算 20
3.3.1 水平方向计算 20
3.3.2 油缸的选型 20
3.3底座回转机构设计计算 22
3.3.1 回转部位负载计算校核 22
3.3.2 油马达的选型 24
3.4机身结构的设计校核 25
3.4.1 油马达的选择 25
3.4.3螺柱的设计与校核 26
3.4.4机座的机械结构 27
3.5液压转位机械手的定位及平稳性确定 28
3.5.1常用的定位方式 28
3.5.2影响平稳性和定位精度的因素 28
3.5.3液压转位机械手运动的缓冲装置 29
4 液压驱动系统设计 31
4.4手部抓取缸 31
4.5腕部摆动液压回路 32
4.6小臂伸缩缸液压回路 33
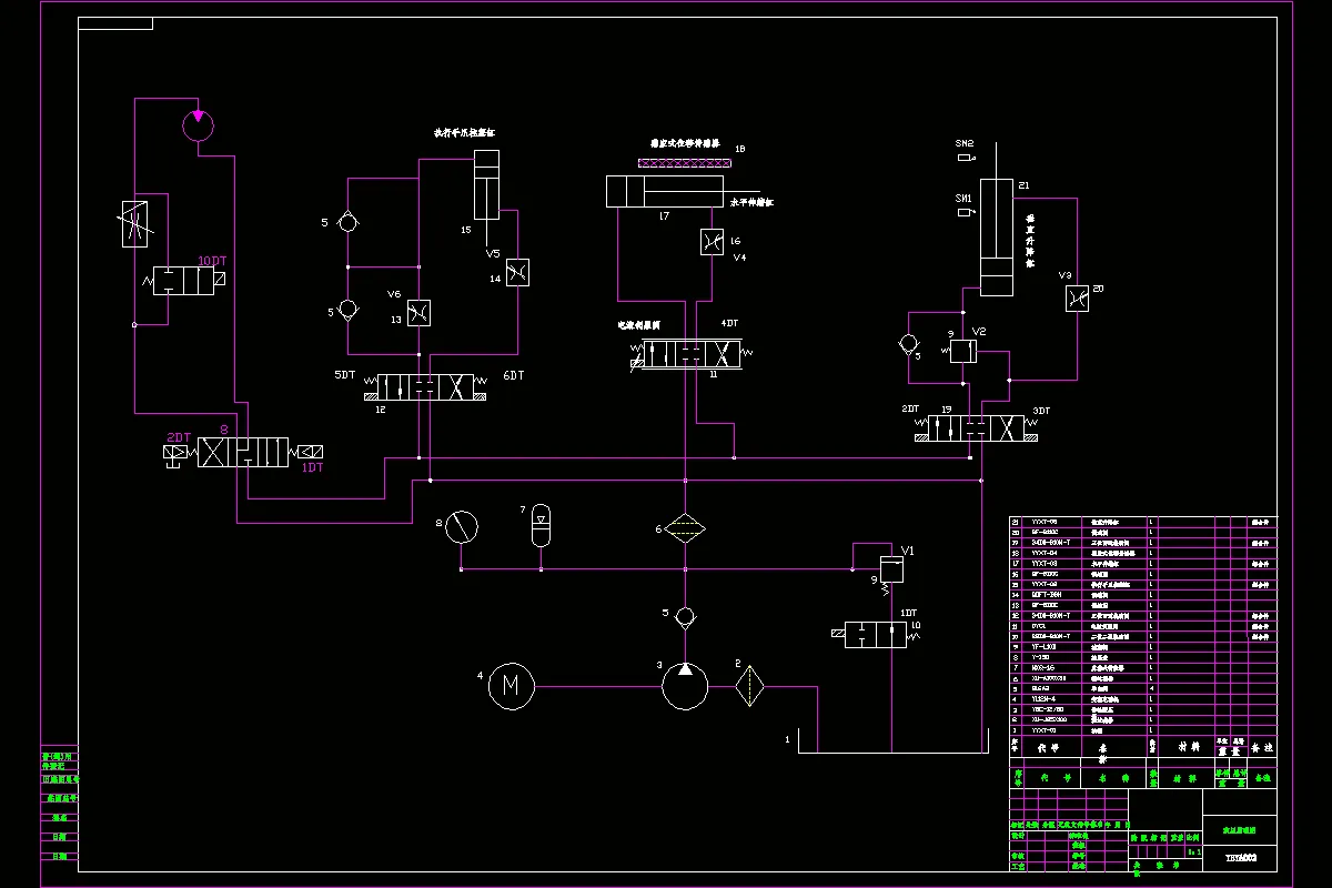
4.7总体系统图 34
第4章 典型零件的加工工艺规程设计 37
4.1 零件的作用 37
4.2零件的工艺分析 37
4.3工艺规程设计 37
4.3.1确定毛坯的制造形式 37
4.3.2基面的选择 38
4.3.3 确定工艺路线 38
4.3.4确定切削用量及基本工时 41
总结 46
参考文献 48
致 谢 49
温馨提示:
1、题目前面的备注【字母数字编号】为本站整理分类的编号,与课题内容无关,请选题时忽视;
2、若题目上备注三维,则表示文件里包含三维源文件,由于三维组成零件数量较多,为保证预览截图的简洁性,本站将三维文件夹进行了打包。三维及CAD预览截图,均为本站电脑打开软件进行截图的,保证能够打开,下载原件超高清,下载后解压即可;
3、本站所有资源如无特殊说明,都需要本地电脑安装Office2007。图纸软件为AutoCAD,PROE,UG,SolidWorks,CATIA等;
4、本站所有图文资料仅供用户学习参考,不作为任何商用或其他用途;
5、本站不保证下载资源的准确性、安全性和完整性, 不包修改,不支持退换,同时也不承担用户因使用这些下载资源对自己和他人造成任何形式的伤害或损失;
6、 下载文件中如有侵权或不适当内容,请与我们联系,我们立即纠正。