

作品包括:
Word版说明书1份,共43页,约21000字
任务书一份
外文翻译一份
CAD版本图纸,共2张
摘要
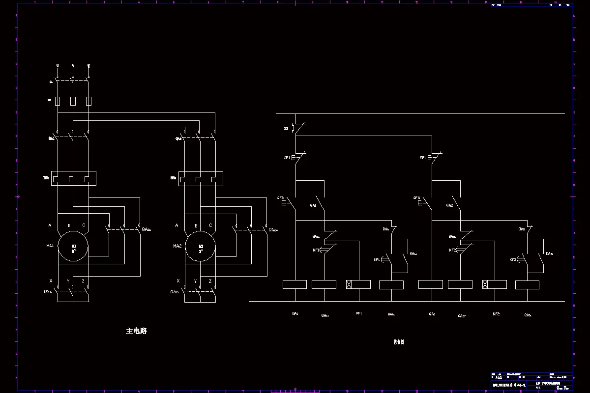
设计一种用于带式输送机的PLC电气控制装置,PLC采用此种控制系统具有工作较平稳、对空间要求低、性能可靠等优点,是一种较先进、较完善、适合于大型带式输送机的控制系统。同时,利用绘图软件Auto CAD2006绘制了电气结构布置图、系统原理图等。
目录
前言1
摘要2
第一章绪论3
1.1生产线皮带运输机控制系统设计的意义3
1.2设计的目的3
第二章设计的内容与步骤4
2.1设计的基本原则4
2.2设计的内容4
2.2.1基本结构设计4
2.2.2皮带的张紧和跑偏调整装置5
2.3系统传动方式的确定5
2.3.1往复运动工作机构传动方式的确定5
2.3.2传动方式的选择6
2.3.3电动机起动方式的确定6
2.3.4电气系统的保护6
2.4电气控制方案的确定14
2.4.1电气逻辑控制装置的选择14
2.4.2控制方式的选择15
2.4.3系统动作要求15
2.4.4确定I/O点数及PLC的选型16
2.4.5软件系统设计22
第三章皮带的跑偏控制25
3.1皮带跑偏的原因25
3.1.1安装时引起的皮带跑偏25
3.1.2运行中引起的皮带跑偏26
3.2皮带跑偏的调整26
3.3跑偏开关29
第四章设计总结31
致谢32
参考文献33
附录:英文技术资料及翻译34
3.1英文技术资料原稿34
3.1英文技术资料翻译40
温馨提示:
1、题目前面的备注【字母数字编号】为本站整理分类的编号,与课题内容无关,请选题时忽视;
2、若题目上备注三维,则表示文件里包含三维源文件,由于三维组成零件数量较多,为保证预览截图的简洁性,本站将三维文件夹进行了打包。三维及CAD预览截图,均为本站电脑打开软件进行截图的,保证能够打开,下载原件超高清,下载后解压即可;
3、本站所有资源如无特殊说明,都需要本地电脑安装Office2007。图纸软件为AutoCAD,PROE,UG,SolidWorks,CATIA等;
4、本站所有图文资料仅供用户学习参考,不作为任何商用或其他用途;
5、本站不保证下载资源的准确性、安全性和完整性, 不包修改,不支持退换,同时也不承担用户因使用这些下载资源对自己和他人造成任何形式的伤害或损失;
6、 下载文件中如有侵权或不适当内容,请与我们联系,我们立即纠正。