

作品包括:
Word版设计说明书1份,共37页,约19000字
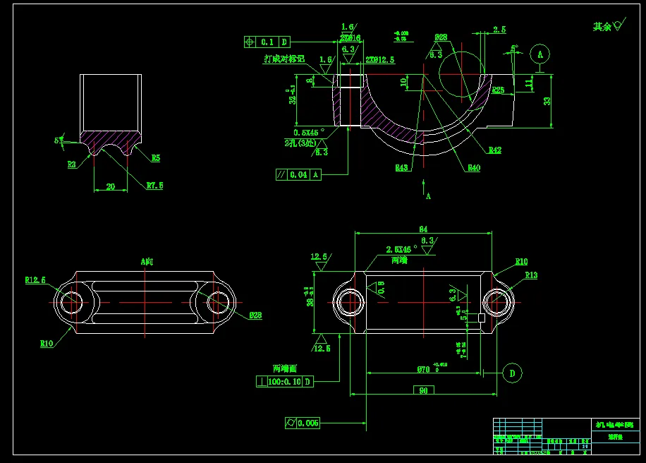
CAD版本图纸,共7张

摘要
内燃机市场的激烈竞争,促使产品的开发周期缩短;发动机朝着增压、高功率、轻量化械,环境往往较为恶劣,需要内燃机具有较好的动力性能。这次设计是在495柴油机基础上加大了活塞的工作行程,将球形燃烧室为W形燃烧室,但由于工作行程的加大,平衡性变差,噪音与震动加大,在设计时对其采取一定的措施。燃烧系统采用直喷型,易启动,节能效果明显,提高经济性和动力性。活塞作为发动机的心脏,是一种技术含量比较高的零部件。在本次设计中虑到495柴油机主要应用于农业生产中的中小型机。通过参数及工艺性能的控制可使燃油消耗率保持在245g/kW.h以内。
主要任务是设计495柴油机的活塞连杆组,首先根据柴油机的性能指标对柴油机主要的性能参数进行了选择。然后在参照495柴油机的活塞连杆组进行结构设计。在阐述活塞连杆组设计过程的同时也对主要零部件的设计要点作了总结。重点论述了495柴油机活塞连杆组的设计依据与设计过程。
关键词:柴油机;活塞;连杆
目录
第一章 绪论 1
第一节 内燃机活塞连杆组的意义 1
第二节 国内外的发展趋势 1
第三节 研究的内容 2
第二章 内燃机的结构原理简介 3
第一节 内燃机的机构 3
第二节 内燃机的工作原理 4
一、进气过程 6
二 、压缩过程 6
三、燃烧过程 7
四、膨胀过程 8
五、排气过程 9
第三章活塞组的设计 10
第一节 活塞设计的外界因素及影响 10
一、活塞的功用及工作条件 10
二、活塞组的影响 10
三、活塞的工作条件 11
四、设计要求 11
五、活塞的材料 11
第二节 活塞的结构 11
一、活塞头部的设计 11
二、活塞顶和环带断面 13
三、活塞裙部的设计 15
四、裙部与缸套的配合间隙 16
第四章 活塞销的设计及活塞环和环槽的参数选择 17
第一节 结构和尺寸 17
第二节 活塞销的固定方式 17
第三节 活塞环和环槽的参数选择 18
第五章 活塞的受力 20
第一节 活塞的校核 20
第二节 活塞销的受力与校核 22
第三节 活塞环的校核 23
第六章 连杆组零件及衬套的设计 25
第一节 连杆的材料 25
第二节 连杆长度的确定 25
第三节 连杆小头的设计 26
一、小头结构形式 26
二、小头尺寸 26
三、连杆衬套 26
第四节 连杆杆身的设计 26
第五节 连杆大头的设计 27
一、连杆大头的剖分形式 28
二、连杆大头的定位方式 28
三、连杆大头的主要尺寸 28
第六节 连杆组的重量及惯性力 28
第七章 连杆的受力分析和校核 29
第一节 连杆小头 29
第二节 连杆大头 32
第三节 连杆杆身 32
结论 34
参考文献 35
致谢 36
温馨提示:
1、题目前面的备注【字母数字编号】为本站整理分类的编号,与课题内容无关,请选题时忽视;
2、若题目上备注三维,则表示文件里包含三维源文件,由于三维组成零件数量较多,为保证预览截图的简洁性,本站将三维文件夹进行了打包。三维及CAD预览截图,均为本站电脑打开软件进行截图的,保证能够打开,下载原件超高清,下载后解压即可;
3、本站所有资源如无特殊说明,都需要本地电脑安装Office2007。图纸软件为AutoCAD,PROE,UG,SolidWorks,CATIA等;
4、本站所有图文资料仅供用户学习参考,不作为任何商用或其他用途;
5、本站不保证下载资源的准确性、安全性和完整性, 不包修改,不支持退换,同时也不承担用户因使用这些下载资源对自己和他人造成任何形式的伤害或损失;
6、 下载文件中如有侵权或不适当内容,请与我们联系,我们立即纠正。