

作品包括:
Word版说明书1份,共36页,约13000字
任务书一份
开题报告一份
外文翻译一份
CAD版本图纸,共4张
摘要
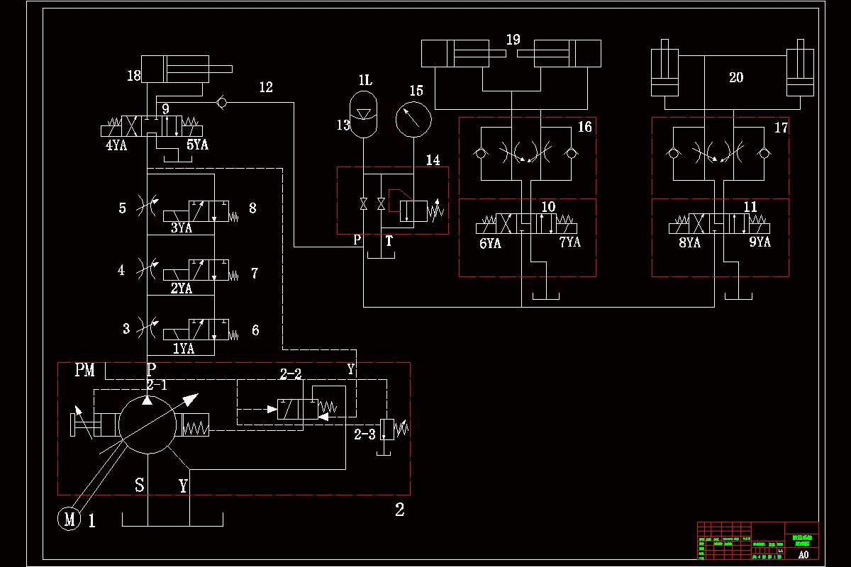
本设计的主要内容为柴油发动机曲柄专用铣床液压系统的设计,柴油发动机曲柄专用铣床是组合机床的一种,用于柴油发动曲柄的端面铣削加工,其工作台的进给,工件的装夹定位等离不开液压系统。
本设计在前期先通过查找阅读关于各类组合机床的液压传动系统方面的文献,寻找柴油发动机曲柄专用铣床与其他组合机床的液压系统的共性。之后就所给的具体参数和总体布置图进行总体液压系统的设计,包括工作台的进给部分,工件的定位夹紧部分的液压系统的设计计算,本设计包括液压缸的参数设计,液压泵以及各类液压元件的选择,各个液压回路方案的分析以及液压系统原理图的合成及绘制,泵站及液压缸装配图的绘制,最后进行液压系统的相关验算,确保所设计的系统达到预期的要求。
关键词:组合机床;柴油发动机曲柄专用铣床;液压系统;液压回路
温馨提示:
1、题目前面的备注【字母数字编号】为本站整理分类的编号,与课题内容无关,请选题时忽视;
2、若题目上备注三维,则表示文件里包含三维源文件,由于三维组成零件数量较多,为保证预览截图的简洁性,本站将三维文件夹进行了打包。三维及CAD预览截图,均为本站电脑打开软件进行截图的,保证能够打开,下载原件超高清,下载后解压即可;
3、本站所有资源如无特殊说明,都需要本地电脑安装Office2007。图纸软件为AutoCAD,PROE,UG,SolidWorks,CATIA等;
4、本站所有图文资料仅供用户学习参考,不作为任何商用或其他用途;
5、本站不保证下载资源的准确性、安全性和完整性, 不包修改,不支持退换,同时也不承担用户因使用这些下载资源对自己和他人造成任何形式的伤害或损失;
6、 下载文件中如有侵权或不适当内容,请与我们联系,我们立即纠正。