

作品包括:
Word版说明书1份,共28页,约10000字
任务书一份
开题报告一份
外文翻译一份
文献综述一份
CAD版本图纸,共10张
摘要
机械手技术是综合了计算机、控制论、机构学、信息和传感技术、人工智能、仿生学等多学科而形成的高新技术,是当代研究十分活跃,应用日益广泛的一门学科。在现代制造领域和传动运输等应用中,机器手的作用越来越大。
该设计是为冲床的卸料系统而服务的。冲床的冲压频率快,而冲压模具为上出料模具,工人必须将冲压件取出后才能让送料系统继续工作,无形中降低了工作效率。由于机械手动作频率快,定位准确且无疲劳等因素,所以选用机械手可代替人工搬运,采用自动卸料装置能解决此问题。
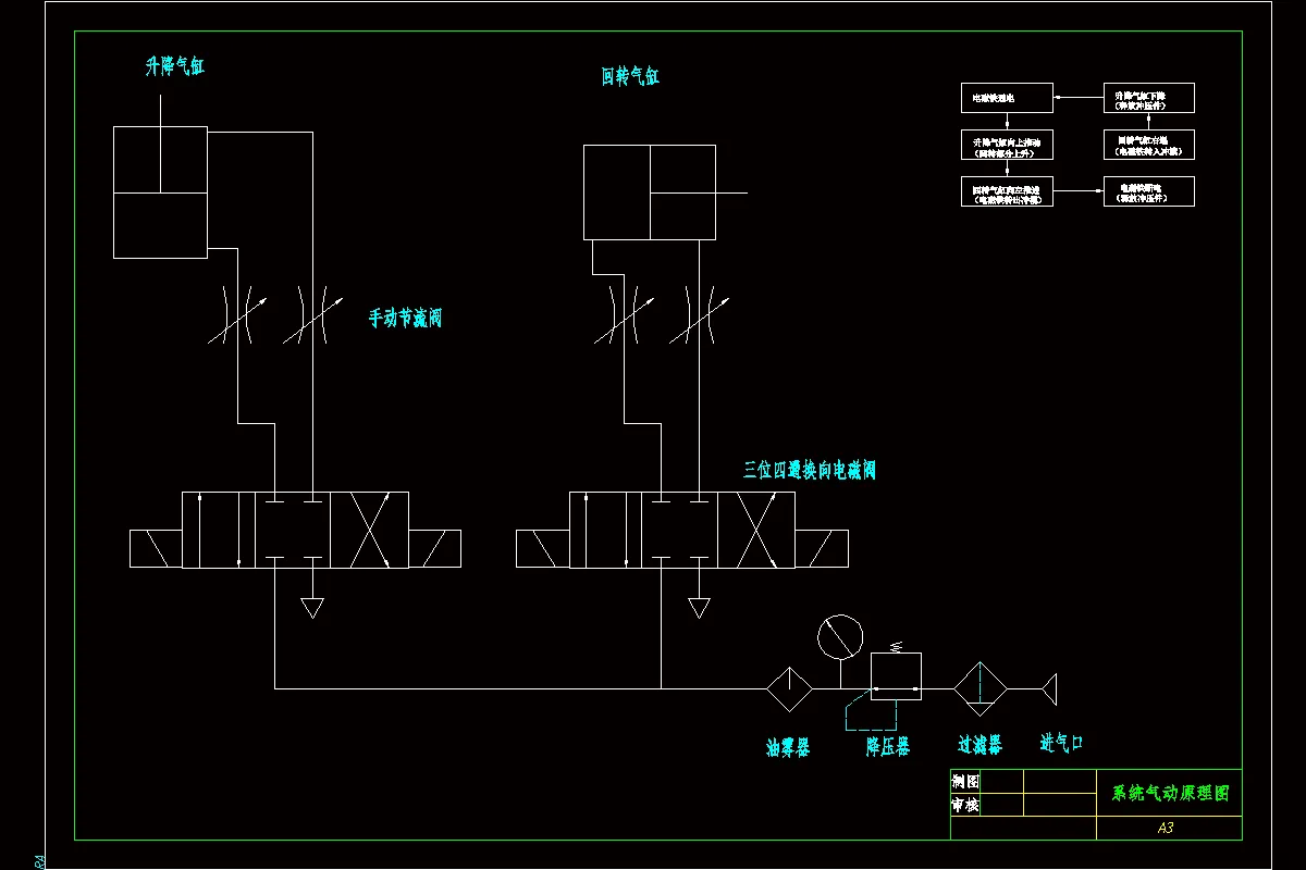
该设计完成了机械手的总体结构设计,其中包括升降部分及回转部分的设计,通过计算校核选取设计了气缸、轴、齿轮、端盖、摆杆、旋转支撑板等重要部件,此结构能较好的解决冲压件不易安全取出的问题。同时对系统构成和工作原理以及气动控制部分和单片机控制部分作了设计,升降和回转的动力由两个气缸提供,控制部分是由单片机控制电磁换向阀,从而控制气缸的运动。
该设计节省了卸料所花费的时间,提高了生产效率,并且提高产品质量,结构简单,具有一定的应用价值。
关键词:冲床;机械手;结构设计;控制系统
温馨提示:
1、题目前面的备注【字母数字编号】为本站整理分类的编号,与课题内容无关,请选题时忽视;
2、若题目上备注三维,则表示文件里包含三维源文件,由于三维组成零件数量较多,为保证预览截图的简洁性,本站将三维文件夹进行了打包。三维及CAD预览截图,均为本站电脑打开软件进行截图的,保证能够打开,下载原件超高清,下载后解压即可;
3、本站所有资源如无特殊说明,都需要本地电脑安装Office2007。图纸软件为AutoCAD,PROE,UG,SolidWorks,CATIA等;
4、本站所有图文资料仅供用户学习参考,不作为任何商用或其他用途;
5、本站不保证下载资源的准确性、安全性和完整性, 不包修改,不支持退换,同时也不承担用户因使用这些下载资源对自己和他人造成任何形式的伤害或损失;
6、 下载文件中如有侵权或不适当内容,请与我们联系,我们立即纠正。