

作品包括:
Word版说明书1份,共34页
CAD版本图纸,共6张
摘要
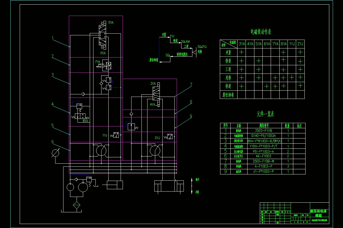
本课题主要是对车床拔叉钻孔夹具及控制系统设计。在设计中采用先设计该根据加工工艺来选取夹具的设计的方案和夹具的具体设计,然后机床液压系统设计,最后是电气控制设计和机床工装。而设计的重点是夹具的设计。通过对加工零件的分析,此夹具设计是运用一面双销定位原则设计,底面为定位面,两底孔为定位孔以保证定位尺寸误差校由于是同向钻孔加工所需的钻削力小,采用的是小型液压缸直接夹紧,避免复杂的夹紧机构。定位插销采用了液压缸插销定位,以减少了不必要的时间浪费。使得设计简单、方便、实用。
温馨提示:
1、题目前面的备注【字母数字编号】为本站整理分类的编号,与课题内容无关,请选题时忽视;
2、若题目上备注三维,则表示文件里包含三维源文件,由于三维组成零件数量较多,为保证预览截图的简洁性,本站将三维文件夹进行了打包。三维及CAD预览截图,均为本站电脑打开软件进行截图的,保证能够打开,下载原件超高清,下载后解压即可;
3、本站所有资源如无特殊说明,都需要本地电脑安装Office2007。图纸软件为AutoCAD,PROE,UG,SolidWorks,CATIA等;
4、本站所有图文资料仅供用户学习参考,不作为任何商用或其他用途;
5、本站不保证下载资源的准确性、安全性和完整性, 不包修改,不支持退换,同时也不承担用户因使用这些下载资源对自己和他人造成任何形式的伤害或损失;
6、 下载文件中如有侵权或不适当内容,请与我们联系,我们立即纠正。