

作品包括:
Word版设计说明书1份,共43页,约12000字
外文翻译一份
PPT答辩一份
CAD版本图纸,共12张
SW三维图一套
仿真视频动画一份

摘要
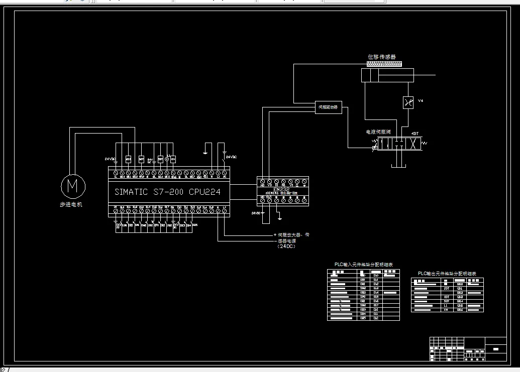
使用冲床通过自动上料装置可以减少工件的装卸时间,避免工件被搬运和转移从而减少时间,同时还可以减少调整设备等时间,从而提高工件的加工效率。冲床工件进行加工可以使得被加工的工件具有更高的精度,可以使工件更好的满足设计和使用的规格。自动上料装置对产品的加工、质量和效率都起着非常重要的作用。本设计为冲床的上料机械手,能保证冲床有节奏、安全工作。实现手部自由度的运动,完成工件的上料工作。抓重1kg、手臂回转60°、送料频率50~60次/分、定位精度:±0.1mm。本次设计采用单臂回转式机械手,拥有两个自由度,分别是Z轴的升降和Z轴的旋转。该机械手旋转臂末端布置有吸盘,通过吸盘吸附待加工的钣金原料,在旋转60°之后放置于冲床工作台。该设备的动作顺序为:伺服电机驱动齿轮B转动,齿轮B与齿轮A啮合,带动机械手整体顺时针旋转到60°停止;气缸收回同时机械手机械臂上的吸盘吸附钣金原料;气缸伸出;伺服电机驱动齿轮使机械手整体逆时针转动60°;气缸收回,将钣金原料放置于冲床工作台;气缸伸出;机构顺时针旋转60度重复以上动作。本文对升降机构和旋转齿轮进行了详细设计,并通过solidworks三维软件对机械手进行了三维建模,并绘制了二维CAD图纸。
关键词:冲床;自动上料;机械手;设计
目 录
1. 绪论 1
1.1研究意义和目的 1
1.2国内外研究现状 1
1.2.1 国外研究现状 1
1.2.2 国内研究现状 2
1.3研究内容 3
2 冲床上料机械手的总体设计 4
2.1设计任务要求 4
2.2 机械手结构设计 4
2.3 机械手动作阐述 5
3.升降机构的设计 6
3.1升降花键机构的选择 6
3.2升降花键的校核 8
3.3电机的选择 10
3.4 气动升降气缸的设计 12
4旋转齿轮的设计 15
4.1结合实际进行强度计算 15
4.2关于齿面强度的详细计算校核 16
4.3校核齿根的强度 18
5 零件强度校核 20
5.1轴的强度校核 20
5.2 轴承寿命校核 25
5.2.1求比值 25
5.2.2初步计算当量动载荷P 25
5.2.3验算轴承寿命 26
5.3键的选择及校核计算 26
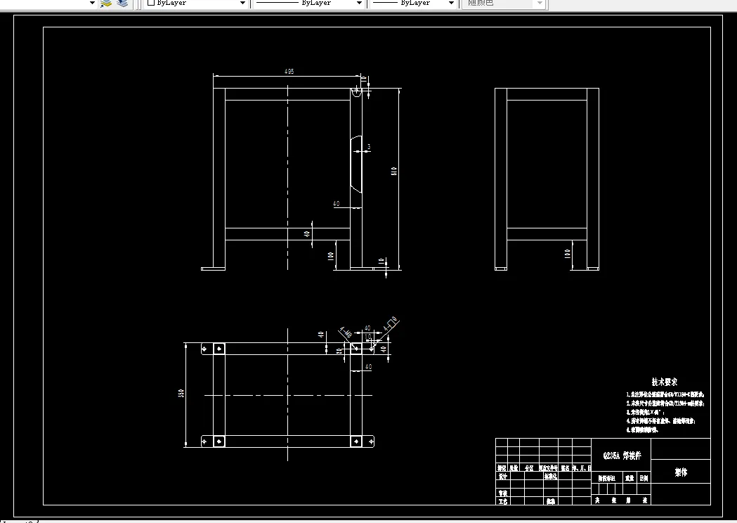
6.基于solidworks的三维建模 28
7.控制原理阐述 33
8 结论与展望 36
参考文献 37
致谢 39
温馨提示:
1、题目前面的备注【字母数字编号】为本站整理分类的编号,与课题内容无关,请选题时忽视;
2、若题目上备注三维,则表示文件里包含三维源文件,由于三维组成零件数量较多,为保证预览截图的简洁性,本站将三维文件夹进行了打包。三维及CAD预览截图,均为本站电脑打开软件进行截图的,保证能够打开,下载原件超高清,下载后解压即可;
3、本站所有资源如无特殊说明,都需要本地电脑安装Office2007。图纸软件为AutoCAD,PROE,UG,SolidWorks,CATIA等;
4、本站所有图文资料仅供用户学习参考,不作为任何商用或其他用途;
5、本站不保证下载资源的准确性、安全性和完整性, 不包修改,不支持退换,同时也不承担用户因使用这些下载资源对自己和他人造成任何形式的伤害或损失;
6、 下载文件中如有侵权或不适当内容,请与我们联系,我们立即纠正。