

作品包括:
Word版设计说明书1份
CAD版本图纸,共7张
摘要
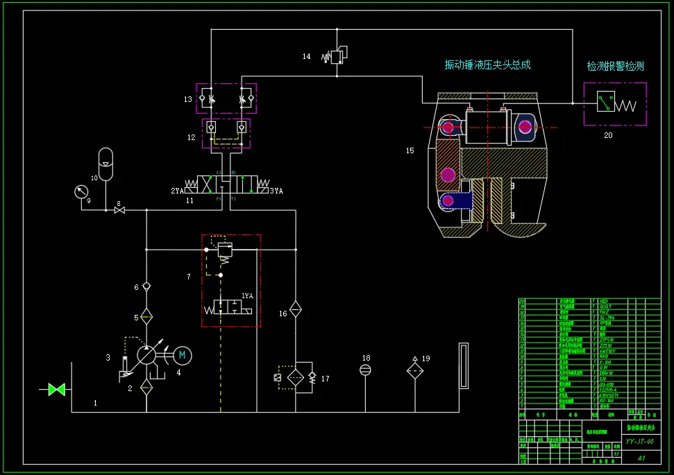
包含液压系统原理图,二维总装配图,夹头本体,夹板,连板,机构运动简图,控制电路图等CAD二维图纸。 第一章:介绍振动锤液压夹头的研究设计的目的和意义,同时查阅资料了解国内外研究的现状,对液压夹头有了进一步了解,针对了解的现有产品进行分析其不足,同时确定本文设计需要改进和创新完善的关键点,明确设计工作。 第二章:对振动锤液压夹头整体的机械结构进行设计,根据已知参数:夹持力60T和开头度50mm为依据,进行设计基本结构,同时进行受力分析、自由度计算等。 第三章:根据执行动作,对液压系统参数进行设定,对液压系统进行设计[9],同时对液压系统进行分析。 第四章:根据已知条件,对驱动液压油缸进行设计计算,对液压系统的各个元件进行选型,对油箱、管路进行设计计算。 第五章:对系统发热升温进行计算。
温馨提示:
1、题目前面的备注【字母数字编号】为本站整理分类的编号,与课题内容无关,请选题时忽视;
2、若题目上备注三维,则表示文件里包含三维源文件,由于三维组成零件数量较多,为保证预览截图的简洁性,本站将三维文件夹进行了打包。三维及CAD预览截图,均为本站电脑打开软件进行截图的,保证能够打开,下载原件超高清,下载后解压即可;
3、本站所有资源如无特殊说明,都需要本地电脑安装Office2007。图纸软件为AutoCAD,PROE,UG,SolidWorks,CATIA等;
4、本站所有图文资料仅供用户学习参考,不作为任何商用或其他用途;
5、本站不保证下载资源的准确性、安全性和完整性, 不包修改,不支持退换,同时也不承担用户因使用这些下载资源对自己和他人造成任何形式的伤害或损失;
6、 下载文件中如有侵权或不适当内容,请与我们联系,我们立即纠正。