

作品包括:
Word版设计说明书1份
CAD版本图纸,共4张
摘要
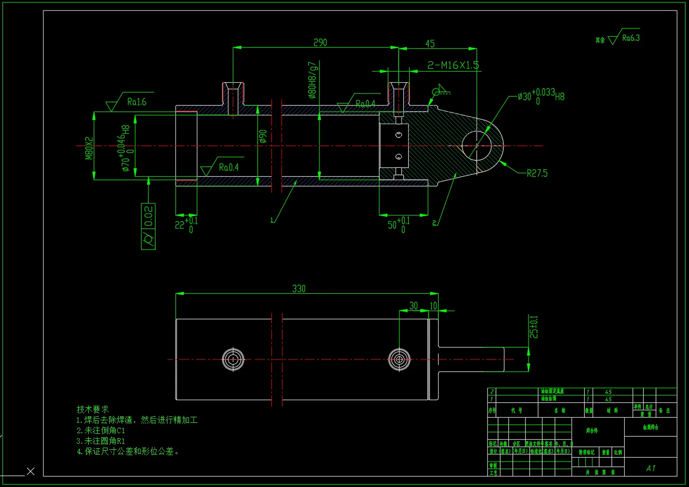
包含二维CAD的升降平台的总装配图,液压系统原理图,油缸装配图和缸筒焊合图。本次设计的目标是对载荷:1000mmx1000mmx300mm进行升降30mm,此设计采用卧进地面的形式设计平台,开始的时候,此平台与地面处于同一水平线,当载荷物放上的时候,通过控制油缸进行升降。此升降平台由底座和支腿作为底部支撑部分,用于支撑整个载荷的升降。通过设置回转轴,通过轴承连接,当油缸通过液压系统控制,实现缸杆的伸缩,进而实现了平台的升降。由四个大臂组成,两两通过轴焊接成一个组件,共同组成剪叉式的升降平台,平台上方设置一个用于载物的平台,尺寸要大于承载物。
温馨提示:
1、题目前面的备注【字母数字编号】为本站整理分类的编号,与课题内容无关,请选题时忽视;
2、若题目上备注三维,则表示文件里包含三维源文件,由于三维组成零件数量较多,为保证预览截图的简洁性,本站将三维文件夹进行了打包。三维及CAD预览截图,均为本站电脑打开软件进行截图的,保证能够打开,下载原件超高清,下载后解压即可;
3、本站所有资源如无特殊说明,都需要本地电脑安装Office2007。图纸软件为AutoCAD,PROE,UG,SolidWorks,CATIA等;
4、本站所有图文资料仅供用户学习参考,不作为任何商用或其他用途;
5、本站不保证下载资源的准确性、安全性和完整性, 不包修改,不支持退换,同时也不承担用户因使用这些下载资源对自己和他人造成任何形式的伤害或损失;
6、 下载文件中如有侵权或不适当内容,请与我们联系,我们立即纠正。