

作品包括:
Word版设计说明书1份
CAD版本图纸,共9张
摘要
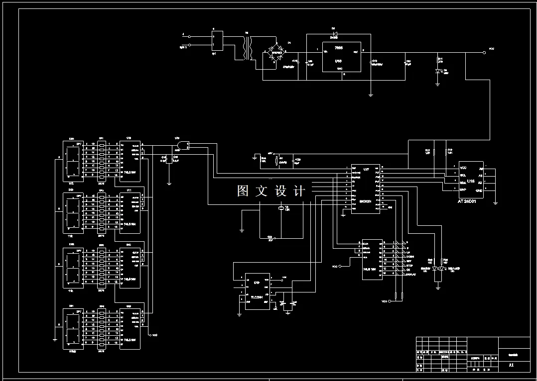
温度控制非常广泛的应用在目前人类生活中,例如热水器水温控制,空气炸锅的温度控制,其控制过程中存在着一系列的干扰因素和不稳定因素。通过常规的控温方式,目前已经无法实现稳定的温度控制器。而采用了 AT89C2051 单片机的温控电路,能够更高效的处理上述问题。 由温度传感器、LED 数码管显示器、电磁固态继电器、A/D 转换器等,设计成一个基础电路,以 AT89C2051 单片机为主导的水温控制系统。 在此系统中,温度传感器检测到水缸中的具体温度,将检测到的水温模拟信号传送给 A/D 转换器,由 A/D 转换器实现数模转换,转换成成数字信号,再把转换成的数字信号保存到 AT89C2051。AT89C2051 将保存的温度数值与设定的温度数值作比较,计算出偏差量,采用模拟的 PWM 控制方法,控制电子开关,再由固态继电器充当执行机构控制热电偶的加热时间长短,达到控制水温的目的。 1644737
温馨提示:
1、题目前面的备注【字母数字编号】为本站整理分类的编号,与课题内容无关,请选题时忽视;
2、若题目上备注三维,则表示文件里包含三维源文件,由于三维组成零件数量较多,为保证预览截图的简洁性,本站将三维文件夹进行了打包。三维及CAD预览截图,均为本站电脑打开软件进行截图的,保证能够打开,下载原件超高清,下载后解压即可;
3、本站所有资源如无特殊说明,都需要本地电脑安装Office2007。图纸软件为AutoCAD,PROE,UG,SolidWorks,CATIA等;
4、本站所有图文资料仅供用户学习参考,不作为任何商用或其他用途;
5、本站不保证下载资源的准确性、安全性和完整性, 不包修改,不支持退换,同时也不承担用户因使用这些下载资源对自己和他人造成任何形式的伤害或损失;
6、 下载文件中如有侵权或不适当内容,请与我们联系,我们立即纠正。