

作品包括:
Word版设计说明书1份
CAD版本图纸,共3张
摘要
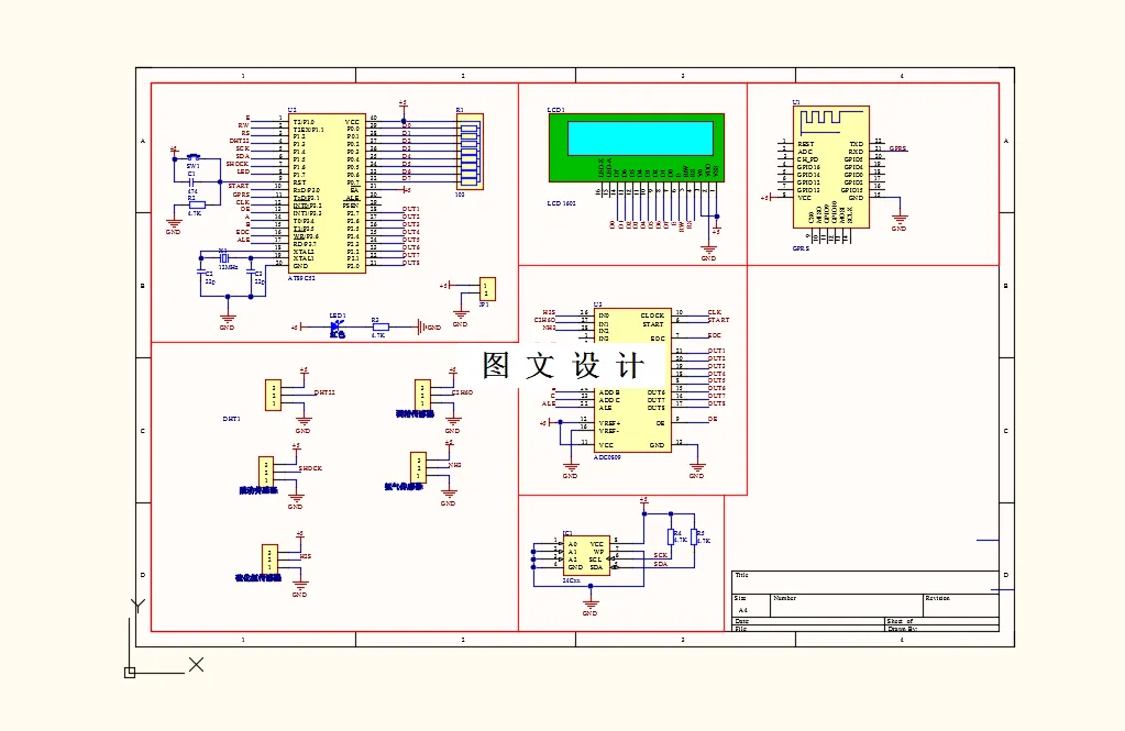
随着科技的不断发展,人们对食品及所使用物品的品质问题逐渐重视,所食用物品的质量好坏与个人的健康问题息息相关。在食品长途运输中,由于温度难以持续保持低温状态,食物很容易出现腐败等现象。所以对储运箱内环境中的气体浓度状况的及时监控对我们掌握食物品质状态有着极为重要的意义。本文猪肉样品为研究对象,猪肉在发生腐败的过程中会产生一定量的硫化氢、氨气和乙醇等气体。所以本设计开展了对冷链储运箱内环境监测装置的研究,着重研究针对猪肉腐烂后产生的气体浓度进行监测,及时将数据储存、显示并反馈。 本文首先介绍了食品冷链运输当前研究背景以及冷链运输的国内外现状,并且分析了冷链运输产业的发展前景,人们对冷链运输的需求,确立了本课题的设计方案。设计最开始,从系统的主控制器选型出发,主控制器选择了AT89S52单片机;选用DHT22数字传感器进行温湿度的监测;选用MQ-136、MQ-137、MQ-3分别进行硫化氢、氨气、乙醇的气体浓度监测,由于这三种气体传感器输出都为模拟信号,所以传感器经过信号调理电路后再通过ADC0809模数转换器进行转换,将转换的数字信号传送给单片机;震动监测选择的是SW-420全向震动传感器模块,其灵敏度可调,能够给予一个震动标准值,避免冷链储运箱产生微小震动就会产生警报信号。设计完成环境监测的温湿度及气体浓度数据采集后,将数据进行存储,存储所选择的是24C512存储模块;本设计还选用了LCD1602液晶显示模块,能够直观地将温湿度和所需监测的气体浓度显示出来。最后GSM模块选用了SIM900A,能够将所监测到的数据或者存储模块收集的数据通过短信形式发送给手机端。 在完成装置的初步设计后,使用Proteus进行系统仿真,避免在电路板制作完成后产生问题,进行仿真既可以对设计可行性进行分析、研究,并且能够验证装置系统的设计。 在一系列存在的问题解决后,最后进行电路PCB版图设计,完成PCB布线等事项。
温馨提示:
1、题目前面的备注【字母数字编号】为本站整理分类的编号,与课题内容无关,请选题时忽视;
2、若题目上备注三维,则表示文件里包含三维源文件,由于三维组成零件数量较多,为保证预览截图的简洁性,本站将三维文件夹进行了打包。三维及CAD预览截图,均为本站电脑打开软件进行截图的,保证能够打开,下载原件超高清,下载后解压即可;
3、本站所有资源如无特殊说明,都需要本地电脑安装Office2007。图纸软件为AutoCAD,PROE,UG,SolidWorks,CATIA等;
4、本站所有图文资料仅供用户学习参考,不作为任何商用或其他用途;
5、本站不保证下载资源的准确性、安全性和完整性, 不包修改,不支持退换,同时也不承担用户因使用这些下载资源对自己和他人造成任何形式的伤害或损失;
6、 下载文件中如有侵权或不适当内容,请与我们联系,我们立即纠正。