

作品包括:
Word版说明书1份,共41页,约10000字
CAD版本图纸,共4张
摘 要
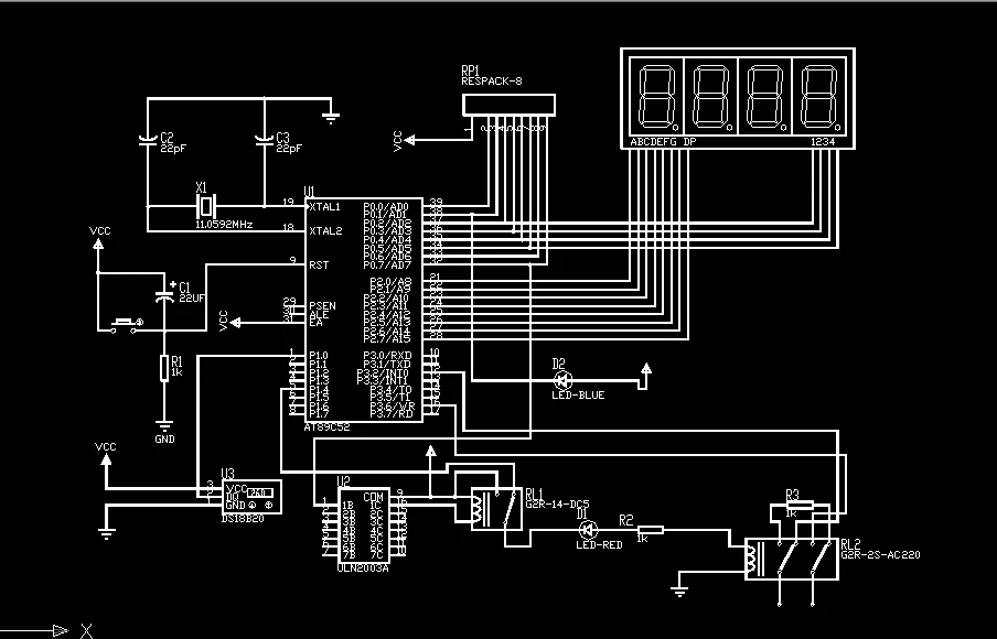
近些年随着高档产品的包装大量采用转移烫金工艺,传统平压平烫金机难以满足生产的需要,因此,机加工企业开展圆压圆烫金机研制,其核心设备是加热系统。电加热器是一种在生活中常见的电力加热设备。电加热器内部存在一个温度传感器,根据其传达信来使电加热器温度自行变化,使温度均匀扩散加热表面。
如何在单片机的基础上设计烫金机的加热系统,设计中主要运用到了单片机相关知识和传感器(压力、温度、霍尔传感器等)方面的知识,而在测温过程中,使用单片机作为核心来操作,并通过数字接口的测温元件DS18B20来收索环境中的温度,且将实时温度在四位数码管上显示出来,主要设计了温度的测量系统、报警系统及转速方面,主要用到了霍尔传感器和单片机的结合及设计了软、硬件两个方面。
关键词:烫金机 电加热器 单片机 温度传感器 霍尔传感器
目 录
摘 要 I
Abstract II
目 录
第1章 绪论 1
1.1 概述 1
1.2 烫金机技术的发展及现状 1
1.2.1 我国烫金机技术的发展 1
1.2.2 烫金机技术的应用 1
1.2.3 国内外烫金技术发展对比 1
1.3 烫金技术概述及影响因素 2
第2章 烫金机电加热器机械结构设计 3
2.1 烫金机的工作原理 3
2.2 电加热方式的选择 3
2.3 电加热器的组成 3
2.4 电加热功率的确定 3
2.4.1 机器的产量 3
2.4.2 单位时间内承印物所需热量 3
2.4.3 电加热功率 4
2.5 限制电热辊速度的因素 4
2.6 电机选择 4
2.7 轴的设计 5
2.7.1 轴的分类 5
2.7.2 选择轴的材料 5
2.7.3 轴的结构设计 5
2.7.4 扭转强度计算 5
2.7.5 弯扭合成强度计算 6
2.7.6 校核强度 7
2.8 本章小结 8
第3章 基于单片机的测温系统设计 9
3.1 温度传感器 9
3.1.1 温度传感器的发展 9
3.1.2 温度传感器DS18B20 9
3.1.3 DS18B20的测温原理 10
3.2 温度传感器与单片机的关系 11
3.3 电路设计 11
3.3.1 单片机引脚、复位电路与晶振电路 11
3.3.2 温度采集 13
3.3.3 报警系统设计 14
3.4 程序设计 15
3.4.1 主程序设计 15
3.4.2 温度子程序 16
3.4.3 温度数据显示子程序 18
3.5 本章小结 18
第4章 基于单片机的转速控制系统设计 19
4.1 系统总体设计思路 19
4.1.1 硬件电路设计思路 19
4.1.2 软件设计思路 19
4.2 电机转速控制系统 19
4.2.1 霍尔传感器 20
4.2.2 霍尔传感器的应用 20
4.3 AH41霍尔开关 20
4.4 程序设计思绪 21
4.4.1 单片机程序设计思路 22
4.4.2 单片机转速计算程序 22
4.4.3 程序设计 22
4.4 硬件电路设计 23
4.4.1 单片机最小系统电路 23
4.4.2 时钟电路 24
4.4.3 复位电路 25
4.4.4 显示电路 25
4.5 本章小结 26
致 谢 27
参考文献 28
附录一 29
附录二 34
附录三 35
温馨提示:
1、题目前面的备注【字母数字编号】为本站整理分类的编号,与课题内容无关,请选题时忽视;
2、若题目上备注三维,则表示文件里包含三维源文件,由于三维组成零件数量较多,为保证预览截图的简洁性,本站将三维文件夹进行了打包。三维及CAD预览截图,均为本站电脑打开软件进行截图的,保证能够打开,下载原件超高清,下载后解压即可;
3、本站所有资源如无特殊说明,都需要本地电脑安装Office2007。图纸软件为AutoCAD,PROE,UG,SolidWorks,CATIA等;
4、本站所有图文资料仅供用户学习参考,不作为任何商用或其他用途;
5、本站不保证下载资源的准确性、安全性和完整性, 不包修改,不支持退换,同时也不承担用户因使用这些下载资源对自己和他人造成任何形式的伤害或损失;
6、 下载文件中如有侵权或不适当内容,请与我们联系,我们立即纠正。