

作品包括:
Word版说明书1份,共35页,约15000字
CAD版本图纸,共6张
摘 要
装载机主要用来装卸散状物料,也能进行轻度的铲掘工作,并且具有良好的机动性能,是工程机械中保有量较大的品种之一。
装载机液压系统设计是装载机设计的一个重要环节,它对装载机的使用性能和装载机在市场上的竞争力有着很大的影响。装载机性能的优劣和作业效率的发挥,离不开液压系统的设计,而且在很大程度上取决于液压系统的工作效率。
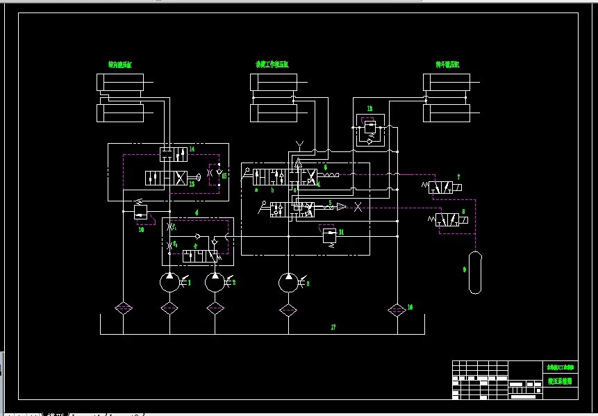
装载机的工作装置和转向机构都采取液压传动,本文通过对工作装置及转向机构工作要求和载荷分析对液压系统进行设计。主要包括对执行元件,控制元件辅助元件的选择、设计。
本文的设计,能够使读者对液压系统设计进一步加深了解,同时从中可以体会到一些设计理念,为以后从事此类工作得到一些帮助。
关键词:装载机 液压传动 液压系统设计
目 录
摘 要 1
ABSTRACT 2
目 录 3
前言 1
第1章 装载机液压系统总体介绍 2
1.1 液压系统的工作原理 2
1.2 液压系统的组成部分 2
1.3 液压传动的优缺点 2
1.3.1 液压传动的优点 2
1.3.2 液压传动的缺点 3
1.4 国内外的发展状况 3
1.4.1 应用现状 3
1.4.2 发展动向 4
1.5 本章小结 5
第2章 装载机液压系统设计 6
2.1 装载机液压系统的设计要求 6
2.1.1 概述 6
2.1.2 轮式装载机液压系统基本要求 6
2.2 轮式装载机液压系统设计已知参数 6
2.3 制订液压系统方案 7
2.3.1 油路循环方式的分析与选择 7
2.3.2 确定液压执行元件的形式 7
2.3.3 各机构液压回路的确定 7
2.3.4 绘制液压系统原理图 10
2.4 确定液压系统的主要参数 11
2.4.1 液压缸载荷组成 12
2.4.2 初选系统工作压力 13
2.4.3 计算液压缸的主要结构尺寸 13
2.4.4 计算液压缸所需流量 15
2.4.5 计算液压执行元件的实际工作压力 16
2.5 液压元件 16
2.5.1 液压泵的选择 16
2.5.2 液压阀的选择 17
2.5.3 辅元件的选择 17
2.6 液压系统的性能验算 19
2.6.1 液压系统压力损失 19
2.6.2 液压系统的发热温升计算 20
2.6.3 计算液压系统的散热功率 21
2.6.4 根据散热要求计算油箱容量 22
2.7 液压系统冲击压力 22
2.7.1 压力冲击的原因 23
2.7.2 消除或减少压力冲击的措施 23
2.8 本章小结 23
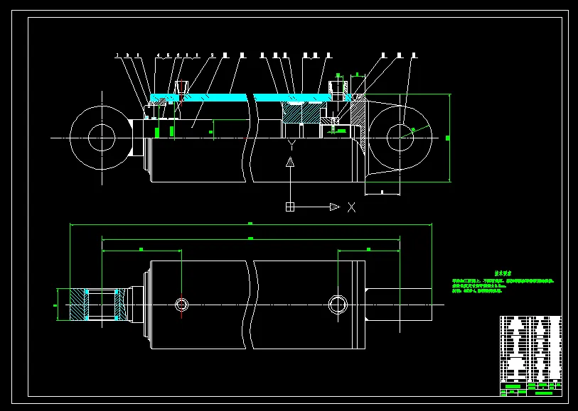
第3章 动臂液压缸的设计 24
3.1 液压缸的结构参数计算 24
3.1.1 缸筒壁厚计算 24
3.1.2 缸筒外径 25
3.1.3 缸底厚度的计算 25
3.2 液压缸的连接计算 25
3.2.1 缸盖连接计算 25
3.2.2 销轴与耳环连接计算 26
3.3 活塞杆活塞杆强度及稳定性验算 27
3.3.1 活塞杆强度验算 27
3.3.2 活塞杆稳定性验算 27
3.4 本章小结 28
参考文献 29
致谢语 30
温馨提示:
1、题目前面的备注【字母数字编号】为本站整理分类的编号,与课题内容无关,请选题时忽视;
2、若题目上备注三维,则表示文件里包含三维源文件,由于三维组成零件数量较多,为保证预览截图的简洁性,本站将三维文件夹进行了打包。三维及CAD预览截图,均为本站电脑打开软件进行截图的,保证能够打开,下载原件超高清,下载后解压即可;
3、本站所有资源如无特殊说明,都需要本地电脑安装Office2007。图纸软件为AutoCAD,PROE,UG,SolidWorks,CATIA等;
4、本站所有图文资料仅供用户学习参考,不作为任何商用或其他用途;
5、本站不保证下载资源的准确性、安全性和完整性, 不包修改,不支持退换,同时也不承担用户因使用这些下载资源对自己和他人造成任何形式的伤害或损失;
6、 下载文件中如有侵权或不适当内容,请与我们联系,我们立即纠正。