

作品包括:
说明书一份,39页,16000字左右.
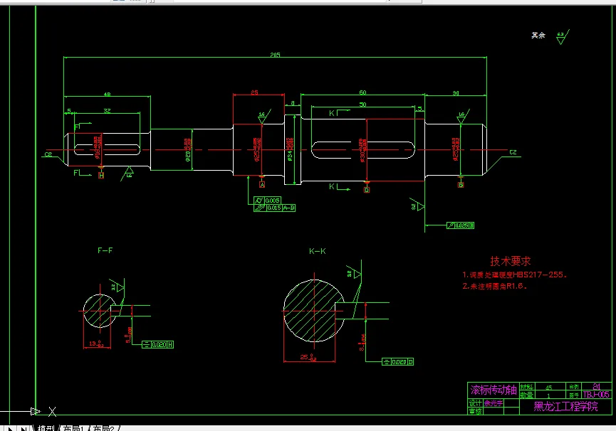
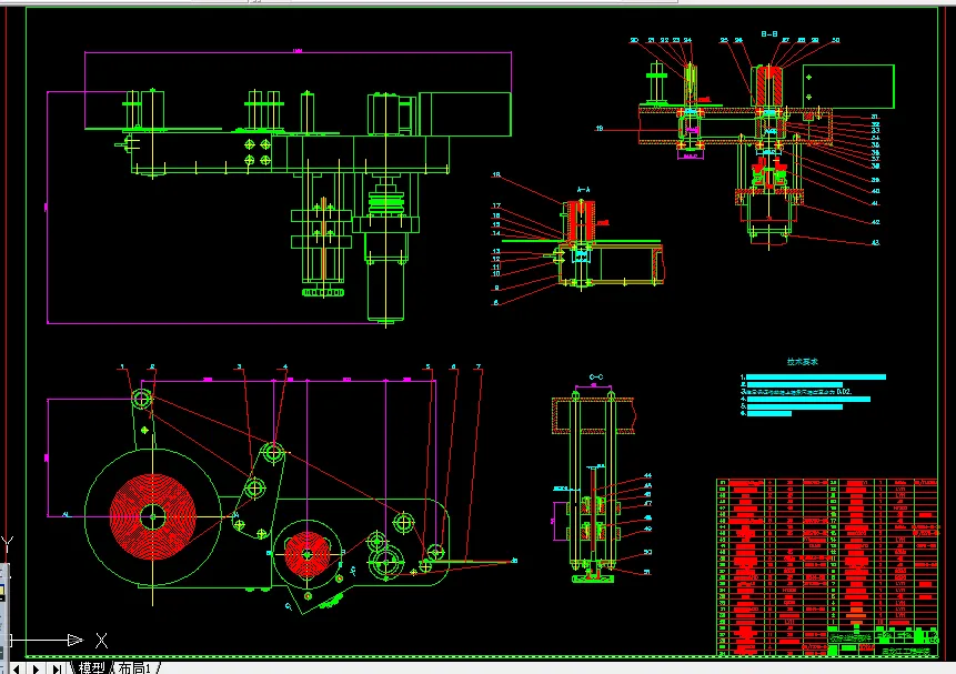
CAD版本图纸,共5张:
摘 要
包装机械是使产品包装实现机械化、自动化的根本保证,在现代工业生产中发挥着相当重要的作用。贴标机械是包装机械的重要组成部分,高质量的贴标会使产品在众多竞争中更具有优势。本文对包装机械及其国内外发展概况进行了介绍,同时对贴标机械的发展概况和现存的典型贴标机械工作原理进行了阐述,介绍了一些新型贴标机械。本文设计的直线式不干胶贴标机,通过圆盘式上料机构完成自动上料,由分瓶机构将圆瓶等距分开以便贴标,输送机构通过板式输送带将圆瓶传输到贴标位置,由送标机构与滚贴机构配合完成贴标功能。本文对直线式不干胶贴标机的总体结构进行
了设计,对各部分机构进行了详细的运动设计和动力设计,对一些关键传动部件进行了校核与安全性分析。
关键词:包装机械;贴标;不干胶贴标机;总体结构;校核
目 录
摘要………………………………………………………………………………………Ⅰ
Abstract ………………………………………………………………………………Ⅱ
第1章 绪论……………………………………………………………………………1
1.1国内外贴标机械的发展概况…………………………………………………… 1
1.2贴标机概述…………………………………………………………………… 2
1.2.1 典型贴标原理简介………………………………………………………………2
1.2.2常用贴标机类型…………………………………………………………………3
1.3 贴标机应用现状及发展趋势……………………………………………………4
第2章 贴标机的结构设计……………………………………………………6
2.1直线式不干胶贴标机的设计要求………………………………………………6
2.2直线式不干胶贴标机的原理设计………………………………………………6
2.2.1直线式不干胶贴标机工作原理设计……………………………………6
2.2.2上料机构原理设计………………………………………………………6
2.2.3分瓶机构原理设计………………………………………………………7
2.2.4 输送机构原理设计………………………………………………………8
2.2.5 滚标机构原理设计………………………………………………………9
2.2.6 收标送标机构原理设计…………………………………………………9
2.3直线式不干胶贴标机的运动设计………………………………………………10
2.3.1上料机构的运动设计……………………………………………………10
2.3.2分瓶机构的运动设计……………………………………………………11
2.3.3 输送机构的运动设计……………………………………………………11
2.3.4 标签滚贴机构的运动设计………………………………………………11
2.3.5 收标送标机构的运动设计………………………………………………12
2.4直线式不干胶贴标机的动力设计………………………………………………13
2.4.1上料机构动力设计………………………………………………………13
2.4.2分瓶机构动力设计………………………………………………………13
2.4.3 输送机构动力设计………………………………………………………14
2.4.4滚贴机构和送标机构动力设计…………………………………………14
2.5 经济性分析………………………………………………………………14
2.6 本章小结……………………………………………………………………15
第 3 章 典型零件的设计计算……………………………………………………16
3.1 滚标机构传动系统设计………………………………………………………………16
3.1.1 平带传动的设计计算……………………………………………………16
3.1.2 带传动的特点及应用范围………………………………………………18
3.2 滚贴主传动轴设计…………………………………………………………19
3.2.1轴设计的主要内容 材料选择 结构设计………………………………19
3.3 输送传动轴的设计计算及连轴器的选择……………………………………21
3.4 本章小结…………………………………………………………………………23
第 4 章 典型零件的强度校核计算………………………………………………24
4.1滚贴主传动轴强度校核……………………………………………………24
4.1.1 滚标主传动轴受力分析………………………………………………24
4.1.2 按弯扭合成应力校核轴的强度…………………………………………26
4.1.3轴的安全系数校核………………………………………………………26
4.2 轴承寿命校核…………………………………………………………………28
4.2.1轴承类型的选择…………………………………………………………28
4.2.2 轴承寿命计算……………………………………………………………29
4.3 本章小结…………………………………………………………………………30
第 5 章 不干胶贴标技术的应用及实例分析…………………………………32
结论………………………………………………………………………………………32
参考文献 ………………………………………………………………………………33
致谢………………………………………………………………………………………35
温馨提示:
1、题目前面的备注【字母数字编号】为本站整理分类的编号,与课题内容无关,请选题时忽视;
2、若题目上备注三维,则表示文件里包含三维源文件,由于三维组成零件数量较多,为保证预览截图的简洁性,本站将三维文件夹进行了打包。三维及CAD预览截图,均为本站电脑打开软件进行截图的,保证能够打开,下载原件超高清,下载后解压即可;
3、本站所有资源如无特殊说明,都需要本地电脑安装Office2007。图纸软件为AutoCAD,PROE,UG,SolidWorks,CATIA等;
4、本站所有图文资料仅供用户学习参考,不作为任何商用或其他用途;
5、本站不保证下载资源的准确性、安全性和完整性, 不包修改,不支持退换,同时也不承担用户因使用这些下载资源对自己和他人造成任何形式的伤害或损失;
6、 下载文件中如有侵权或不适当内容,请与我们联系,我们立即纠正。