

作品包括:
Word版说明书1份,共67页,约26000字
CAD版本图纸,共4张
摘 要
本次的设计内容为EBH132掘进机截割部传动系统的设计计算,通过查阅相关资料,确定传动方案,设计传动零件。设计中,对截割部进行了详细的设计,计算和说明,该掘进机采用横轴式的设计,这样可以提高破落煤岩的效率,促进生产率。 为了达到增加掘进机截割长度的要求,所以采用了三级圆锥圆柱齿轮减速器,并且增加惰轮使悬臂有足够的长度,满足了截割范围及以下切深度的要求,并且使截割头获得了所需要的转向。其中,三级圆锥圆柱齿轮减速器包括以下特点:
1) 第一级采用弧齿锥齿轮传动,传动平稳性好,承载能力高,工作可靠,寿命长,噪声和震动小;
2) 第二级采用斜齿轮传动,可以提高传动能力;
3) 第三级采用直齿圆柱齿轮传动,并且在二级和三级之间增加了惰轮,除了有以上的几个优点以外,还可以有效的规避掘进机截割头因为第三级齿轮直径太大而和其产生不必要的干扰的问题。
在本次设计中,还对该产品的特点以及一些发展情况做了一些叙述,对横轴式掘进机的安装和相关方面的注意事项也进行了一下叙述。包括对掘进机的液压系统进行了相关的设计
关键词:掘进机;截割部;减速器
目 录
1绪论 1
1.1课题研究的背景 1
1.2课题研究意义 2
2 EBH132掘进机整体情况的概述 3
2.1 产品主要用途和适用范围 3
2.2产品的特点及主要部件的工作原理 3
2.2.1截割部 3
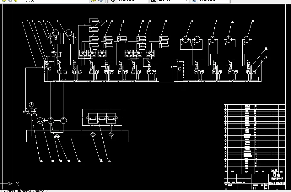
2.2.2液压系统 3
2.2.3水系统 7
2.3产品的基本参数 7
2.3.1总体尺寸 7
2.3.2行走机构 7
2.3.3铲板部 7
2.3.4切割范围 7
2.3.5切割煤岩抗压强度 8
2.3.6切割机构 8
2.3.7转载运输机 8
2.3.8液压系统 8
2.3.9 除尘喷雾系统 8
2.3.10 电气系统 8
2.4 产品型号、名称和型号含义 8
2.4.1 名称 8
2.4.2 型号含义: 8
2.5使用环境条件 9
2.6工作原理 9
3截割部的设计 10
3.1设计要求(原始数据) 10
3.2截割头 10
3.3电动机 10
3.4截割部减速器传动机构设计 10
3.4.1传动方案的拟定 10
3.4.2传动装置总传动比的确定及分配传动比 11
3.4.3传动装置的运动和动力参数的计算 12
3.4.4第一级锥齿轮传动计算 13
3.4.5第二级斜齿圆柱齿轮的设计计算 16
3.4.6第三级直齿轮传动的设计计算 21
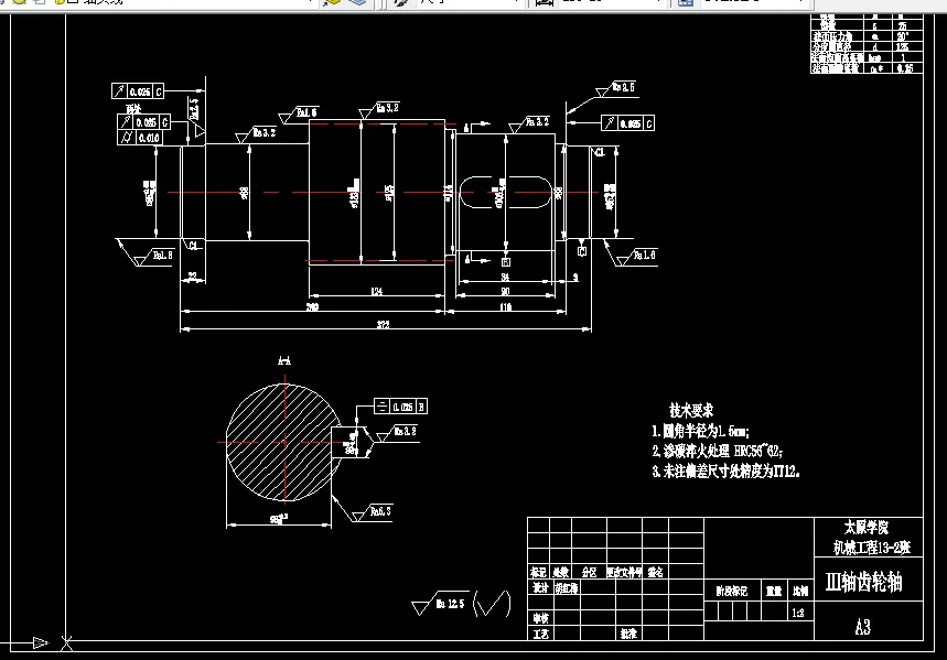
3.4.7轴的设计计算 25
3.4.8轴承的校核计算 45
4掘进机的安装与运作 47
4.1安装前的准备工作 47
4.2施工步骤 47
4.3质量要求 47
4.4具体安装步骤 47
4.5掘进机的安装注意事项 48
4.6掘进机的有关操作注意事项 49
4.7掘进机在井下的调试工作 49
4.8开机注意事项 50
4.9截割过程中的注意事项 50
4.10停机注意事项 51
外文翻译译文 52
外文翻译原文 55
致谢 60
参考资料 62
温馨提示:
1、题目前面的备注【字母数字编号】为本站整理分类的编号,与课题内容无关,请选题时忽视;
2、若题目上备注三维,则表示文件里包含三维源文件,由于三维组成零件数量较多,为保证预览截图的简洁性,本站将三维文件夹进行了打包。三维及CAD预览截图,均为本站电脑打开软件进行截图的,保证能够打开,下载原件超高清,下载后解压即可;
3、本站所有资源如无特殊说明,都需要本地电脑安装Office2007。图纸软件为AutoCAD,PROE,UG,SolidWorks,CATIA等;
4、本站所有图文资料仅供用户学习参考,不作为任何商用或其他用途;
5、本站不保证下载资源的准确性、安全性和完整性, 不包修改,不支持退换,同时也不承担用户因使用这些下载资源对自己和他人造成任何形式的伤害或损失;
6、 下载文件中如有侵权或不适当内容,请与我们联系,我们立即纠正。