

作品包括:
Word设计说明书1份,共45页,约19000字
PPT答辩一份
开题报告一份
CAD版本图纸,共11张
SW三维图一套
仿真视频一份

摘 要
本研究针对小型谷物烘干机的结构设计展开,以建立一种适用于小农户和农户的高效、紧凑、使用方便的粮食烘干装置为目标。为实现谷物快速均匀烘干,减少能源消耗,对其主要部件进行了优化设计。
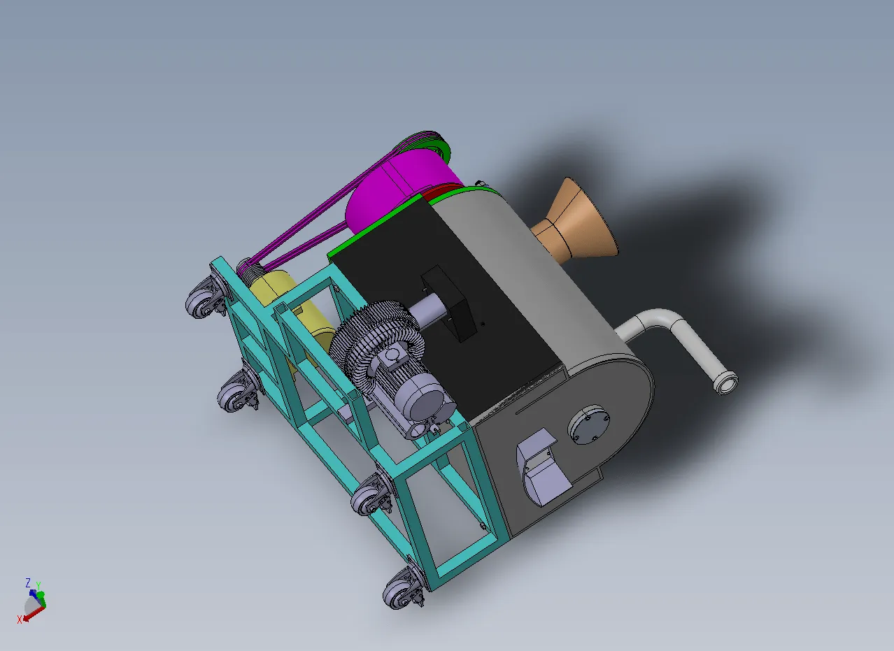
在主要结构方面,采取了独一无二的双套式结构。采用内筒装粮,外筒周围设置换热设备,使热风在内筒和外筒之间形成循环,对粮食进行全方位传热,可有效提升烘干效果。同时,内部装有可调整的刀片,使粮食在烘干时能连续翻转,保证粮食加热均匀,防止局部温度过高或过低。
在烘干机的顶端设有给料斗,该料斗的倾角及开孔大小均经仔细计算,既能达到自动给粮的目的,又能有效地避免喂料过程中发生的阻塞。下端设有卸料阀,通过对卸料阀开启程度的控制,使卸料量可以根据不同的需要进行灵活调整。另外,为了方便设备的搬运与安装,整个机器都是模块化的,每个模块之间都有一个标准的接口,可以在搬运的时候进行拆卸,并且在到达作业地点后可以迅速的进行装配。
关键词:小型谷物烘干机;结构设计;双层套筒;模块化;均匀烘干
目录
目录 3
第一章 绪论 5
1.1 研究的背景及意义 5
1.2 国内外研究现状 6
1.3 研究方法和内容 7
1.4 谷物烘干机简介 8
1.4.1 对流换热式谷物烘干机 8
1.4.2 辐射式烘干机 12
1.4.3 导热式烘干机 13
1.4.4 批量作业式烘干机 13
1.5 谷物的烘干机理 14
第二章 谷物烘干机的结构设计 15
2.1 谷物烘干机的基本设计要求 15
2.2 谷物烘干机的结构原理及结构示意图 15
第三章 传动装置 16
3.1 传动功率的选择 16
3.2 传动参数选择与减速器 18
3.2.1齿轮传动的介绍 18
3.2.2直齿轮传动 18
3.2.3齿轮参数确定 19
3.2.4烘干机齿轮的强度校核 20
3.3减速结构的计算设计 22
3.4传动轴的设计与校核 24
3.4.1确定轴的尺寸 26
3.4.2轴的尺寸校核 26
3.5传动深沟球轴承的设计校核 27
第四章 烘干系统的设计 28
4.1 谷物烘干时间 29
4.2 谷物失水量及谷物烘干、冷却后重量 29
4.3 热量衡算 30
第五章 小型谷物烘干机装置建模 33
5.1装配体绘制 33
5.2二维装配图绘制 33
5.3 谷物烘干机的设计静力学分析 34
第六章 结论与展望 37
6.1小型谷物烘干机设计结论 37
6.1.1设计方案 37
6.1.2结构设计 38
6.1.3仿真分析 38
6.2小型谷物烘干机研究展望 38
参考文献 39
致 谢 41
温馨提示:
1、题目前面的备注【字母数字编号】为本站整理分类的编号,与课题内容无关,请选题时忽视;
2、若题目上备注三维,则表示文件里包含三维源文件,由于三维组成零件数量较多,为保证预览截图的简洁性,本站将三维文件夹进行了打包。三维及CAD预览截图,均为本站电脑打开软件进行截图的,保证能够打开,下载原件超高清,下载后解压即可;
3、本站所有资源如无特殊说明,都需要本地电脑安装Office2007。图纸软件为AutoCAD,PROE,UG,SolidWorks,CATIA等;
4、本站所有图文资料仅供用户学习参考,不作为任何商用或其他用途;
5、本站不保证下载资源的准确性、安全性和完整性, 不包修改,不支持退换,同时也不承担用户因使用这些下载资源对自己和他人造成任何形式的伤害或损失;
6、 下载文件中如有侵权或不适当内容,请与我们联系,我们立即纠正。