

作品包括:
Word版说明书1份,共46页,约18000字
CAD版本图纸,共5张
摘 要
由于可编程控制器有方便使用,控制系统安全,程序比计算机编程还要简单,还有有很强的扩展能力和丰富的控制能力,组成的控制系统不仅很可靠性,还很简洁等优点,使得PLC控制技术在很多领域都了广泛应用。
这篇论文是用PLC给游乐设备(大摆锤)进行控制系统设计。在可编程控制器(PLC)、触摸屏及变频器等设备的基础上,设计一个稳定,可靠,便于操作,安全有保证的PLC大摆锤控制系统。
论文先介绍了可编程控制器的产生原因、发展情况、国内外应用情况以及可编程控制器的工作原理和硬件基本组成。再分析PLC控制系统的各部分组成如(硬/软件组成)、根据PLC控制系统设计原理和大摆锤控制系统运动要求分析入手,根据变频PLC控制系统设计的方法和步骤,进行PLC的游乐设备(大摆锤)控制系统设计,包括控制系统的总体布局、线路分析及梯形图等设计。
论文重点分析了PLC与变频器之间通信的设计方法、步骤和过程。同时在控制系统上配备触摸屏,通过相应的程序代码与PLC通信,能让大摆锤很好地实现转动,摆动等各种动作要求。
关键词:PLC 大摆锤 变频器 触摸屏
目 录
前 言 1
第1章 绪论 3
1.1课题选择的背景和意义 3
1.2国内外的研究状况 3
1.3论文研究的主要内容 4
第2章 大摆锤的介绍 5
2.1大摆锤的机械结构组成 5
2.2大摆锤的控制部分组成 6
第3章 PLC及变频器的概述 7
3.1 PLC的起源与发展 7
3.1.1 PLC的起源 7
3.1.2 PLC的发展 7
3.2 PLC技术国内外应用现状 8
3.3 PLC的特点及分类 9
3.3.1 PLC的特点 9
3.3.2 PLC的分类 10
3.4 PLC的硬件构成及工作原理 10
3.4.1可编程控制器(PLC)的硬件构成 11
3.4.2 PLC的工作原理 12
3.5 PLC的编程语言 13
3.6变频器的简介 15
3.6.1变频器的结构 15
3.6.2变频器负载的分类 18
3.6.3变频器在选择驱动器时的注意事项 19
3.7触摸屏的简介 20
第4章 控制系统的确定 22
4.1 PLC控制系统的设计原则 22
4.2设计的主要内容 22
4.3PLC控制系统设计的步骤 22
4.4 游乐设备大摆锤运动方案 24
4.5 PLC控制系统组成 24
第5章 硬件的设计与选型 25
5.1 PLC的选型 25
5.1.1 PLC机型的选择 25
5.1.2PLC输出方式的选择 26
5.1.3输入输出点的估算及分配 26
5.1.4储存器容量的估算 27
5.1.5电源的选择 28
5.2 电动机的选择 28
5.3变频器的选择 30
5.4编码器的选择 31
5.5 PLC 触摸屏选择 32
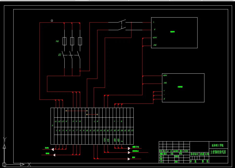
5.6 PLC 控制系统接线简图设计 33
5.7 PLC 控制系统电气布局方案设计 33
第6章软件系统设计 34
6.1 PLC PLC 软件系统设计 34
6.1.1 PLC控制流程图 34
6.1.2软件系统设计的步骤 34
6.1.3编程语言的选择 35
6.2触摸屏界面设计 35
6.3现场调试与运行 36
6.3.1 梯形图程序的下载 36
6.3.2 现场调试 38
结 论 40
谢 辞 41
参考文献 42
温馨提示:
1、题目前面的备注【字母数字编号】为本站整理分类的编号,与课题内容无关,请选题时忽视;
2、若题目上备注三维,则表示文件里包含三维源文件,由于三维组成零件数量较多,为保证预览截图的简洁性,本站将三维文件夹进行了打包。三维及CAD预览截图,均为本站电脑打开软件进行截图的,保证能够打开,下载原件超高清,下载后解压即可;
3、本站所有资源如无特殊说明,都需要本地电脑安装Office2007。图纸软件为AutoCAD,PROE,UG,SolidWorks,CATIA等;
4、本站所有图文资料仅供用户学习参考,不作为任何商用或其他用途;
5、本站不保证下载资源的准确性、安全性和完整性, 不包修改,不支持退换,同时也不承担用户因使用这些下载资源对自己和他人造成任何形式的伤害或损失;
6、 下载文件中如有侵权或不适当内容,请与我们联系,我们立即纠正。