

作品包括:
Word版说明书1份,共36页,约24000字
CAD版本图纸,共4张
摘 要
矿用钢绳芯胶带输送机纵向撕裂问题一直是煤矿安全急待解决而又未能真正很好解决的难题。本设计针对胶带撕裂故障绝大多数发生在落料口附近,通过在落料口处装设撕带检测装置,用于胶带纵撕故障的实时监测与保护。胶带纵向撕裂故障通常是由于煤料中掺杂着具有锋利刃口的大块煤矸石、钢钎、角铁等异物,随煤料落下并卡住,从而划伤并刺穿胶带导致纵向撕裂,因而伴随着纵向撕裂的发生,胶带将会承受一个除以重量以外较大的附加压力,并持续一段时间。基于以上的故障机理及工况条件分析,本文设计了一种在落料口处的缓冲托辊中安装压力传感器的方法去感受皮带所受的力的变化,当压力值及其持续时间超过一定的值时,就会产生报警或控制动作。
本论文基于以上原理,设计的一种用于钢丝绳芯胶带输送机故障监测的装置,包括传感器的选择、设计、安装以及变送电路的设计,还有计算机实时监测与诊断系统、硬件及软件的总体设计。
关键词:胶带输送机 ;皮带 ;托辊 ;检测器 ;传感器
目 录
1绪论 1
1.1 钢绳芯胶带运输机的简介 1
1.2 本论文的主要研究内容及意义 3
1.3 钢绳芯胶带的纵向撕裂监测保护的国内外研究概括 3
2纵向撕裂的监测诊断方法概述 5
2.1 钢丝绳芯胶带纵向撕裂故障发生机理及工况条件 5
2.2 纵向撕裂故障的判断依据及诊断方法 6
3钢绳芯胶带纵向撕裂监测原理及传感器设计 6
3.1 纵向撕裂的监测原理 6
3.2 传感器的设计及安装 7
3.3 传感器的工作原理 9
3.4 应变片的结构形式 9
3.5 应变效应 10
3.6 工作原理 10
3.7 传感器供电电源 12
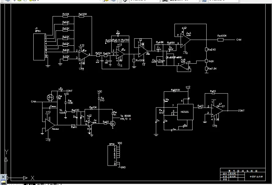
4传感变送电路的设计 17
4.1 概述 17
4.2 加法放大器的设计 18
4.3 低通滤波器 19
4.4 陷波滤波器 20
4.5 积分电路的设计 21
4.6 定时触发电路 25
4.7 比较器电路 27
5实时监控系统的总体设计 29
5.1 故障诊断概述 29
5.2 故障诊断的硬件设计 29
5.3 HIS硬件结构及引脚控制 32
5.4 HSO的硬件结构及引脚 32
5.5 监测系统的软件设计 32
结束语 34
参考文献 35
致谢……………………………………………………………………………36
温馨提示:
1、题目前面的备注【字母数字编号】为本站整理分类的编号,与课题内容无关,请选题时忽视;
2、若题目上备注三维,则表示文件里包含三维源文件,由于三维组成零件数量较多,为保证预览截图的简洁性,本站将三维文件夹进行了打包。三维及CAD预览截图,均为本站电脑打开软件进行截图的,保证能够打开,下载原件超高清,下载后解压即可;
3、本站所有资源如无特殊说明,都需要本地电脑安装Office2007。图纸软件为AutoCAD,PROE,UG,SolidWorks,CATIA等;
4、本站所有图文资料仅供用户学习参考,不作为任何商用或其他用途;
5、本站不保证下载资源的准确性、安全性和完整性, 不包修改,不支持退换,同时也不承担用户因使用这些下载资源对自己和他人造成任何形式的伤害或损失;
6、 下载文件中如有侵权或不适当内容,请与我们联系,我们立即纠正。