

作品包括:
Word设计说明书1份
CAD版本图纸,共5张
摘要
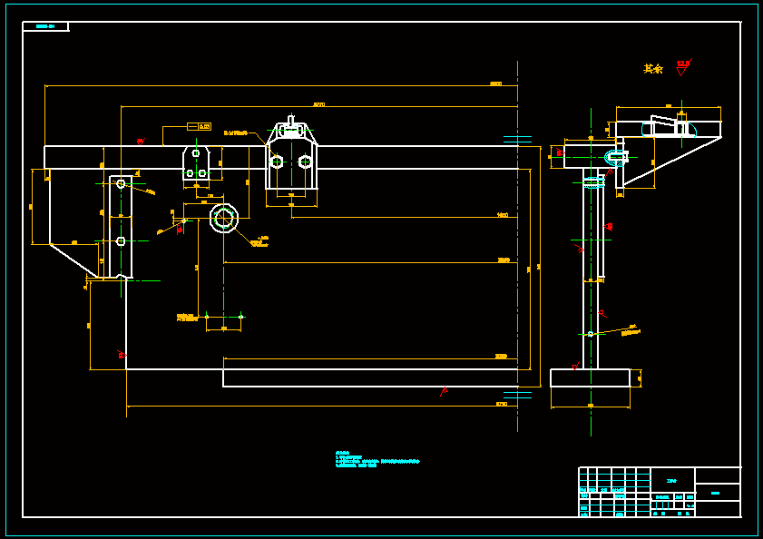
板材液压折弯机的设计 板料折弯机是一种通用的金属板料冷加工成型机,在冷态作用下利用各种不同的模具,既能将金属板料折弯成多种多样的几何横截面形状的工件。本次设计的折弯机应市场的需求,采用液压传动,以液压缸驱动滑块,滑块的直线往返运动为基础,利用扭轴式同步系统进行工作来避免滑块往返行程过程中的相对工作台倾斜的现象。机器前部设有托板,后面有后挡料机构,可以很方便对板材进行折弯加工,该机器可以方便的解决实际生产中板材较长而导致折弯变形的现状,使得折弯产品符合加工要求。该板材液压折弯机具有高效率,机构简单,便于操作等优点。
温馨提示:
1、题目前面的备注【字母数字编号】为本站整理分类的编号,与课题内容无关,请选题时忽视;
2、若题目上备注三维,则表示文件里包含三维源文件,由于三维组成零件数量较多,为保证预览截图的简洁性,本站将三维文件夹进行了打包。三维及CAD预览截图,均为本站电脑打开软件进行截图的,保证能够打开,下载原件超高清,下载后解压即可;
3、本站所有资源如无特殊说明,都需要本地电脑安装Office2007。图纸软件为AutoCAD,PROE,UG,SolidWorks,CATIA等;
4、本站所有图文资料仅供用户学习参考,不作为任何商用或其他用途;
5、本站不保证下载资源的准确性、安全性和完整性, 不包修改,不支持退换,同时也不承担用户因使用这些下载资源对自己和他人造成任何形式的伤害或损失;
6、 下载文件中如有侵权或不适当内容,请与我们联系,我们立即纠正。