

作品包括:
Word设计说明书1份,共45页,约12000字
任务书一份
外文翻译一份
CAD版本图纸,共2张

摘要
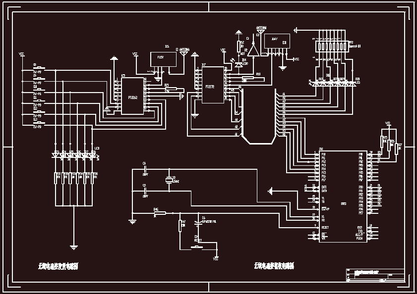
本设计的智能避障遥控小车,依靠步进电机来驱动小车的运动,通过AT89C51主控芯片来控制整个系统,使小车正常运行。通过433MHZ无线发射器来发射信号并通过接收器来接收遥控器的控制信号,并对信号进行快速处理,转换成PWM信号来产生不同的电压控制步进电机。在小车的正常运行中,利用反射式光耦来检测道路上的障碍,从而来实现小车的自动避障功能。当遥控器有键按下时,实现前进、后退、加速、减速、左移、右移的功能。整个系统的电路结构简单,可靠性能高。
关键词:智能避障遥控小车 ,AT89C51单片机 ,PWM信号 ,反射式光耦
目 录
前 言 1
第1章 小车总体设计 3
1.1 功能分析和性能要求 3
1.2 主要元器件的选择 3
1.2.1 主控芯片AT89C51 3
1.2.2 电机的选择 5
1.2.3 避障模块的选择 5
1.2.4 遥控发射和接收模块的选择 6
第2章 系统总体结构 11
2.1 总体框图 11
2.2 各部分的组成 11
2.2.1 无线发射模块 11
2.2.2 无线遥控接收模块 13
2.2.3 检测电路 16
2.2.4 电机驱动模块 16
第3章 软件设计 20
结 论 24
谢 辞 25
参考文献 26
附 录 A 27
附 录 B 29
外文资料翻译 35
温馨提示:
1、题目前面的备注【字母数字编号】为本站整理分类的编号,与课题内容无关,请选题时忽视;
2、若题目上备注三维,则表示文件里包含三维源文件,由于三维组成零件数量较多,为保证预览截图的简洁性,本站将三维文件夹进行了打包。三维及CAD预览截图,均为本站电脑打开软件进行截图的,保证能够打开,下载原件超高清,下载后解压即可;
3、本站所有资源如无特殊说明,都需要本地电脑安装Office2007。图纸软件为AutoCAD,PROE,UG,SolidWorks,CATIA等;
4、本站所有图文资料仅供用户学习参考,不作为任何商用或其他用途;
5、本站不保证下载资源的准确性、安全性和完整性, 不包修改,不支持退换,同时也不承担用户因使用这些下载资源对自己和他人造成任何形式的伤害或损失;
6、 下载文件中如有侵权或不适当内容,请与我们联系,我们立即纠正。