

作品包括:
Word设计说明书1份
CAD版本图纸,共4张

摘要
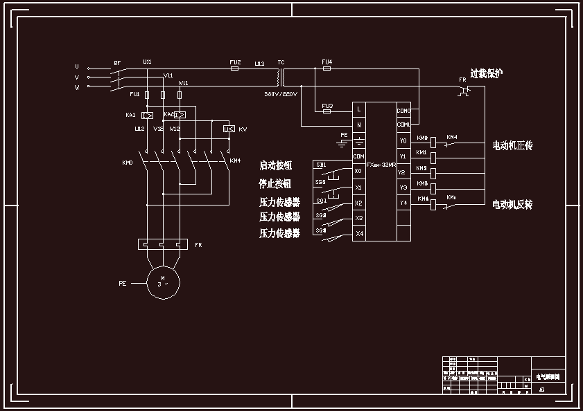
基于PLC混凝土搅拌系统控制设计 设计主要介绍了的制作过程和应用的技术以及所用芯片的特点、怎样怎样实现设计要求等。设计的内容是基于PLC混凝土搅拌系统控制设计。搅拌器无论是在现代工业还是农业的发展上都起着非常重要的作用,PLC具有可靠性高、功能完善、 编程简单等特点,自从人们把PLC和搅拌器联系起来之后,搅拌器能自动完成混合搅拌,从进料到出料都不需要人的参与,从而减少人的老动量,所以PLC混凝土搅拌机的应用中是十分广泛的。 设计还详细介绍了三菱公司的PLC的组成和技术指标,以及它的输入、输出接口的功能和分类,设计设计是基于三菱FX系列PLC控制混凝土搅拌机的运行。文中分析了其工艺过程,在明确控制要求以后对其进行了硬件及软件的设计,并详细分析了其控制过程、工艺流程、梯形图。
温馨提示:
1、题目前面的备注【字母数字编号】为本站整理分类的编号,与课题内容无关,请选题时忽视;
2、若题目上备注三维,则表示文件里包含三维源文件,由于三维组成零件数量较多,为保证预览截图的简洁性,本站将三维文件夹进行了打包。三维及CAD预览截图,均为本站电脑打开软件进行截图的,保证能够打开,下载原件超高清,下载后解压即可;
3、本站所有资源如无特殊说明,都需要本地电脑安装Office2007。图纸软件为AutoCAD,PROE,UG,SolidWorks,CATIA等;
4、本站所有图文资料仅供用户学习参考,不作为任何商用或其他用途;
5、本站不保证下载资源的准确性、安全性和完整性, 不包修改,不支持退换,同时也不承担用户因使用这些下载资源对自己和他人造成任何形式的伤害或损失;
6、 下载文件中如有侵权或不适当内容,请与我们联系,我们立即纠正。