

作品包括:
Word设计说明书1份
任务书一份
外文翻译一份
CAD版本图纸,共2张

摘要
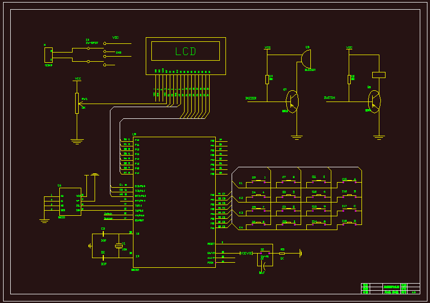
电子密码锁的设计 本系统的设计可以用于家庭、企业、公司、酒店的电子密码门锁;电子密码保险柜;电子密码箱;电子防盗密匙及其他重要设备的开启。它以单片机 89S52 为核心,通过液晶显示实现人机对话,实时扫描键盘接口,发现有按键动作立即读取按键信息,并与存储器中的原始密码对比,密码相同则进入操作模式, 按C键,进入修改密码界面,按D键,则继电器吸合,实现开门功能;不同则显示密码错误。连续三次输入错误密码后蜂鸣器发出报警音。
温馨提示:
1、题目前面的备注【字母数字编号】为本站整理分类的编号,与课题内容无关,请选题时忽视;
2、若题目上备注三维,则表示文件里包含三维源文件,由于三维组成零件数量较多,为保证预览截图的简洁性,本站将三维文件夹进行了打包。三维及CAD预览截图,均为本站电脑打开软件进行截图的,保证能够打开,下载原件超高清,下载后解压即可;
3、本站所有资源如无特殊说明,都需要本地电脑安装Office2007。图纸软件为AutoCAD,PROE,UG,SolidWorks,CATIA等;
4、本站所有图文资料仅供用户学习参考,不作为任何商用或其他用途;
5、本站不保证下载资源的准确性、安全性和完整性, 不包修改,不支持退换,同时也不承担用户因使用这些下载资源对自己和他人造成任何形式的伤害或损失;
6、 下载文件中如有侵权或不适当内容,请与我们联系,我们立即纠正。