

作品包括:
Word版说明书1份,共38页,约11000字
任务书一份
外文翻译一份
CAD版本图纸,共3张

摘 要
近些年,人们对数字钟的要求越来越高,传统的时钟已不能满足人们的要求。单片机在电脑时钟中的应用已是非常普遍,人们对电脑时钟的功能及工作顺序非常清楚,但是却很少知道它的内部结构以及工作原理。
单片机即单片微型计算机。由RAM,ROM,CPU构成,定时,计数和多种接口于一体的微控制器。它体积小,成本低,功能强,广泛应用于智能产业和工业自动化上。
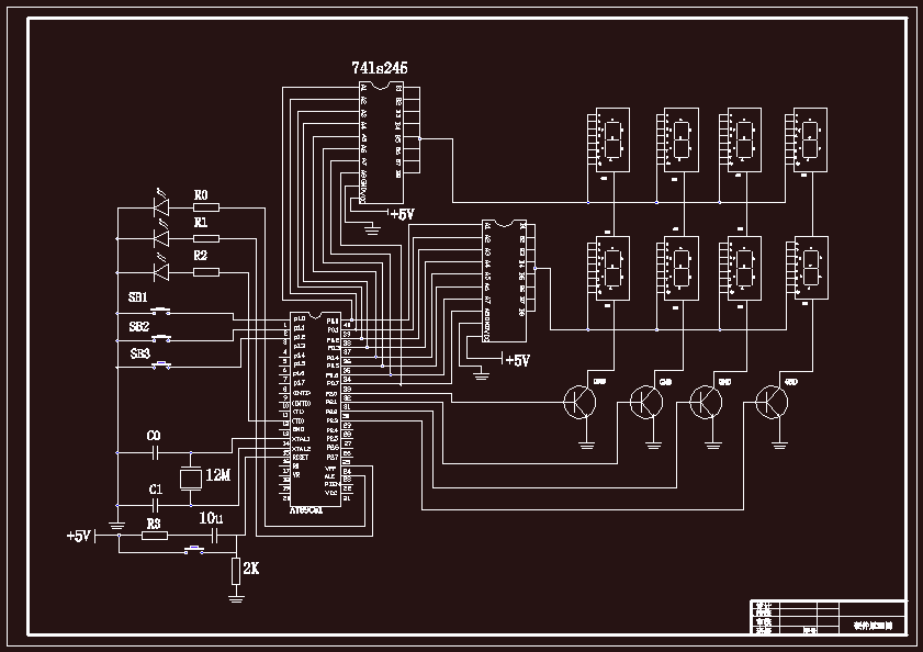
本设计主要设计了一个基于AT89C51单片机的电脑时钟,利用单片机内部的时钟信号进行计时,再经过程序延时产生以秒为单位的信号,实现电脑时钟的各种功能,将其时间数据经单片机输出,利用显示器显示出来。通过键盘可以进行定时、校时。显示器为七段数码管。
应用Proteus的ISIS软件实现了单片机电脑时钟系统的仿真,该方法仿真效果真实、准确,节省了硬件资源。
关键词:单片机,时钟,AT89C51,七段数码管
目 录
前 言 1
第1章 电脑时钟 3
1.1 电脑时钟的简介 3
1. 2电脑时钟的基本特点 3
1.3电脑时钟的原理 3
第2章 单片机相关知识 4
2.1 单片机简介 4
2.2单片机的特点 6
2.3AT89C51单片机介绍 6
第3章 系统硬件设计 10
3.1单片机型号的选择 10
3.2数码管显示工作原理 10
3.3键盘电路设计 11
3.4电源模块 12
3.5 时钟电路模块 12
3.6电路原理图 14
第4章 系统软件设计 15
4.1 程序流程图 15
4.1.1主程序流程图 15
4.1.2中断程序流程图 17
4.2 程序设计 18
4.3仿真结果 30
4.4仿真结果分析 31
结 论 32
谢 辞 33
参考文献 34
外文资料翻译 36
温馨提示:
1、题目前面的备注【字母数字编号】为本站整理分类的编号,与课题内容无关,请选题时忽视;
2、若题目上备注三维,则表示文件里包含三维源文件,由于三维组成零件数量较多,为保证预览截图的简洁性,本站将三维文件夹进行了打包。三维及CAD预览截图,均为本站电脑打开软件进行截图的,保证能够打开,下载原件超高清,下载后解压即可;
3、本站所有资源如无特殊说明,都需要本地电脑安装Office2007。图纸软件为AutoCAD,PROE,UG,SolidWorks,CATIA等;
4、本站所有图文资料仅供用户学习参考,不作为任何商用或其他用途;
5、本站不保证下载资源的准确性、安全性和完整性, 不包修改,不支持退换,同时也不承担用户因使用这些下载资源对自己和他人造成任何形式的伤害或损失;
6、 下载文件中如有侵权或不适当内容,请与我们联系,我们立即纠正。