

作品包括:
Word设计说明书1份,共47页,约16000字
CAD版本图纸,共11张
SW三维图一套

摘要
汽车成为了人类现代的不可缺少的代步工具之一。在汽车的生产过程中,它的发动机就是它的核心部件,发动机在运转过程中,带动汽车进行行驶速度的变化的主要部件就是变速器。那么有关对于汽车变速器的相关研究就显得非常的重要。
本次的设计是结合基本的原始参数来完成对某汽车的变速器进行设计,设计的类型是机械式的自动变速器,通过原理分析、方案确定,本次设计的机械式自动变速器为双离合器类型的自动变速器,主要的设计内容包括如下:
1、查阅国内外相关技术资料,总结和归纳出目前自动变速器的研究情况,结合本次的任务要求,对此设计提出自动变速器的两种结构方案,然后进行分析、比较,并最终确定最佳的结构方案;
2、按照原始的基本参数,对本次的机械式的自动变速器进行参数计算,主要包括有齿轮、传动轴、同步器等,并对双离合器的结构进行设计,然后结合参数计算的尺寸对该自动变速器进行总体结构设计;
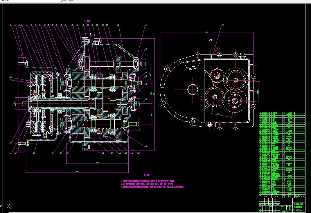
3、确定总体的结构尺寸,运用制图软件完成本次所研究的机械式自动变速器的装配图、零件图等;
4、对主要部件进行相关的强度校核计算;
5、进行该自动变速器的控制部分设计。
关键词:变速器;自动变速器;双离合器;齿轮;强度校核
目 录
摘 要 I
Abstract II
第1章 绪论 1
1.1研究的目的和意义 1
1.2国内外研究现状 1
1.3本次设计的主要内容 3
第2章 机械式自动变速器总体方案设计 4
2.1 基本技术参数 4
2.2机械式自动变速器的原理 4
2.3 机械式自动变速器的方案分析、比较、确定 4
2.4设计研究的主要问题和方法 6
第3章 变速器主要参数计算 8
3.1主减速器传动比确定 8
3.2最抵档传动比计算 8
3.3变速器各档位的速比配置 10
3.5变速器中心距的选择 10
第4章 变速器齿轮和轴的设计 12
4.1变速器齿轮基本参数确定 12
4.1.1模数 12
4.1.2压力角 12
4.1.3螺旋角 12
4.1.4齿宽 12
4.1.5齿顶高系数 13
4.1.6各挡齿轮齿数的分配 13
4.2变速器中轴的设计 19
4.2.1输入轴的设计 19
4.2.2输出轴的设计 21
4.2.3齿轮校核计算 22
4.2.4输入轴的强度校核 24
4.2.5输出轴的校核 27
第5章 同步器设计和操纵机构选择 30
5.1同步器的设计 30
5.1.1同步环锥角的设计计算 30
5.1.2同步环锥面油槽和螺纹的设计 31
5.1.3同步环锥面的直径和宽度设计 31
5.2操纵机构选择 34
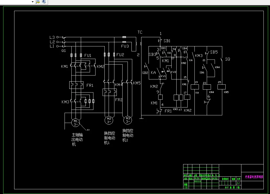
第6章 电控系统设计 36
6.1电控系统组成和原理 36
6.2双离合自动机械变速器换挡控制原理 36
6.3控制系统硬件设计 37
6.3.1控制电机控制方式 37
6.3.2单片机的选择 38
6.3.3电源模块的设计 38
6.3.4输入信号的处理 38
6.3.5驱动电路设计 38
6.4控制系统软件设计 39
总 结 41
参考文献 42
致谢 43
温馨提示:
1、题目前面的备注【字母数字编号】为本站整理分类的编号,与课题内容无关,请选题时忽视;
2、若题目上备注三维,则表示文件里包含三维源文件,由于三维组成零件数量较多,为保证预览截图的简洁性,本站将三维文件夹进行了打包。三维及CAD预览截图,均为本站电脑打开软件进行截图的,保证能够打开,下载原件超高清,下载后解压即可;
3、本站所有资源如无特殊说明,都需要本地电脑安装Office2007。图纸软件为AutoCAD,PROE,UG,SolidWorks,CATIA等;
4、本站所有图文资料仅供用户学习参考,不作为任何商用或其他用途;
5、本站不保证下载资源的准确性、安全性和完整性, 不包修改,不支持退换,同时也不承担用户因使用这些下载资源对自己和他人造成任何形式的伤害或损失;
6、 下载文件中如有侵权或不适当内容,请与我们联系,我们立即纠正。